何为好教师?不同的人可能有不同的理解。有人谓其学识渊博,有人赞其诲人不倦,有人敬其德高望重。于我而言,历经十五载高中心理健康教育实践,我心中愈发坚定了一个教育信念:好教师,首先是“心师”。此处的“心师”并非特指“心理教师”,而是指深谱学生心理规律、善用心理学智慧、以心育心的教育者——它无关岗位标签,而关乎教育的本质:教育是心灵与心灵的相遇,是生命与生命的相互影响。 之所以我会萌生“教师,首先是‘
摘要:以依恋理论、皮亚杰认知发展阶段理论等为基础,结合SWOT分析法,系统剖析人工智能赋能的核心优势、固有劣势、外部机遇与潜在威胁。提出“技术适配性分层框架”,并针对不同区域、学段设计差异化应对策略,同时构建“人工智能一教师一家庭”协同机制,在保障教育公平的前提下实现“技术赋能”与“人文关怀”的平衡,为中小学心理健康教育的智能化转型提供实践策略。
摘要:为考察正念与高中生依恋关系的关系,以及自我接纳和观点采择在其中的跨时间并行中介作用,采用五维正念量表、自我接纳量表、观点采择量表和依恋问卷对500名高中生进行纵向追踪调查。结果表明,正念与依恋关系(父子、母子、同伴)存在显著的同时性相关和继时性相关。揭示了正念通过自我接纳和观点采择影响高中生不同依恋关系的跨时间作用路径,深化了对青少年依恋动态发展及正念作用机制的理解,并提示了依恋对象特异性的存在。
摘要:“双减”政策的目标之一就是保障中小学生的身体健康,维护其心理健康,在这一背景下,心理课作为心理健康教育的载体,作用日益凸显。在教学实践中发现,心理作业作为心理课的一项重要内容,其育人功能尚未充分发挥。深入剖析初中心理作业在设计观念、设计目标与反馈机制三个层面的主要问题,从而提出心理作业理念更新的方向。最后从增加“心理味”、丰富作业类型、营造安全氛围、拓展评价路径等四个维度构建心理课作业的具体优化策略。
摘要:聚焦舞动治疗与中小学心理健康教育活动课的系统性融合,构建“暖身一转换一工作一结束”四阶段实践框架。结合小学低年级至初中不同学段案例,阐述拉班动作解析体系、凯斯腾伯格动作节奏论等理论在各阶段的适配逻辑与应用策略。实践表明,该融合模式可显著提升学生课堂参与度,有效促进学生情绪表达、规则意识培养及人际关系协调,为完善中小学心理健康教育活动课体系提供参考。
中图分类号:G44 文献标识码:B 文章编号:1671-2684(2026)02-0024-03 【活动理念】 批判性思维是对思维过程的思考,是一种反思性的思维模式,既需要开放包容的心态,又需要理性辩证的思考。面对复杂多变的世界,在心理课上以社会心理学研究为依托激发学生的批判性思维,兼具趣味性和专业性。而戏剧情境的构建,不仅能使问题具象化,便于理解,引发共情,还可以通过保持适度的心理距离使交流
中图分类号:G44 文献标识码:B 文章编号:1671-2684(2026)02-0027-05 【活动理念】 《中小学心理健康教育指导纲要(2012年修订)》指出,小学高年级学生需要学会恰当地、正确地体验情绪和表达情绪。小学高年级学生已经具备了一定的情绪控制能力,但在日常生活里仍然会受到各种各样的情绪困扰,妥善处理与应对消极情绪是学生现阶段的难题。较强的情绪调节能力能够有效降低学生同伴交往中
中图分类号:G44 文献标识码:B 文章编号:1671-2684(2026)02-0032-04 【活动背景】 随着青春期的到来,六年级小学生自我意识迅速发展,开始不再无条件地服从外在权威,但在人际交往中往往因为缺乏沟通技巧和谈话艺术,在遇到两难选择时不知道如何合理地拒绝他人,从而产生人际冲突或引发系列情绪问题。每个人都有拒绝说不的权利,学会恰当地说“不”,一方面可以避免人际冲突,另一方面也增
中图分类号:G44 文献标识码:B 文章编号:1671-2684(2026)02-0036-04 【活动背景】 高三是学生学业生涯的关键转折点,学生们面临着前所未有的压力。在这个阶段,频繁的模拟考试、堆积如山的作业让他们感觉沉重不堪。每次考试成绩的公布都如同一场“审判”,成绩的起伏不仅关乎自信心,更与未来的升学紧密相连。与此同时,家长们的殷切期望、老师的严格要求,也在无形中给学生们套上了沉重的
中图分类号:G44 文献标识码:B 文章编号:1671-2684(2026)02-0040-03 【剧情简介】 小星是一个内向安静的四年级学生,在班级里总是独来独往,像个“隐形人”。她害怕与同学交流,课间总是一个人安静地坐在座位上看书。面对同学的热情邀请,她总是选择退缩;面对老师的关心,她常常沉默以对。渐渐地,同学们习惯了忽视她的存在,而小星也越来越封闭自己。 剧中设定了“影”和“暖”两个角
摘要:一名初一女生因成绩退步产生焦虑情绪,学习和生活受到一定程度的影响。心理教师运用意象对话技术将来访学生的情绪具象化,通过有针对性的引导改变其对情绪意象的认识和感受,疏通了情绪。遵循“先处理情绪,后处理事情”的原则,帮助该生更客观理性地分析问题与应对问题,实现了从“我很无助”到“我有力量”的转化,提高了学生的情绪管理能力和自我价值感。
摘要:一名转学初中生出现了学业适应不良的情况,心理教师对其进行全面评估和多方了解,发现其学业适应不良问题由转学、学业压力增大等多种因素共同引发,继而运用认知行为疗法(CBT)对其进行辅导,帮助其矫正非理性信念,对其回避行为进行暴露训练,有效改善了其学业适应问题。最后,该生的焦虑情绪明显下降,学业适应问题得到较大程度的缓解。
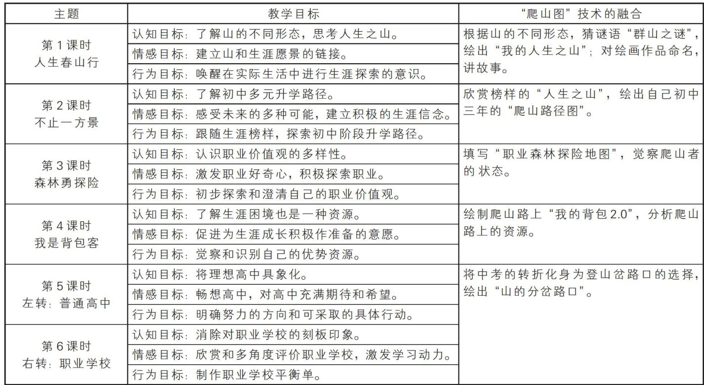
摘要:当前初中生涯教育依托心理课开展,但面临课时受限、体验形式化、学段内容同质化、课堂逻辑薄弱等现实困境。将“爬山图”绘画技术与大单元教学深度融合,构建“目标一路径—价值一准备—决策”五维度梯度化生涯教育体系。实践表明,该设计能降低学生心理防御,强化生涯探索主动性,帮助初中生明晰普职分流路径,提升生涯适应力与决策能力。
摘要:聚焦小学新生入学适应问题,以积极心理学为理论支撑,运用PERMA模型与品格优势理论,提出学校层面“全链条、多维度、个性化”的应对策略,包括构建全周期教育课程,给予学生个性化支持,创设积极班级氛围,强化优势品格培养与核心适应能力提升,以及深化家校合作,构建家庭支持系统等方面,旨在为小学新生顺利完成幼儿园到小学的过渡提供系统性解决方案。
摘要:为应对中学生心理危机上升趋势及传统心理健康教育“重干预轻预防”的局限性,广东省佛山市南海区艺术高级中学创新实施阳光导师制,构建“全员参与一动态监测一专业支持”三维预防体系。实践表明,通过过程性指标(谈心记录完成率)与结果性指标(心理健康改善率、学业进步率)双维评估,该模式证实可以有效改善学生心理健康状况,实现心理健康教育从被动应对到主动预防的转型。
摘要:心理健康教育关键在源头治理,应培育学生的积极心理品质,增强其应对挑战及挫折能力。北京市海淀区将积极心理品质作为学生心理健康教育的突破口,依托区域一学区一学校三级联动机制,整区推进积极心理品质“三融合”创新培育实践,打造小学“综合特色”和中学“跨学科”为两翼的课程融合模式,形成多元主体共同创建的全员、全方位的“心育”文化,成为可复制、可推广的积极心理品质培育模式。
摘要:聚焦物流服务与管理专业学生心理健康,以桌洞为切入点,开展“五阶递进,三联三融”心理素养养成实践,心理教师、班主任、物流专业教师三方联合,实现“心育”、德育、智育三位一体,课程、活动、评价三元融合,构建多维度育人体系。实践成效显著,学生适应能力和积极心理品质提升,师生在竞赛与课题研究中成果丰硕。该模式为职业教育和心理健康教育跨学科发展提供了经验支持。
摘要:在教育改革持续推进的背景下,心理健康教育在学生成长中的关键作用越发凸显,然而,当前心理健康教育却面临诸多难题。基于积极心理健康教育理论,创新性地将心理健康教育融入“环境、课堂、活动”三大板块,通过营造积极心理氛围、构建双线并进的班级心育体系、培育积极心理品质三条“友好”策略,多管齐下培育学生的积极心理品质,提升其心理素养,助力全面成长。
摘要:在当前“教育内卷”的社会背景下,许多家长无意中采用“内疚式教育”(即心理控制)来管教孩子,这不仅破坏了亲子关系,更阻碍了孩子健康责任感的形成。家长可以通过建立明晰的责任边界、塑造共情尊重的沟通、善用自然的逻辑后果、培育孩子的内在胜任感等方式,系统性地替代“内疚式教育”,帮助孩子从被动服从转向主动负责,构建独立、自律的内在品格。
中图分类号:G44 文献标识码:B 文章编号:1671-2684(2026)02-0078-03 薛姨妈,是《红楼梦》中薛蟠与薛宝钗的母亲,王夫人的胞妹。她出身于“东海缺少白玉床,龙王来请金陵王”的都太尉统制县伯王家,嫁入“丰年好大雪,珍珠如土金如铁”的紫薇舍人之后、金陵首富皇商薛家,是一位世家豪门贵夫人。在曹雪芹笔下,这位女性兼具慈爱与懦弱、精明与短视的复杂特质,她对子女的溺爱与纵容,直接导致