摘要教师对课例研究的认知偏差会显著阻碍教学实践改进,澄清认知误区、推动认知转型是提升课例研究实效的关键。解析课例研究的本质可以发现其是以教师为主体、聚焦教学问题的实践研究活动。识别教师对课例研究的“学科教学倾向”与“问题解决倾向”两种认知类型可以知道,前者以打造完美公开课、聚焦教师教学行为规范为核心,受学科教研文化与功利化目标驱动,后者以解决教学真问题、关注学生认知发展为导向,契合国际教研范式革新与教育改革需求,且对教师专业发展影响更显著。从重构认知焦点、强化研究属性、引入循证范式、拓展研究主体四个维度,提出推动教师课例研究认知从“学科教学倾向”向“问题解决倾向”转型的实践策略,旨在为破解课例研究形式化困境、促进教师专业成长与课堂教学质量提升提供参考。
摘要在教育治理现代化的时代诉求下,家校社教联体作为教育共同体的特殊实践形态,是教育治理范式由分立走向协同的实践转变。家校社教联体的构建应遵循从碎片化育人走向整体性统合的价值重塑的目标逻辑,从权责不清到制度共治的治理转型权责逻辑,从育人认知分歧到信任共生的生态建构的文化逻辑。针对当前存在的多元价值诉求间的系统冲突、协同机制缺失下的结构困境、文化解构中的信任裂隙与协同阻滞等现实挑战,应以价值契约为引导,厘清多元育人的目标共识;以制度重构为支撑,构建协同共治的权责网络;以信任共育为基础,培育融合互信的文化生态;以系统推进为策略,形成联动高效的育人机制。
摘要 数智时代,班主任的情感劳动存在外界情感感知钝化与自我情感漠视、情感劳动异化与情感价值消散、情感规则认知失调与情感表达阻滞,以及情绪负荷超限与疏解机制缺位等教育性危机。面对这种“看不见的辛苦”,立足于班主任工作的现实情况,可以通过建构情感素养提升路径与内在动力激发机制、完善社会支持系统与情感劳动价值制度化保障、提供情感培训模块与自我经验建构模式,以及优化组织情感氛围与情感纾解通道来重构班主任与学生、家长、团队同事的情感互动秩序,回应班主任“数字技术”与“情感能力”的双重升级需求,实现班主任情感劳动的专业性重构。
摘要 家长批改作业作为家长学业焦虑的关键痛点,呈现出被迫承担作业的无奈、过度参与批改的无力、超出认知负荷的无助等状态,其背后纠缠着教育认识的“循正”与“守成”之思、教学制度的“顿愈”与“守固”之问、家校合作的“越线”与“守界”之辩等诸多因素。立足新课改背景与教育大生态,应通过概念规正、观念回正、政策守正等原则及策略创新、机制创新和技术创新等举措,纾解家长作业负担及其衍生焦虑,为学生身心健康全面发展提供坚实支撑。
摘要 法治副校长是校园欺凌治理和护航未成年人健康成长中不可或缺的法治力量。从面向全体的“一般预防”,到聚焦隐患的“重点预防”,直至个案处置的“闭环治理”,他们是校园法治生态的“构建者”与“守护者”。法治副校长在校园欺凌治理中,以事前预防做好法治教育,以事中处置彰显程序正义,以事后修复实现实体正义,构建起“惩防结合、标本兼治”的法治化治理路径,是欺凌治理全链条的“专业指导者”和“程序监督者”。法治副校长有效整合学校内部力量与外部司法、行政、社会资源,成为多元共治网络的“关键协调者”和“资源整合者”。
摘要 在数智化科技快速发展的今天,智能技术为跨学科主题教学设计带来新的机遇与挑战。运用数智技术驱动跨学科主题教学设计,在主题设计、目标设计、内容设计、过程设计、评价设计等方面效能显著。然而,当其在给跨学科主题教学设计赋能的同时亦伴生技术性风险,主要表现为主题设计的碎片化风险、目标设计的异化风险、内容设计的失焦风险、过程设计的失控风险、评价设计的失真风险。对此,为有效化解风险,应在主题设计上,以大概念为核心进行深度统整;在目标设计上,锚定人本价值引领技术适配;在内容设计上,通过智能筛选与深度引导重构内容架构;在过程设计上,构建技术与情感韧性交互的人机共生机制;在评价设计上,坚持数据智能与伦理关怀并重的融合创新。
摘要 教师研修的重要性不言而喻,而传统教研活动存在参与度低、信息传递单向、评价单一、过于形式化等诸多弊端,已无法适应如今高速发展的教育数字化转型时代。国家智慧中小学平台的数字技术拓展了教师研修的资源、平台、工具,弱化了时间和空间的限制,提供了一种分布式的、基于数据反馈、更加弹性化的学习模式,形成了良性发展的教研共同体。在实践中逐渐形成以下研修路径:构建三级联动的数字化研训体系、生成基于数字化调研的研修计划、创设线上线下混合式研修样态、形成动态生成式的资源体系。
摘要 小古文作为中国传统文化的重要载体,文约义丰,蕴含着丰富的思辨元素。教师在小古文教学中可以思辨为抓手,锚定思辨话题,激活思维引擎,构建思辨路径,促进思维可视化进阶,运用思辨策略,实现思维能力迁移提升,助力文化传承与思维发展的统一。
摘要 针对小学数学跨学科主题学习存在的学科逻辑悬浮化与实施低效困境,以“学校操场规划”为载体,进行五维迭代设计:大概念统整,锚定主题群核心脉络,重构数学与多学科知识联结;双素养共生,确立数学核心素养与跨学科素养协同目标;评价量规赋能,嵌入式表现性评价工具,实现学习过程动态调适;问题链进化,引领任务阶梯建构,推动认知层次跃升;场景化验证,优化协作学习范式。
摘要 英语学习活动观为小学英语跨学科主题学习指明了方向与路径。践行英语学习活动观的跨学科主题学习有助于实现从教学目标到素养目标的进阶,促进从学科学习到学科能力的衍生,推动从学科价值到育人价值的提升。教师可以通过以下路径引领学生进行小学英语跨学科主题学习:耦合学科知识,推进学习理解结构化;聚焦真实问题,落实应用实践具体化;指向学科育人,赋能迁移创新个性化。
摘要“快乐读书吧”不仅可以培养学生的阅读技巧,而且可以提升他们的阅读素养。通过梳理统编语文教科书“快乐读书吧”的内在关联性和发展性,建构“快乐读书吧”结构化学习框架,用框架统整栏目教学,增强教学内容与课程标准的联系,使栏目真正成为培养儿童自主阅读、终身阅读的孵化器。
摘要 情境化测评是指在真实或模拟的情境中通过评价任务对学生的学科知识、能力和素养进行评估,它能有效改进传统测评中重知识轻能力的问题。小学数学情境化测评除了要用生活原型线、数学问题线、思维进阶线作为逻辑依据,支撑任务设计,还需以闭环设计贯穿全程:选择兼具真实性与整合性的情境,设计凸显数学化与层次性的问题,确立侧重过程性与多元性的维度,制定融合导向性与灵活性的标准。
摘要针对小学体育教学中学生消极情绪的现象,基于积极心理学理论,结合教学事件,深入分析消极情绪产生的原因及其对教学的不利影响,追踪疏导消极情绪的重要意义。通过积极沟通奠定基础,灵活调控教学过程,以及运用趣味调节手段,预防或缓解学生在体育学习中出现的消极情绪。
摘要 当前,小学语文跨学科命题存在学科立场模糊化、学科整合机械化、素养提升浅表化等问题。因此,要坚守语文立场、强化学科整合、提升核心素养,通过主题统整式、问题统摄式、任务驱动式命题,充分挖掘教材资源,有机融入思维训练,巧妙融合生活应用,实现答题与破题的耦合,推动解题与立论的贯通,促进育人与做事的联结。
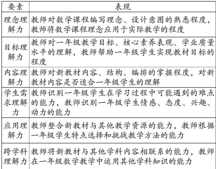
摘要 小学数学教师新教材理解力直接影响课程改革的推进与学科育人的效果。在准确把握教师新教材理解力内涵以及构成要素的基础上,依据申大魁提出的“教师教材理解标准体系”中的六个维度对30位小学数学新教材使用者展开课堂观察与深度访谈。测评显示,教师在新教材理解的意识、方法和能力上存在不足。据此,从重塑教研文化、重构教材观念、重审理解方式三个方面,提出小学数学教师新教材理解力的提升路径。
摘要“温暖集体构建”是小学道德与法治教材的重要组成部分,在各年级教材中均有涉及,它既是德育目标的具体体现,又是学生形成健全人格与积极社会态度的关键支点,但鲜有研究对其进行专门梳理和论述。通过解构教材中“班级生活”“同伴交往”“社区参与”三大温暖集体构建场域育人逻辑,可以提炼出“情感联结一规则共建一责任共生”的三阶育人模型,并结合案例提出情境浸润、项目实践等教学策略,为教师开展温暖集体建设提供可操作路径。
摘要 自法国颁布《共同基础法》后,核心素养评价进入大众视野。为优化评价效能,提升教育质量,法国针对小学教育评价体系进行了革新。该评价体系通过构建政府主导、学校执行、社会协同的评价生态共同体,创设“学科认知—社会情感—公民素养”三维评价框架,依托大数据与AI技术实现标准化与差异化评价并重,并建立覆盖全学段的“评估一反馈一改进”闭环机制,对学生的成长轨迹动态追踪,呈现出多元主体协同治理、评价维度立体整合、差异补偿精准化、反馈改进长效化的典型特征。这启发我国需从构建家校社协同的评价共同体、纳入非认知因素的评价维度、完善差异化评价标准、建立全学段动态反馈评价体系等方面着手推动教育评价改革。