摘 要: 无人机依赖卫星系统进行定位,当卫星信号被覆盖或干扰时,无人机的定位可能会受影响,进而导致无法正常飞行。基于视觉的技术可以通过图像匹配方法实现无人机定位,但异源图像差异大,现有的特征匹配方法在鲁棒性和实时性方面难以满足需求。因此,文中提出一种融合地理定位的方法FCN⁃FPI。首先,该方法以基于Transformer的FocalNet网络为骨干网络进行多尺度特征提取;其次,设计了一个CLM
摘 要: 超宽带定位是一种很有前景的定位方法,但在面对非视距环境时,其性能会下降。尽管已经提出了许多方法用于复杂室内环境中的非定向识别和补偿,但仅限于特定环境,或者需要基站具备进行有效测量所需的足够视线条件。为了全面解决这些问题,文中提出一种基于超宽带(UWB)室内定位的测量方法。该方法首先使用控制终端根据室内场景的复杂度对室内场景进行预处理,调整天线延迟参数和卡尔曼滤波参数;然后利用阿基米德优
摘 要: 针对[α]稳定分布噪声下通信信号载波频率估计困难的问题,文中提出一种改进频域居中算法。首先,采用非线性变换和自适应阈值来降低[α]稳定分布噪声对接收信号的干扰;然后,通过频域居中算法对阈值以上的峰值进行迭代估计;最后,使用GNU Radio和通用软件无线电外设(USRP)采集真实通信信号对文中算法进行验证。实验结果表明,文中算法在混合信噪比(MSNR)≤-5 dB时,载波频率估计性能有
摘 要: 针对目前智能家居设备之间因严重依赖无线局域网而造成的数据传输功能不完善、数据共享度不足且无法完成数据的有效传输,进而难以实现智能控制的问题,文中提出一套基于电力线载波通信的智能家居数据传输解决方案。该方案将设备的数据信号转换为高频载波,再通过耦合器把高频载波耦合到电力线中进行传输。而接收端仅需将电力线上的信号数据加以解耦与调制,即可得到输入的原始数据信号,从而完成信号传输的流程。经过4
摘 要: 基于多普勒分复用(DDM)的多输入多输出(MIMO)⁃正交频分复用(OFDM)雷达由于不同的发射天线信号在多普勒域的正交性而受到广泛关注。然而,雷达的最大无模糊速度受限于发射天线数目;此外,对于相同距离的多个目标,当其速度差等于最大无模糊速度的整数倍时,存在目标重叠问题。针对这些问题,文中提出一种基于相位偏移DDM(PO⁃DDM)的速度解模糊方法。首先,介绍DDM MIMO⁃OFDM信
摘 要: 文中以RetinaNet为基础,设计一种高效的用于拥挤行人检测的网络模型。为提高特征融合性能,利用坐标注意力特征融合(CAFF)进行跨层特征融合,实现尺度特征之间高质量的语义和位置细节信息交互;为提高目标检测性能,引入任务感知检测头(TaHead)提升目标检测头的表征能力;为克服非极大值抑制算法(NMS)对遮掩目标的漏检问题,结合CrowdDet的多实例预测(MIP)算法,使用推土机距
摘 要: 对于红外图像超分辨率问题,近年来基于CNN的方法和基于Transformer的方法都取得了有竞争力的结果。然而一定程度上,CNN和Transformer具有特征表示上的互补性。因此,为了结合两者的优势,文中提出一种包含双分支的CNN⁃Transformer特征融合网络(CTF⁃Net),有效融合了CNN的局部特征和Transformer的全局信息。具体来说,CNN分支提出使用残差内残差
摘 要: 针对金刚石微粉形状复杂多变、颜色相似度高以及相互粘连导致的分割困难等问题,文中提出基于改进Mask RCNN的金刚石微粉分割算法。首先,在原有主干网络的基础上重新设计残差结构,引入高效通道注意力机制,在不增加网络参数的情况下增强模型的复杂特征提取能力;其次,根据金刚石微粉实际尺寸和形状不规则性优化Anchor box框,增强检测框切合度,进一步提高模型的图像分割精度;最后,采用DIoU
摘 要: 为有效降低图像噪声与失真对特征自适应识别的影响,提出一种低比特率下高速运动图像特征自适应识别方法。首先,通过计算低比特率下高速运动图像以及各图像块的方差,检测获取高速运动图像内的平坦块;然后,利用自适应空域滤波算法完成低比特率下高速运动图像的去块效应处理,得到清晰的高速运动图像;接着,利用双目视差方法自适应分割清晰高速运动图像,得到运动目标图像;最后,计算体育运动目标图像的像素矩阵动态
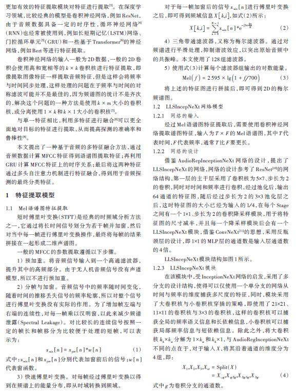
摘 要: 无人机逐渐成为现代战争的重要侦察与打击手段,对于低慢小目标的探测与识别变得越来越重要。音频作为一种重要的感知模态,在目标探测中具有独特的优势,特别是在无线电频谱资源受限或图像信息不可用的情况下。针对该问题,文中提出一种基于音频的多特征融合方法用于对低慢小目标进行探测。模型采用两分支结构:第一个分支通过在音频数据的梅尔语谱图上提取特征,设计一种全新的LLSIncepNeXt模块,通过并行
摘 要: 珍珠的光泽度是对珍珠评价和分类的一个重要标准。目前对珍珠光泽度分类的方法包括人工分类和传统图像处理分类,前者分类速度慢、效率低,后者分类过程易受环境干扰且准确率低。针对以上问题,文中提出一种基于深度学习和光学相干层析成像技术(OCT)结合的珍珠光泽度分级方法。在完成OCT珍珠图像采集后,利用卷积神经网络模型(CNN)对采集到的珍珠OCT图像数据集进行训练,并使用训练完毕的网络实施预测。
摘 要: 由于集中式数据中心存在隐私泄露问题,使得车联网恶意攻击检测缺乏真实数据和最新数据,导致基于人工智能技术的车联网恶意行为检测的发展受到了限制。为了解决上述车联网恶意攻击检测缺乏真实数据和最新数据等问题,文中提出基于联邦学习和区块链技术的车联网恶意行为检测框架。文中所提框架是一种基于边缘服务器的分布式架构,允许多个边缘节点在保护隐私的同时安全合作;该框架还包括基于区块链技术的信任管理模块,
摘 要: 内容分发网络(CDN)被用于解决网络访问负荷过载的问题。然而,同一网络服务可能包含多个域名,导致网页主题分类结果精确度和检索效率降低。文中提出一种基于字符串相似度算法的URL聚类方法,首先,获取校园网络7×24 h的真实流量数据,利用协议分析抽取特征信息,转化为数据集;其次,进行数据清洗与处理,去除缺省字段和错误字段,将相同数据条目集成;最后,采用字符串相似度算法计算URL之间的距离作
摘 要: 图像以信息传递、情感表达、认知等方面的优势,广泛应用在金融、医疗、教育等行业,成为互联网用户之间传递信息的一种重要媒介。如何保护图像内容信息,特别是涉及隐私、机密等敏感信息时,成为当前的研究热点。图像加密通过置乱像素位置和改变像素值来保护图像内容。针对二维Logistic映射算法在图像加密中存在的密钥设置复杂等问题,设计一种基于二维Logistic映射和随机数种子的图像加密算法。该算法
摘 要: 针对车联网场景中多车辆与路侧单元执行切换认证存在隐私泄露、效率低下的问题,提出一种具有条件隐私保护的多车辆快速切换认证方案。首先,通过无证书签名机制实现车辆与路侧单元(RSU)的初始相互认证,解决了传统认证方案中的证书管理及密钥管理问题,并在随机预言机模型下证明了方案具有不可伪造性;其次,通过更新假名及会话密钥,确保切换认证过程中车辆身份的条件隐私保护,同时满足前向及后向安全性;最后,
摘 要: 社区检测对于分析复杂社交网络结构至关重要。现有的社区检测方法不能够充分考虑网络局部与全局结构之间的复杂关系,检测社区结构的稳定性和准确性有待提高。为此,文中提出用于社区检测的局部全局融合标签传播算法(LGI⁃LPA)。首先,提出将节点间的相似性与节点的总体影响力结合确定初始社区结构,进行标签初始化;其次,根据影响力排序从社区内部和外部采用一种新的分类交替标签传播方法;最后,对小社团进行
摘 要: 为了解决生产厂家对RF雷达液位计产品标定过程中,自动化程度不足而导致的产品一致性差、产量难以提高的问题,文中设计一款能够实现五点标定的自动控制系统。该控制系统采用PLC作为控制核心,其中包括对原有手动标定系统的自动化升级和改造。通过PLC控制各个点位的反射板运动,使用PLC通信模块实现控制系统与上位机标定系统之间的通信,完成仪表读数与点位控制间的配合。另外,该系统利用精度高、不受外界杂
摘 要: 针对太阳能电池板表面缺陷检测任务中检测精度低的问题,提出一种融合小尺寸动态蛇形卷积的太阳能电池板检测YOLO模型。主要设计了可适应管束状瑕疵的小尺寸动态蛇形卷积,增强了模型对裂纹缺陷的表征能力;同时在模型颈部加入高效通道注意力机制,并融合加权梯度特征,增强了对关键特征的提取能力。所提方法基于公开数据集进行仿真实验,实验mAP@0.5可达88.1%,相较于YOLOv7、Faster R⁃
摘 要: 针对北方苍鹰优化(NGO)算法在处理复杂优化问题时,存在收敛速度慢、求解精度低和易陷入局部最优等问题,提出融合多种策略的北方苍鹰优化(LANGO)算法。LANGO算法采用Tent混沌映射和反向学习策略初始化种群,增加种群多样性,提高全局搜索能力;引入非线性权重因子,改善全局勘探能力,提高算法的收敛速度和收敛精度;引入Lévy飞行,改进NGO算法采用随机猎物引导种群易陷入局部最优的缺陷,
摘 要: 针对铸造生产过程中铸件表面多肉缺陷数据集少、复杂环境下人工检测困难以及检测效率较低等问题,文中基于YOLOv8提出改进算法。对数据进行增强处理,以便提升模型的鲁棒性,更贴合实际环境;引入残差网络Resnet替换网络主干部分,提高模型提取目标特征的能力;对Neck部分进行重构,避免参数量的增加;在网络的输出末端加入具有注意力机制的Dynamic Head检测头,将模型对目标感知和表达的能
摘 要: 为应对大规模、高维度且分布不均衡的企业数据环境下客户流失预测难题,文中提出一种融合极端梯度提升树与逻辑回归(XG⁃LR)的集成学习算法。该方法利用XGBoost算法构建决策树集成,将样本在树结构中的叶节点映射为新特征并输入LR模型,实现树模型非线性特征提取能力与LR模型解释性优势的有效结合。实验结果表明,在Teclo电信流失数据集上,XG⁃LR算法的预测精确率达到94.55%,较传统统
摘 要: 针对当前PCB缺陷检测目标较小、检测精度低、速度慢等问题,文中提出一种基于改进YOLOv8的PCB缺陷检测模型。该模型以YOLOv8n为框架,引入结合感受野注意力卷积RFAConv和CBAM注意力机制产生的RFCBAMConv模块,提升骨干网络的特征提取能力。引入小目标分割算法ASF⁃YOLO中的三重特征编码器TFE和尺度序列特征融合模块SSFF改进颈部网络,并结合SSFF模块构建融合
摘 要: 在鱼类多目标跟踪中,由于鱼类类内大多具有相似的外观,个体之间特征差异不明显,导致基于外观特征进行数据关联的鱼类跟踪算法具有精度低和鲁棒性差等问题。针对这一问题,文中提出一种基于DeepSort改进的鱼类多目标跟踪算法PCASort。鱼类的运动轨迹可能由于外界的扰动而呈现出非线性特性,采用适用于非线性和非高斯问题的粒子滤波替换原有的卡尔曼滤波方法,可提高轨迹预测的准确率;在原有的特征提取
摘 要: 为提高内窥镜病灶识别准确率和速度,减少检测仪器功耗,针对现有VGG16网络模型参数量大、FPGA加速困难等缺陷,文中提出一种改进VGG的图像识别电路系统,并将该系统首次应用于内窥镜图像病灶识别。首先,通过软件技术优化VGG算法卷积层和全连接层,增加自适应平均池化层;然后设计优化的卷积IP核,实现卷积和最大池化FPGA加速。为减少模型参数量,有效降低FPGA资源消耗,将改进网络层和批归一
摘 要: 为提高多无人机在应急救援工作中执行信息侦察任务的高效性,提出一种多无人机任务分配数学模型,并设计了一种改进的基于粒子群优化(PSO)算法和灰狼优化(GWO)算法的混合算法,简称CPS⁃GWO算法。首先,将多无人机信息侦察任务分配问题描述为多旅行商(MTSP)问题,以最短无人机飞行航程和最少无人机数量为目标建立数学模型;然后,引入Kent混沌映射和粒子群优化算法,分别从种群初始化和搜索策
摘 要: 为提高图书资源管理的智能化水平以及个性化服务的精准度,文中提出一种基于深度学习和多重信息融合分析的图书馆动态自组织分类算法。在构建数据感知与处理基本架构的基础上,引入深度学习算法对各类数据中的海量信息进行快速分析与感知,同时对感知后的数据进行动态分类,从而实现大规模数据的智能化处理。基于深度学习算法,引入多重信息融合技术,对各类数据的多种信息进行有效识别与融合,实现对读者行为和偏好的精
摘 要: 针对当前列车轨道障碍物检测方法存在的小目标检测精度低、模型过大且部署成本高等问题,文中提出一种改进的YOLOv8⁃SGFE轨道侵限物检测模型。首先,为了减少网络的计算量,在小目标检测模块SPD⁃Conv的基础上,设计了一个SGConv模块,并用其替换YOLOv8主干层中的普通卷积层;其次,为了增强模型的感知能力,将高效多尺度注意力EMA与C2f⁃Faster模块相结合,构成C2f⁃F
摘 要: 提高地图构建的一致性和解决地图重影等问题是即时定位和地图构建(SLAM)领域的基本任务,在地点识别领域已得到广泛关注。对于地点识别中识别和描述的关键环节,常见的策略包括从点云框架中提取关键特征并生成描述符,计算其相似度以获得地点相似度。然而,许多传统方法只能提取单一特征,导致环境描述能力不足。文中提出一种基于复数的鲁棒位置重识别框架,这一框架利用复数的可扩展性,融合高度和强度两种信息进