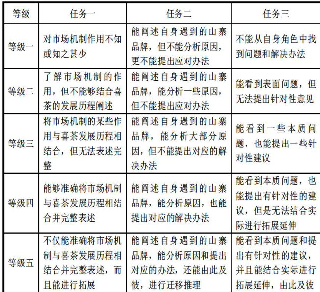
【摘要】基于STEM教育理念的高中生物学模型构建,可帮助学生建立学科知识内容与其他学科知识的有效关联,构建完整知识结构体系;也能锻炼学生的自主学习、模型构建及科学思维等能力,促进学生全面发展。本文建议教师深入挖掘育人元素,明确核心素养的育人目标,有的放矢地开展教学活动;优化教学流程,按清晰思路引导学生学习,保障学生紧跟教学进度;完善教学评价体系,引导学生对标展开自评与互评,提升学习质量。
【摘要随着教育理念的更新和发展,传统形式上的单课时教学模式,已难以满足学生的学习需求。它导致学生在学习化学知识时,面临知识碎片化的现象,难以构建完整的知识体系,这不仅造成了资源浪费,还难以提高高中化学教学质量。大单元教学作为一种将与知识有关的内容进行整合,形成完整的教学模式,能帮助学生形成完整的知识体系,为学生设计真实情境,让学生在完成学习任务时,通过自主探究与小组合作,深入掌握和理解知识,能有效丰富教学形式,提高教学效果。本文围绕高中化学大单元教学的实施策略展开探究,希望能够提高高中化学教学质量,提升学生的化学素养。
【摘要】现阶段,教师依托物联网教学,培养学生的创新能力,能为我国科技领域源源不断地输送创新型人才。本文就初中物联网教学中培养创新型人才的策略进行了探讨,并提出“革新内容体系,培育创新土壤”等实践做法,旨在充分挖掘学生的创新潜能,提升物联网教学的品质。
【摘要】在初中物理教学中,践行“教—学—评”一体化理念是落实核心素养培育的关键路径,以初中物理“重力"概念教学为例,本研究运用SOLO分类理论、皮亚杰认知发展理论等,指导教学目标设计和教学内容推进,构建了分层分类的评价体系。通过课堂即时反馈、课后作业、单元检测和跨学科实践评价等方式,全面评估学生的学习成效。
【摘要】项目化学习为生物学实验教学创新提供了新路径。基于此,本文从提高学生生物学实验学习效率、强化团队协作能力两方面探究了项目化学习下高中生物学实验教学的意义,从学习生物学实验教学内容、创建生物学实验真实情境、设计生物学实验项目任务和优化生物学实验项目评价这四个层面分析了项目化学习下高中生物学实验教学的实践策略,致力于为相关生物教师提供一些参考借鉴,从而更好地促进学生的全面发展。
【摘要】本文针对高中物理概念抽象、学生理解困难等问题,以鲁科版高中物理“电磁感应”为切入点,探究类比法在教学中的应用。基于建构主义等理论,提出现象、模型、过程、公式四类类比教学策略,并结合教学实例论证。结果表明,类比法能有效降低认知负荷,助力学生突破概念难点,构建物理观念,为高中物理教学实践提供新思路。
【摘要】学习单在大规模课堂环境中已逐渐被应用,但在使用过程中出现学习单使用深度不足、与实际情况脱节等问题。本文主要立足于大单元视域,对小学数学学习单应用策略进行研究,剖析其特点、作用及应用情况,并提出相应的应用措施,以此提升小学数学课程教学效果,实现促进学生全面发展的目标。
【摘要】本文基于“读思达"教学法与任务型学习理论,探索小学数学单元整体教学中学习力培养的有效路径。针对传统“讲解 + 记忆 + 模仿"教学模式下学生高阶思维发展不足的问题,构建以任务型学习单为载体的“阅读大环境—思考大空间一表达大平台”三维教学模式,驱动学生经历“阅读—思考一表达"的过程,加深学生对数学本质的理解,实现从知识掌握到素养发展的进阶。
【摘要】在新课程改革大背景下,提升学生的学科核心素养已成为化学教学的关键任务。在教学过程中,教师应以核心素养为导向,紧密结合化学学科的特点设计教学方案,全面规划课堂教学活动,特别需要从知识理解、实验技能、科学态度等层面着手,实现理论教学与实验操作的深度融合。借助融合多元教学情境、精练探究点、创意实践活动、交流展示平台,教师能充分激发学生的学习主动性,帮助学生在亲身参与的实验探究中深化对化学知识的理解,从而有效培育他们的化学核心素养。
【摘要】学生提出“怎样把无限循环小数化为分数"和“直角三角形的两条直角边的和与斜边的数量关系是什么”这两个问题。教师引导学生探索并解决了这两个问题,激发了学生学习数学的兴趣,提升了学生探索数学奥秘的信心。
【摘要】六年级阶段的圆柱体图形认知教学对学生空间思维发展意义重大。本文阐述圆柱体图形创新教学的重要性;同时提出具体策略,包括创设情境激发学习兴趣、运用多元教具构建空间概念、通过实验探究推导体积公式、实施分层评价关注个性发展、生活实践联结强化知识迁移能力培养,旨在帮助学生更好地掌握圆柱体知识,提升数学学习能力。
【摘要】本文聚焦初中物理跨学科新课教学方法,深入剖析跨学科学习的概念、背景与理想模式,以福建中考物理试题为实例,全面分析其在日常生活、传统文化、工程实践、社会发展等方面的跨学科考查情况。进而提出情境创设、项目式学习、实验探究拓展等教学方法,并详细阐述教学实施保障措施与应对挑战策略。本文旨在为初中物理跨学科教学提供系统且具操作性的指导,切实提升教学质量与学生核心素养。
【摘要]针对初中物理在线教学困境,融合建构主义学习理论与任务驱动教学法,借助腾讯会议、智能作业系统等网络平台,构建“五阶教学法”在线教学模式,本文综述该模式的理论构建、操作范式与实践反思,为初中物理在线教学提供有效策略。
【摘要】本文阐述了在新高考背景下,以“探究催化剂对化学反应速率的影响"实验为例,构建高中化学深度体验式课堂的过程。实验包括导引实验和三个科学探究步骤,旨在提升学生科学探究能力和学科核心素养。教师通过创设情境、鼓励学生动手操作、组织小组合作和分析讨论等方式,引导学生积极参与、主动探究。实验结束后,引导学生进行反思和拓展性实验,以深化理解和提升能力。实践表明,深度体验式学习在高中化学教学中具有重要性和有效性。
【摘要初中数学是一门较为重要的学科,知识难度与小学时期相比有所提升,部分知识还较为复杂。要想实现预期教学目标,不仅需要对原有教学模式进行优化,还要积极整合教学资源。在这一形势下,不少教师都在"链 + ”课堂下对教学资源进行整合,且取得不错的效果。本文针对初中数学“链 + ”课堂如何整合教学资源作探讨,同时提出部分个人看法。
【摘要高中化学课堂面临互动匮乏、学生参与度低的难题,本文围绕构建多维互动情境、创新组织形式、拓展资源载体、完善评价体系,提出教学策略。通过创设问题驱动情境、运用分层协作模式、融入数字化工具、搭建多元评价机制,实现师生、生生深度互动。实践证明,这些策略能提升学生课堂参与热情,强化知识建构与探究能力,为化学互动教学优化提供有效方案。
【摘要】新一轮课改至今,“核心素养”“以学定教”等词汇高频出现,纵观课堂,如何解决“核心素养概念化”“课堂互动片面化”“以学定教形式化”“拓学延展口号化"等问题?学校基于学与教变革的“四重四学”小学数学课堂,力求通过:“预学”激趣导题,明确目标;“互学”自主学习,互助研讨;“融学”质疑点拨,深度融合;“拓学"提优体验,实践运用,构建注重学生与文本对话、生生关系、教与学互动及师生关系和谐的高效课堂。
【摘要】化学是一门以理论和实验为主的学科,是高中阶段学生科学素养发展的重要载体。随着信息技术在教育教学领域的应用与推广,“翻转课堂”成为传统课堂模式变革的重要方向,越来越多的教育工作者开始依托信息技术,开发微课资源、构建“翻转课堂”;因此,高中化学教师应坚持信息化教学发展方向,利用技术优势积极探究“翻转课堂"的实践策略。本文从“翻转课堂”的基本内容出发,结合高中化学教学案例对如何实现信息技术的合理利用提出几点建议。
【摘要】本文针对高中化学强弱电解质和电离平衡教学中三重表征转化困难的问题,通过融合电导率传感器和压力传感器,开辟了基于数字化实验的“宏观—微观—符号—曲线”四重表征协同的教学路径,构建了“实验数据 $$ 粒子模型 $$ 化学用语 $$ 曲线呈现"的数字化学习闭环。借助传感器技术的应用,学生既能了解化学变化进程,又能转变学习方式,在这一过程中培养科学探究能力与创新精神,契合新课程改革倡导的培养学生科学素养的理念。
【摘要】鉴于生物学科的特殊性质,初中生物学教材包含了较为丰富的生命教育内容。合理运用它们,不仅能帮助学生学好生物学知识,还能促使他们形成正确的生命观念,从而体现出生物学教学的多重价值。为此,本文将从生命教育的内涵出发,探讨生命教育视角下初中生物学教学应遵循的原则,进而提出了具体的教学方法,希望能够促进学生在掌握生物学知识的同时,尊重生命、珍惜生命、热爱生命,实现全面发展。
【摘要】信息技术的融入为初中音乐教学提供了新的发展契机。互动教学的实效关键在于问题设计与任务组织能否激发学生的想象参与度、思维投入与情感共鸣。本文围绕任务驱动、过程追踪、操作引导与资源推送等路径,探索信息技术支持下互动教学的具体策略,强调教学应立足学生的发展潜力区,注重挑战性与协同性的融合。结果表明,科学融合信息技术的互动教学模式,有助于优化课堂结构,提升学生的音乐表现力与综合素养。
【摘要】在核心素养理念下,小学生的量感培养十分重要。量感是指不用测量工具,对物体的大小、长短、轻重等量的直观感知,是对空间观念在测量领域的精细化和具象化,能有效促进学生的思维能力和解决问题的能力,丰富了核心素养的内涵。本文结合目前中年段学生的量感现状及量感培养的意义,阐述量感培养的教学策略。
【摘要]要迅速有效地突破中低年级学生的计算难关,可通过多种方式提升学生的数学思维。本文主要从三个方面阐述做法:一是改变学生的不良习惯,二是每天坚持3分钟口算训练,三是通过估算来提高学生计算的正确率。
【摘要】本文探讨高中物理单元整体教学的实施途径。首先,梳理教材内容,确立单元主题,如“力与平衡”可设为“探究力的平衡与物体状态的奥秘”,助力学生构建知识体系。其次,明确教学目标聚焦核心素养提升,针对各知识点设计具体目标。最后,运用实验探究、小组讨论等多元教法,激发学生深度探究欲望。最后,完善评价体系,从知识、能力、素养等多维度关注学生发展,通过课堂互动、实验操作等评价方式,为个性化辅导提供依据,助力学生全面发展。
【摘要深度学习作为一种新的学习范式,坚持以学生为中心,强调主动和批判性的学习,有助于发展学生的高阶思维。在思想政治教学实践中,从学生应学会什么、怎么学和学得如何三方面优化课堂教学。通过立足必备知识,培养学科素养;优化学科任务,提升关键能力;基于SOLO分类,科学合理评价,最终让深度学习在课堂发生。
【摘要】实验是初中物理中的重要教学环节,需要学生通过将之前学习的理论知识进行合理应用以实现实验目标,是培养学生高阶思维的重要环节,而目前较多初中物理实验教学仍更多侧重低阶思维的培养,与课程教学目标并不相符,急需初中物理教师革新课程教学模式。本文选择对初中物理的高阶思维进行全面分析,明确其在实验教学中培养的必要性,并分别研究实验教学的目标确定、情境构建、任务设计、冲突建立、总结巩固五个环节。
【摘要】培养学生科学思维能促进学生理性思维和创新能力发展,并为其未来发展奠定坚实的基础。为了在初中物理教学中落实这一目标,教师应借助实验引导学生掌握科学探究的方法,并养成理性思考的习惯,最终在复杂的环境中有序操作实验、解决问题,进而具备高素质人才所拥有的科学思维。基于此,本文简述初中物理实验中培养科学思维的重要性,并采用案例分析法,从突出科学论证过程、强调问题启发思维、挖掘知识内在联系、融入实验模型建构四个方面出发,探究以培养学生科学思维为目标优化初中物理实验教学的策略,旨在提高初中物理实验教学效率。
【摘要】随着教育改革的不断深化,“教—学—评”一体化教学理念应运而生,为高中数学教学带来了新的活力与方向。本文深入探讨了该理念在高中数学教学中的实践应用,阐述了其内涵、意义,并结合具体教学案例,从教学目标设定、教学过程设计、教学评价实施等方面详细分析了实践策略,如精准锚定教学目标,依循课程标准、结合学情分层设计,无缝衔接“教一学—评”;精细优化教学过程,从情境引入、知识深挖到实践巩固、总结升华,落实协同;多元构建评价体系,融合多种评价形式,确保“教学评"连贯流畅,旨在为高中数学教师提供有益的参考,以提升教学质量,促进学生数学核心素养的发展。
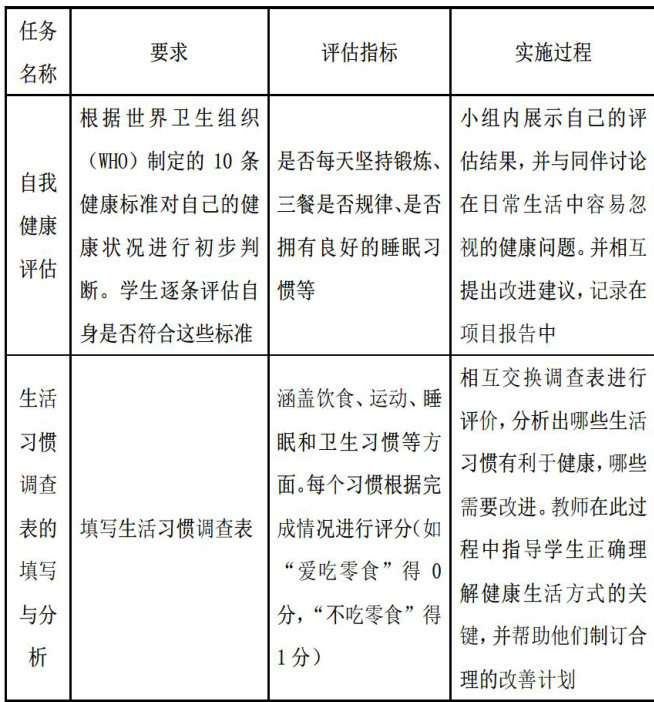
【摘要】生物学教学是义务教育阶段中一个关乎学生学业发展,且对其人生观、德育观有着重要影响的重要学科之一。而对这一学科的学习,不同的模式取得的学习效果也有差异。本文旨在探析由陈果老师最先提出的小学科学和中学生物学“探实·教学"教学模式的应用,从“探实"模式入手进行概述,并以“选择健康的生活方式"课题为例,分析其具体应用过程。以期为生物学教学的模式选择提供理论基础。
【摘要】在核心素养导向的教育变革中,初中数学教学急需创新实践路径。项目式学习通过贴近生活的主题选取,激发学生学习内驱力;借助异质分组与明确分工的方式培养学生协作能力;在探究实施过程深化知识理解与应用,依托多元评价和反思推动学生全面成长。这种实践模式打破传统教学局限,构建以学生为核心、知识与能力协同发展的数学课堂生态。
【摘要】体育区域游戏是幼儿园的基本活动,对幼儿区域活动的观察评价、对儿童健康发展、教师专业素养提升,以及整个幼儿园保教质量的提升都发挥着重要作用。幼儿教师在推动教育高质量发展的过程中,要关注幼儿活动表现,做好观察记录;基于观察开展评价,判断发展情况;合理利用评价结果,提供支持策略;及时进行总结反思,积累评价经验。幼儿园应以园本教研为抓手,逐步提升教师在幼儿自主游戏的能力中的观察、分析、指导、支持、评价幼儿游戏的能力及师幼互动质量,探索区域游戏评价策略和方法,正确、科学、全面评价幼儿,切实提高教师评价能力,以保证幼儿教育的高质量发展。