【摘要】随着信息技术的发展,数字媒体技术成为小学美术教育领域中的新力量,不但丰富了美术教学的方式,还提高了教学的趣味性、创新性和普及性。在数字化媒介的辅助下,小学美术教育正处于深刻变革中。在小学美术媒介的具体应用中,数字绘图板、互动软件和在线画廊等工具构建了全新的教育平台,不但实现了传统美术边界的突破,而且提升了艺术的创作成效。学生在使用这些工具时,逐渐探索出新的学习方式,激发出创作火花。在信息技术和教育融合的大背景下,小学美术教师需积极探索数字化媒介在美术教育中的具体应用,包括教学内容、教学方法和教学评价体系的革新,以此适应数字化教育的发展。
【摘要】随着基础教育改革的不断深入,小学德育工作面临着新的挑战与机遇。传统班会课在形式和内容上存在诸多不足,难以满足学生自主发展的需求。基于学生自主发展的教育理念,本文探讨小学体验式微班会课的教学设计与实践,通过创设多样化的体验情境和活动,激发学生的主体参与意识,提升学生的道德品质和自主发展能力。
【摘要】在数学教学中,学生都或多或少积累了一定的知识与经验,正如俞正强所说的,每一位学生都有自己的“明白”,如果教师能立足学生的“明白”,厘清学生的“明白”,并结合学生的“明白"展开教学,那么学生对知识的理解一定可以水到渠成,学生也便自然生长。本文从以下四点进行阐述:巧用学生正确的"明白”—顺势而导,突破新知;打破学生错误的“明白”—加以改造,重新建构;基于学生模糊的“明白”——操作体验,深化理解;对比学生生活中的“明白”——概括比较,去伪存真。
【摘要小学数学课堂教学中,数学思想的有效融合是提升学生综合素养的重要途径。通过结合抽象的数学概念与具体的生活情境,运用多样化的教学方法,如探究式学习、合作交流和信息化工具辅助,激发学生的学习兴趣和思维活力。同时,注重培养学生的逻辑推理能力、空间想象力和问题解决能力,促进数学知识与思想的深度融合,实现知识理解与应用能力的同步提升。
【摘要】小学阶段是学生体育素养培育的奠基时期,体育游戏作为契合小学生身心发展特点的教学手段,在小学体育教学中占据重要地位。本文围绕体育游戏在小学体育教学的应用展开研究,剖析其在提升运动技能、促进身心健康、增强课堂互动等方面的应用价值。同时,从创新教学形式、创设游戏情境、开展主题比赛、融入民间游戏等维度,阐述体育游戏的具体应用策略,旨在有效激发学生运动兴趣,升华运动体验,增强运动情感,培养体育品格,为小学体育教学质量的提升提供有力支撑。
【摘要】新课标背景下的小学语文阅读教学在人本性、探究性、实践性、应用性等方面要求尤其突出。秉持这样的教学主张,贯彻和落实“思行语文"理念,就成为必要之举。本文从语文教学实际和语文教学本质出发,基于学生的个体差异,以新课标为指引,分析研究了“思行语文"理念的运用策略,旨在强化学生的"知行合一"能力,促进学生的全面发展。
【摘要】伴随AI技术的快速发展,小学美术教育的智慧化转型迎来了难得的机遇。AI技术具备强大的数据处理、图像识别、智能交互能力,科学合理应用AI技术,既能丰富教学手段,提升美术课堂的趣味性、互动性,又能突出美育教育的个性化,确保每一位学生都能在有限的课堂时间内学有所获,找到适切的艺术发展机会。本文首先分析构建小学美术智慧课堂的重要意义,包括激发学生艺术兴趣、拓展艺术表现形式;其次从辅助创作教学、优化学习体验、指导艺术实践、拓展教学场景四个方面入手,深入探究AI视域下构建小学美术智慧课堂的有效途径,以期推动小学美术教学摆脱单一传授知识的桎梏,逐步朝着素养培育的方向转型。
【摘要】在小学教学过程中,小学数学作为其中的重要组成部分,其教学模式直接影响学生的学习质量。教师需要顺应时代发展需求,积极应用正确的教学思想和方法,帮助学生建立数学思维,增强学生的学习自信心。数形结合思想作为数学教学中能够将理论与图像结合的重要方法,将其应用于小学数学中,能够取得理想的教学效果。本文先阐述数形结合思想内涵,然后分析数形结合思想在小学数学教学中应用作用,剖析当前小学数学教学中存在的问题,最后提出相应应用对策,为相关研究人员提供参考。
【摘要】新课标提出跨学科学习,要求学生在语文实践里,融合多学科知识去发现、分析和解决问题,拓宽语文学习边界。在小学语文教学中,开展跨学科主题教学正契合这一要求。这种教学方式能打破学科壁垒,给语文课堂带来新活力。不过,实际操作中也会面临不少难点。基于此,本文将围绕小学语文跨学科主题教学展开研究,系统探讨其优势、难点与实践策略,希望能够对相关人员有所帮助。
【摘要】多元文化视野下的小学音乐教学,正从单一曲目传授走向内容逻辑的重构与课堂形态的更新。教师不再仅扮演“歌唱传授者"的角色,而是成为文化的策展人与引导者。本文聚焦多元文化背景下小学音乐课程的内容融合策略,提出四条实践路径:以节庆文化为线索重构课堂内容,以乐器拓展学生听觉边界,以真实故事搭建音乐情境,以对话式教学唤醒学生表达意愿,每条路径均呈现真实课堂场景下的学生反应与教学成效。本文强调,融合不是拼接,而是打通文化与音符之间的感知通道,让音乐成为儿童理解世界、表达自我、建立文化认同的方式。
【摘要】在当前新课标、新课程的背景下,教师引导学生借助图书馆的馆藏资源,开展多元阅读推广活动,通过阅读的形式掌握数学知识、提高数学能力,对培育和提升学生数学学科核心素养具有极其重要的作用。本文将首先对当今小学数学教学的困境和问题进行简要分析,再从依托丰富馆藏资源,拓宽数学教学视野;依托多元信息技术,开展跨学科学习;开展阅读推广活动,记录读者反馈评价;创设数学学习情境,丰富课堂教学体验这四个方面,对“阅以启智”支持下的小学数学教学策略进行分析和探讨。
【摘要】思维的发展与提升是语文核心素养中最难实施却也是最有必要实施的部分。大量优秀的绘本基于精巧的设计,非常适合用于发展和提升学生的语文思维能力,是培养学生思维能力的好教材。本文以绘本《莱莉亚的海边白日梦》的阅读教学过程为例,阐述以整本书教学发展和提升学生语文思维能力的教学措施。
【摘要】在“互联网 + ”教育背景下,本文以《义务教育语文课程标准(2022年版)》为指导,探索信息技术与小学语文课堂的深度融合路径。通过平板电脑整合AI技术、可视化工具等数字资源,构建“具身参与、深度学习"的新型教学环境。本文以四年级小古文《王戎不取道旁李》为实践案例,系统阐述课前分层预习、课中进阶性任务、课后个性作业的三段式教学模式。课前借助智慧课堂平台实施分层预习与学情诊断,课中运用VR/AR技术创设情境突破古文理解难点,课后通过游戏化作业巩固知识迁移。实践表明,该模式能有效提升学生语言建构、思维发展等核心素养,实现信息技术赋能下的文言文深度学习,为数字时代语文教学创新提供可资借鉴的实践范式。
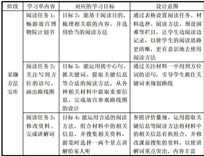
【摘要】课堂上贯彻落实“教—学—评”一体化理念,能有效促进学生学习。本文从智教、趣学、慧评三个方面,对基于“教—学—评”一体化的小学语文学习单设计进行探究。
【摘要】新课标背景下,小学语文教学急需进行有效的改革,为发挥更突出育人效能提供支持,而单元整体教学可成为践行新课标要求的重要手段。本文对新课标下开展小学语文单元整体教学面临的挑战进行全面分析,而后提出通过做好小学语文教学过程中的统筹规划、优化教学方式以强化学生参与、注重学习过程以优化学习体验、调整评价体系以实现适应性发展等优化及应对策略,旨在推动小学语文整体教学工作更好开展。
【摘要现代教育改革全面深入的背景下,推进高质量的教学评价,成为广大教师关注的一个重点方面。就语文学科而言,涉及的活动、任务是尤为丰富的。因此,融入评价,就需要关注到学生的整个发展过程,为他们带来不同程度的发展支持。其中,凸显出评价的点拨、反馈作用,就能让学生融入持续性转化、调整的过程中,获得原有基础上的进阶。对评价的指导、激励作用,学生也能持续开发潜能,在有所思考、创造、探索的过程中,获得提升。因此,本文联系文献研究、经验总结,阐述了小学语文课堂教学与过程性评价深度融合的具体路径,希望为教师带来更有价值的参考。
【摘要】音乐课程教学是小学阶段实施美育的重要途径,可有效培养学生审美素养、激发创造力。伴随新课程改革的深入发展,探索音乐课堂教学的新方法、新路径已成为艺术课程改革中的重要任务。奥尔夫教学法作为世界公认的音乐高效教学法,将其应用到音乐课堂教学中,对提升音乐教学实效至关重要。基于此,本文首先阐述奥尔夫教学法在音乐课堂中的应用价值,进而探讨奥尔夫教学法在音乐课堂教学中的应用策略,以期为提升音乐教学实效提供参考。
【摘要】小学数学“教—学—评”一致性对提高教学质量,促进学生全面发展意义重大。教师需深入理解“教一学—评”一致性的内涵,精准设定目标、设计教学活动,选择评价方式,实现教学、学习与评价的有机统一,打造高效课堂,为学生以后的学习打下坚实的基础。
【摘要】帮助幼儿认识、珍惜、热爱生命,掌握生存技能是幼儿生命教育的重要方面。我们结合幼儿的年龄特点与发展特点,以安全为切入点,结合实际工作,通过营造良好的心理氛围,创建安全环境、开展安全教育活动,助力幼儿健康快乐成长。同时,加强家园联系,形成教育合力,共同努力为幼儿打造美好人生。
【摘要】在以生为本的小学数学课堂上,经常会出现生成性教学资源。对于生成性教学资源,教师要善于进行灵活处理,通过采取基于学生学情进行有效推进、捕捉学生错误进行适时转化、基于零散生成进行有效整合的策略,能够让小学生的数学学习更高效。
【摘要】在以素养为导向的小学数学教学中,推理意识的培养是至关重要的教学目标之一,能帮助学生发现数学规律,形成严谨的数学思维模式,为学生后续推理能力的形成奠定坚实基础。基于此,教师应在核心素养理念指引下,结合小学数学教学实践,进行推理意识发展路径的实践探究,使学生能在对数学教学内容相关联的理解中、数学推理活动的亲身经历中,深刻感悟推理意识的形成过程,进而实现数学推理意识的形成与发展。
【摘要】主题式创意美术活动作为幼儿园艺术教育的重要形式,强调以生活化主题为核心,通过多元化的创作方式培养幼儿的创造力、想象力和审美能力。基于“计划—行动—观察—反思"的整合实践,从以生活经验为基础分层设计创造能力目标、通过开放性材料投放和动态表达形式激发幼儿艺术表现、运用系统化观察方法分析幼儿创造力发展节点、依托环境评估与资源优化实现课程的螺旋式升级四个方面,实现主题式创意美术活动与幼儿教学的有机整合,助力幼儿教育质量的提升。
【摘要随着新课改的深入推进,小学语文阅读教学正从“知识本位”转向“素养导向”,如何激发学生的阅读兴趣、培养深度阅读能力成为关键课题。任务驱动法作为一种以学生为中心的教学策略,通过设计真实、递进的学习任务,将静态的文本转化为动态的语言实践活动,为破解传统阅读教学中“重讲解轻体验"的困境提供了新思路。本文结合具体案例,从情境化预习、阶梯式课中、项目式课后及多元化评价四个维度,探讨任务驱动法助力小学语文阅读教学的实践路径。
【摘要】针对分数乘法教学存在的算理理解表层化问题,以发展学生运算能力与推理意识为目标,构建基于运算一致性的教学路径。通过单位分数意义回溯、面积模型算理具象化、运算体系结构化重构三阶教学,系统揭示乘法运算本质,助力学生摆脱机械记忆模式,建立数域拓展中的运算认知图式,为落实核心素养导向的运算教学提供可迁移的实施框架。
【摘要地方非遗文化资源是建设幼儿园德育课程的重要资源之一,将其融入幼儿园德育课程建设,有助于实现立德树人的根本任务。本文结合实际,详细讨论了将地方非遗文化融入幼儿园德育课程的可行策略,旨在推进非遗文化资源在幼儿领域的传承、弘扬与发展。
【摘要】阅读教学是小学语文课程中的重要板块,在传统的被动灌输阅读教学模式下,缺乏对学生思考与表达的引导,致使教学效果偏向浅层化,急需教师探寻更合理的教学模式。“读思达"教学法将阅读教学分为阅读、思考与表达三个环节,高度适配当前的小学语文教学目标要求。本文对其在阅读教学中的应用价值进行了深入剖析,并分别从情境创设、驱动问题、读后交流、写作衔接、教学评价的五个方面提出了教学法的实践策略,旨在为课程教学改革提供方案参考。
【摘要】《幼儿园保育教育质量评估指南》中将师幼互动作为衡量学前教育质量的指标之一,强调当代学前教育务必加强师幼互动以助力幼儿发展。本文立足教育实际,呈现儿童立场下构建高质量师幼对话型互动模式的策略,旨在创设自然和谐的师幼关系,推动师幼双主体共生共长,提升学前教育质量。
【摘要】本文聚焦于绘本表演的境脉式课堂实践,阐述境脉式课堂实践内涵,强调其融合教学情境与知识脉络,以学生为主体,指出该模式于小学英语教育的重要性,包括创设真实语境强化语言交际能力、激发多元智能推动全面发展、增强文化感知拓宽国际视野。并从精准选材搭建认知境脉框架、深度导读营造沉浸式表演境脉、多元评价促进课堂动态发展三方面提出实践策略,结合译林版教材案例,为小学英语课堂创新与学生综合素养提升提供参考。
【摘要】《义务教育数学课程标准(2022年版)》强调要全面考核和评价学生核心素养的形成和发展。针对当前小学数学作业设计形式单一、脱离生活实际、忽视个体差异等问题。本文基于素养立意,提出探究性素养作业设计四大策略:关联生活,创设真实性情境;进阶挑战,设置分层型任务;外显思维,建构可视化路径;综合应用,开发跨学科项目。结合人教版教材案例,详细阐述如何通过这些策略深化知识理解与应用,助推能力培养与发展,实现对核心素养导向的义务教育数学课程学业质量的全面考查。
【摘要】幼小衔接课程可使幼儿尽快适应日后的小学生活,有益于幼儿的全面发展、习惯生成。为此,探讨幼小衔接视角下的新型幼儿园课程实施途径是极有必要的。本文以劳动教育为对象展开深入研究,结合教学实际,总结出基于幼小衔接的劳动教育策略,为劳动教育的平稳过渡、持续发展赋能。
【摘要】在小学语文教学中,学生将近距离接触丰富多样的语言文学作品,这有助于开拓他们的阅读视野和学习眼界。小学语文教师要尊重学生的个体差异及认知发展规律,在积极落实新课标要求及学习任务群的落实过程中,着眼于学生的文学阅读水平高效组织教学活动。本文简要论述了“文学阅读与创意表达"学习任务群的内涵及特点,从导入优质阅读材料、完善情境任务、组织创意表达活动等方面论述了相应的教学实践策略,旨在激发学生的阅读兴趣及创造力。