【摘 要】从跨学科融合的视角探讨如何有效地提升学生的英语综合语言运用能力,意义重大。本文分析跨学科融合在初中英语教学中的价值,并通过认真研读牛津译林版英语教材,提出一系列新颖多样的具体教学策略,旨在为初中英语教学改革提供新的思路与方向。 【关键词】初中英语;英语教学;跨学科融合;综合语言运用 随着初中英语新课程改革的深度推进,培养具备综合语言运用能力和跨学科素养的人才就显得尤为重要。初中英语
【摘 要】《与妻书》作为私人书信,不事营构,自由抒写;在情感上将林觉民先生在罹难前夕为了实现天下“永福”而不得不割舍个人“幸福”的复杂心理展现得淋漓尽致。本文采用情境教学法,通过设计一以贯之的情境活动,让学生在真实有效的情境中主动探究,还原革命先烈的真实形象,体会其崇高的牺牲精神。 【关键词】《与妻书》;情境教学法;革命英烈;不事营构 统编版高中语文教材必修下册第五单元归属“实用性阅读与交流
【摘 要】高中地理是高中学段的重点学科,同时是对学生的思维能力与逻辑能力进行综合性训练和考察的学科。进入高中学段后,地理学科的难度进一步加大,学科覆盖范围也进一步扩大。在当下的高中地理教学过程中,教师要通过项目化学习活动的设计,以问题为载体,组织学生参与多元的课上课下活动。本文将首先对开展问题式学习在高中地理教学过程中应用的积极意义进行简要分析,然后从围绕特定实践情境,设计驱动型问题链;依托地理
【摘 要】在新课改背景下,深度学习视域下的高中英语阅读教学,教师应指导学生深度预习,组织自主提问,鼓励读后表达,合理拓展阅读任务,师生共同构建深度学习闭环。这有助于培养学生的自主学习能力,提高其思维品质,促进其知识建构,引导其体会文化内涵,使英语阅读成为语言能力、思维品质、学习能力和文化意识协同发展的核心载体。 【关键词】深度学习;高中英语;阅读教学 当前高中英语阅读教学普遍存在三重困
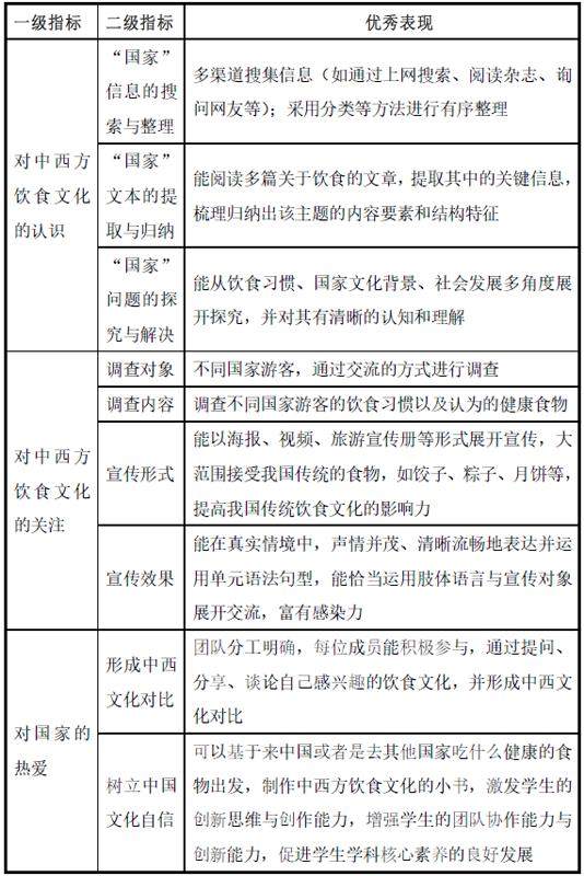
【摘 要】“双减”政策的实施,要全面压缩中小学生的作业总量和时长,提升作业质量和效率。针对当前初中英语课后实践作业设计存在的诸多问题,本文结合项目式作业,以译林版初中英语七年级上册(2024年版)“Unit 5 A healthy lifestyle”为例,从解读教材,明确作业目标;创设情境,设计作业任务;设计驱动性问题,提供学习支架;复盘检视,规范开展作业评价四个方面提出具体作业设计策略,以
【摘 要】随着教学改革的推进,初中英语教学越来越注重对学生文化素养和思维品质的培养。在英语教学中,教师开展名著阅读教学,能够丰富学生的语言知识,培养学生的文化意识,提升学生的核心素养。在名著阅读教学中应用PIRP模式(Perceive觉察—Immerse沉浸—Re-depict复现—Produce创造),能够加强学生的阅读理解能力,提升名著阅读的有效性,并逐步养成学生独立阅读英语名著的习惯,提
【摘 要】在智慧教育环境中,初中地理教学需创新互动方式,以摆脱传统教学的束缚,创新互动形式。本文研究通过多种信息技术与教学活动设计创新互动形态:依托VR/AR构建沉浸式场景,运用智能平台组织丰富化互动活动,结合在线地图与GIS实现动态化学习;借助项目式学习、角色扮演、实验探究增进深度合作。这些方法可提高学生参与积极性,强化知识理解与应用能力,培育地理核心素养,助力教学质量提升。 【关键词】
【摘 要】近年来,在教育创新发展背景下,小学英语教学模式正逐步由传统的知识点教学转向以培养核心素养为导向的单元整体教学。单元整体作业是教学重要环节,有利于提升学生语言综合运用能力,培养高阶思维及落实核心素养,具有关键作用。基于此,本文分析新课标下小学高年级英语单元整体作业设计方面的现状,研究设计要求,提出实施措施,促进教学质量与学生英语学科核心素养提升。 【关键词】小学英语;单元整体作业;
【摘 要】《白鹅》出自著名的漫画家丰子恺之手,作者以漫画家独特的视角、幽默的方式、风趣的语言,展现了手指的不同样貌、作用和个性特征。本文结合编者设定的语文要素,教学应该紧扣文本特点和学生的认知规律,通过提炼整合、解构结构、关联生活、梳理汇总等优化策略,助力学生综合素养的持续发展。 【关键词】小学语文;提炼整合;解构结构;关联生活;梳理汇总;优化设计 受传统教学理念的影响,很多教师习惯于
【摘 要】本文针对运河文化(江苏段)初中历史跨学科校本课程进行研究,提出四个方法:一是依托教材重点内容融合历史、地理、语文等学科构建知识结构,挖掘江苏段运河文化内涵;二是通过“重现明清苏州运河码头商贸场景”等项目式任务,推动学科融合的实施方式;三是利用扬州运河三湾风景区等本地资源开展体验式活动;四是从知识、能力、情感等维度构建多元评价体系。这些路径旨在打破学科之间的界限,提升学生综合素质,为同
【摘 要】在核心素养背景下,小学语文教学应注重培养学生的语言运用能力、思维品质、文化自信和审美创新能力。项目化教学基于真实的任务,强调引导学生在实践活动中进行深度学习,以提升学生的语文核心素养为目标。本文以《千人糕》为例,探讨如何在小学语文课堂中有效运用项目化教学策略,以激发学习兴趣、促进合作学习、提升实践能力,并增强文化认同感;进而提升学生的阅读理解和语言表达能力,在真实的情境中培养学生的综
【摘 要】在课改深化背景下,初中语文与地理学科联动成为素养导向教学的重要路径。本文立足学科融合理念,提出以地理核心素养为根基、强化地理思维渗透、构建跨学科评价体系的联动准则。通过解析古诗词中的地理现象、探索文学作品中的地理规律、应用古文情境开展地理实践,实现教学内容联动。设计图文互译、文字表达训练、项目式学习及融合评价等课后路径,将语文文本转化为地理探究载体,既能丰富地理课堂文化内涵,又能提升
【摘 要】随着社会的发展与时代的进步,教育教学领域也在不断改革创新,在此背景下,基于“对比阅读”的小学语文同主题古诗词群文教学的重要性愈加凸显,在激发学生学习兴趣、拓宽学生文化视野、强化学生理解能力等方面发挥着不可替代的作用。因此,本文以“对比阅读”内涵概述为切入点,从小学语文同主题古诗词群文教学的重要意义、具体路径两大板块进行综合阐述,以期为小学语文一线任课教师提供有价值的参考。 【关键
【摘 要】跨学科教学是小学语文课堂改革的重要方向,可激发学生学习兴趣,提升其综合素养。本文探讨跨学科教学在小学语文课堂中的构建策略,包括以语文为核心,融合科学、数学、历史等学科内容,设计主题式学习任务;借助项目式学习、情境创设等方法,促进知识迁移与能力协同发展;同时分析了跨学科教学对教师专业能力的要求及实践挑战。 【关键词】跨学科教学;小学语文;教学策略 随着核心素养教育的推进,跨学科
【摘 要】随着信息技术的快速发展,人工智能技术在教育领域广泛应用。基于人工智能背景下构建小学美术智慧课堂,不仅能凸显学生的主体地位,激发学生创造力和想象力,还能提升课堂教学效率。本文分析小学美术智慧课堂构建的现存问题,以问题为研究基础,提出相应美术智慧课堂构建的策略,仅供相关人员参考借鉴。 【关键词】人工智能;小学美术;智慧课堂 小学美术是培养学生审美能力、创造能力及表达能力的学科,通
【摘 要】在核心素养导向的小学语文教学改革背景下,情境教学法对重构阅读理解课堂具有重要意义。其通过具象的情境创设,有效解决小学生抽象思维薄弱的认知问题,能逐步提升学生的阅读兴趣与文本解读能力。本文基于人教版小学语文六年级内容,构建 “三维进阶式” 情境教学策略体系,为学生核心素养培养实践提供参考。 【关键词】情境教学法;小学语文;阅读理解课堂;教学优化 在小学语文教学体系中,阅读能力的
【摘 要】《义务教育英语课程标准(2022年版)》指出英语学科核心素养主要包括语言能力、文化意识、思维品质和学习能力四方面。教师要围绕核心素养制订教学目标和活动计划,关注学生学习过程和结果,促进学生的全面发展。其中,思维品质反映了学生的思考能力,包括分析、推理、判断和创造等,强调学生在学习过程中需主动思考,具备批判性思维和创新性能力。当下,英语教学模式难以促进学生的思维品质发展。本文依托多维评
【摘 要】本文着眼于初中语文互动课堂情境在AI赋能下的构建。通过剖析答疑辅学、AI学伴、实验实训活动应用(迁移到语文实践活动)、生涯规划等AI助学内容在语文课堂情境构建中的具体运用,探讨如何借助AI技术营造多元互动情境,调动学生的学习热情,提升语文素养与综合能力。研究显示,AI赋能下的初中语文互动课堂情境构建可有效提升教学成效,推动学生的全面成长。 【关键词】AI赋能;初中语文;互动课堂;
【摘 要】本文提出五种改进初中语文学习情境创设方法。第一种方法是生活体验式,把生活场景用于教学中,帮助学生理解课文内容;第二种是问题驱动式,通过设置有层次问题链引导学生进行探究因此锻炼他们的思维能力;第三种是跨学科融合式,结合多个学科知识,加深对文本的理解;第四种是文化浸润式,融入文化元素,促进文化传承;第五种是角色代入式,借助共情理论让学生进入特定角色,加深学习体验,本文论述创新教学模式,期
【摘 要】本文指出初中古诗词整合教学能完善课堂的知识体系,丰富学生的鉴赏与表达等学习体验,深化学生对古诗词内容、意境和文化内涵的理解,凸显了古诗词整合教学的意义。然后立足语文核心素养中的文化自信分支,以九年级下册第12课《词四首》为例,提出了通过整合教材中的古诗词内容,确定文化自信的教学目标;通过整合四首诗词的结构韵律,使学生把握文体特征;通过整合语言特色,感悟流派内涵;从一“字”立骨,多面整
【摘 要】课程改革提出了“核心素养”培育的核心目标,且“跨学科学习”任务群也指明了语文与其他学科融合教学的必要性。小学语文教师需立足核心素养视角,探索语文跨学科教学的实践策略,助力学生核心素养的提升。本文阐述了跨学科教学与核心素养的内在关系,探寻了核心素养导向下的教学策略,为实践提供参考。 【关键词】核心素养;小学语文;跨学科教学;关系阐释;策略探究 《义务教育语文课程标准(2022年
【摘 要】当前,基于学习任务群的小学语文读写结合教学活动需有效开展,教师应基于建构主义理论指导,结合主题情境,引领学生系统学习。教师需细化任务群教学细节、方法、内容,结合学生需求设计活动,助力学生提升整体学习水平。本文对基于学习任务群的小学语文读写结合教学策略进行分析探讨。 【关键词】学习任务群;小学语文;读写结合 小学语文教师在读写结合教学过程中需要划分多个任务群,引导学生在学习期间
【摘 要】小学英语“教—学—评”一体化模式将教学、学习及评价进行整合,强调三者之间的协同发展,该模式不仅关注语言知识的传授,还凭借互动式教学激发学生兴趣,培养其语言应用能力。在教学过程中,教师要依据学生实际需求设定清晰的教学目标,丰富课程内容并运用灵活的教学方法,以此提升学生的英语综合能力。通过多元化的评估方式,教师实时调整教学策略,保障学生在各个方面获得全面发展。 【关键词】小学英语;“
【摘 要】戏曲文化与小学语文教学的融合,旨在以戏曲艺术为载体,丰富语文教学内涵,促进学生全面发展。本文围绕戏曲文化与小学语文教学的融合展开研究。首先,阐释戏曲文化融入小学语文教学的意义;其次,针对融合策略展开探讨,提出:深入挖掘教材文本中的戏曲关联点、重构教学内容以突出戏曲元素、实施任务驱动以促进审美创造、构建多元评价机制以促进学生素养发展等策略,以期推动促进传统文化与语文教学的相融。 【
【摘 要】在当前飞速变化的社会环境中,初中生心理健康与道德品质培养已成为教育领域的重要议题。初中班主任在教育实践中,需关注学生心理健康状况。通过一系列的教学实践活动帮助学生实现综合、全面、健康的成长。 【关键词】初中班级管理;心理健康;德育教学 初中阶段是学生身心发展关键期,学生面临学习压力、同学关系等多方面的挑战。班主任展开班级管理时,应将心理健康教育与德育有效融合,关注学生的心理健
【摘 要】《义务教育新课程标准(2022年版)》对小学英语教学提出了更高的要求,教师在教育教学中不仅要注重知识的教授,还要加强学生核心素养的培养,而文化意识作为英语核心素养中十分重要的一部分,理应受到足够的重视。基于此,本文主要针对核心素养下文化意识教学实践进行了详细分析,希望能够对小学一线教师有所帮助。 【关键词】核心素养;文化意识;小学英语;译林版教材 随着全球化进程的不断加速,小
【摘 要】本文围绕广西恭城瑶族自治县中学开展的“油茶节英语传播实践活动”这一研究案例,深入探讨了英语学科和非物质文化遗产传承之间深度融合的路径和实际成效。研究结果表明,语言实践与文化体验融合的跨学科模式能够有效解决外语教学过程中“文化失语”的困境,为培养更多具有深厚文化底蕴和广阔国际视野的现代化优质人才提供了可参考的经验。 【关键词】跨学科视域;英语教学;非遗文化;融合 立足全球化和本
【摘 要】将运河文化融入初中校本课程中,对于引导学生深度了解历史文化、弘扬传统文化具有重要意义。在跨学科视域下,初中教育工作应该积极构建跨学科校本课程,创新校本课程的形式与内容,锻炼学生的思维能力、创新能力、解决实际问题能力等,为培养学生核心素养提供有力支持。基于此,本文将基于跨学科视域,对运河文化江苏段校本课程开发的价值、策略进行深度探究,并给出具体的开发途径,希望能够给广大初中教育工作者提
【摘 要】英语作为小学阶段重要的教学科目,良好的教学评价有助于激发学生的学习兴趣与积极性,促进学生展开深度学习。项目式学习作为当前小学英语教学中常用的教学手段,项目式学习评价是其中重要的构成部分,与项目式学习的质量密切相关。基于此,本文将从小学英语项目式学习评价的现状出发,深入探究小学英语项目式学习评价,并给出具体的实践策略,希望能够给广大小学英语教育工作者提供一些有价值的参考意见。 【关
【摘 要】绘本中精彩的故事情节、多样化的色彩能激发小学生的阅读兴趣,图文并茂的形式也契合小学生的认知特点,将其运用到小学心理健康教育中不仅能让小学生体会绘本中主人公的优秀品格,形成乐观、积极的心理,还有助于小学生的身心健康发展。本文分析了绘本的特点、小学心理健康教育的现状,阐述了绘本运用到小学心理健康教育的意义及绘本运用到小学心理健康教育中的路径,以此助力小学心理健康教育质量的提升。 【关
【摘 要】户外自主游戏是幼儿探索世界的重要方式,低结构材料凭借开放性等特质助力显著。闽南蟳埔文化元素丰富,将其转化为低结构材料融入户外自主游戏,符合课程本土化需求。通过收集筛选材料、创设环境、观察分析幼儿行为等,促进幼儿多方面发展,实现文化传承,为幼儿园课程本土化提供可行借鉴。 【关键词】幼儿;户外自主游戏;低结构材料 国家重视中华优秀传统文化传承及幼儿游戏权利,户外自主游戏价值凸显。