摘要:近年来,随着区域经济一体化的深入推进,港口在促进区域经济发展中的作用日益凸显。文章以环渤海地区主要港口为研究对象,构建港口竞争力评价指标体系,基于Huff模型分析2005年、2010年、2015年和2020年各港口能力、经济腹地实力及交通距离等因素对港口腹地的影响。基于ArcGIS 对腹地格局的空间演变进行可视化处理并分析其演变趋势。结果显示:第一,港口的自然条件、基础设施、服务水平,以及所在城市的经济实力和外向型经济特征,是决定港口综合实力的核心因素;第二,腹地城市的综合实力可显著缓解地理距离的衰减效应,从而增强城市间的相互吸引力;第三,交通网络的发达程度决定了港口与腹地联系的紧密性,对腹地空间布局产生显著影响。
摘要:西部陆海新通道是国家推动区域协调发展和构建双循环新发展格局的重要战略部署,城市物流发展水平直接影响沿线城市经济效率与对外开放进程。文章借助熵权-TOPSIS法对西部陆海新通道城市物流发展水平的演化特征进行分析。随后,利用标准差椭圆法分析城市物流发展的空间结构特征。结果表明:西部陆海新通道由于区位原因,城市之间物流发展水平存在较大差异,在2013—2022年的研究周期内,总体物流发展水平逐步提升,并且西部陆海新通道城市物流空间结构特征随着时间推移呈现出“西北一东南”的分布趋势。
摘要:中国—东盟自贸区建设不断升级,水果在中国和东盟贸易中占据重要地位,学界对自贸区框架下中国与东盟的水果贸易存在众多分析和观点。2013—2023年,中国进口东盟水果产品贸易总额快速增长、产品种类拓展,中国与东盟国家不断加强基础设施建设以便利水果贸易。本文根据国际贸易相关知识,对自贸区框架内中国进口东盟水果中存在的问题加以分析,中国进口东盟水果还存在供应市场集中、进口水果质量参差不齐、贸易自由化程度不够高等问题,并针对以上问题提出建议,对推动我国进口东盟水果的稳定增长,实现水果贸易自由化和便利化,深化区域内水果产业合作具有重要意义。
摘要:随着社会经济的高速高质量发展,跨界融合已经成为我国社会发展的新趋势,而物流业与制造业在产业链中存在着天然的衔接与关联,物流业与制造业的协同发展一可以优化制造业生产运作流程,二可优化物流业服务流程,助力我国“智慧物流”的发展。因此文章首先对相关研究进行综述,其次对我国2010—2022年间两业协同集聚水平进行测度并对其时序演化进行探究。得出2010—2022年间我国两业协同集聚水平的演化分为三个时期,分别是上升期(2010—2012年)、下降期(2013—2018年)、起伏调整期(2019—2022年)。
摘要:在供应链全球化与技术迭代加速背景下,针对消费电子行业供应商选择问题,构建动态评价模型,采用AHP-熵值组合赋权法进行评估。经过实证研究,发现新模型在决策效率和供应商匹配准确度方面的优势,为消费电子企业突破供应商选择困境提供了方法论支持。研究结果表明,技术迁移能力、协议兼容覆盖率等指标在供应商选择中具有重要作用。未来研究可进一步探讨动态评价指标体系的完善以及组合赋权方法在其他场景的应用。
摘要:文章以应急物流能力为研究对象,结合京津冀地区发展特性,选取针对性影响因素指标,构建影响指标体系;借助熵权法客观计算指标权重,运用模糊物元法确定指标隶属度,形成综合评价矩阵,对京津冀三地应急物流能力展开全方位评估。此外,文章通过纵向(时间维度演变)与横向(区域间对比)分析应急物流指标,精准定位三地在基础设施、资源整合、协同机制等方面存在的发展瓶颈,并基于评价与问题分析结果,从优化资源配置、强化区域协同、完善基础设施、提升信息化水平等维度,提出切实可行的应急物流能力提升策略,为京津冀应急物流体系建设提供理论与实践参考。
摘要:即时配送行业快速发展,消费者对即时配送服务质量提出了更高要求。文章以D公司为研究对象,在SERVQUAL模型的基础上,参考国内外研究成果和客户在线评论数据,构建了D公司即时配送服务质量评价指标体系,并采用SERVQUAL服务质量评价模型进行计算分析。研究发现:影响D公司即时配送服务质量的5个维度中,可靠性维度得分最低,顾客对其服务可靠性期望与感知差距较大;时效性、安全性、经济性也未达到顾客的期望水平;移情性维度得分相对较高,达到了顾客期望水平。基于上述结果,文章从提高可靠性和安全性、提升时效性和经济性、保持并改进移情性等方面,为D公司即时配送服务质量的提升提出了针对性的对策与建议,以达到改善D公司即时配送服务质量的目的,推动即时配送行业服务质量的整体提升。
摘要:文章以新疆五家渠市为研究对象,针对其区位特征与物流发展需求,引入网络分析法(ANP)构建物流园区选址评价体系。通过分析服务水平、区位条件、土地成本、自然因素及基础设施建设程度等多维度指标,结合专家打分与数据量化,揭示各因素间的相互作用关系及其权重分布,综合评估候选区域的适宜性。最终选择S物流园区(L1)作为五家渠市物流网络的一级配送中心,可为类似中小城市物流节点规划提供理论参考与实践依据。
摘要:文章以北京物资学院快递服务站为研究对象,利用FlexSim仿真软件对校内顺丰、京东、邮政和菜鸟驿站4家公司的末端配送模式进行建模与分析。通过对实际运营数据的采集与处理,针对京东和邮政在取件高峰期的等待时间较长问题,以及京东在该时段工作人员作业负荷较大的现象进行研究,提出引入自助扫码取件和人工取件相结合的优化方案。仿真结果表明,优化后的方案显著降低了排队时间和工作负担,并验证了智能快递柜在大量快递处理中的优越性能,为校园物流发展提供可行参考。
摘要:在全球公共卫生事件频繁发生的背景下,高效的城市应急物流管理成为医疗服务保障的关键。优化城市应急物流中心的选址不仅降低了运输成本,提高了物流效率,且在紧急情况下能确保医疗物资的及时送达。文章针对城市应急物流中心选址问题并以广元市为例,结合熵权-TOPSIS法与免疫算法进行深入分析。熵权-TOPSIS法可以对选址因素进行综合评估,确保每个选址因素在多维度指标下科学合理地权衡。免疫算法则通过模拟生物免疫系统的全局优化能力,进行深度搜索和优化。这种算法能有效克服局部最优陷阱,在复杂环境中保证选址决策的准确性和效率,并显著提升系统整体性能。通过此方法,文章不仅在理论上提升了选址决策的科学性,还为广元市的实证应用提供了重要支持。
摘要:在跨境电商数字化转型进程中,如何通过人工智能生成内容(AIGC)技术突破精准营销的个性化适配与信任构建瓶颈,成为提升消费者购买意愿的核心命题。文章基于SOR理论,构建以感知信任为中介变量,AIGC的四个维度为自变量,消费者购买意愿为因变量的研究模型,以探讨AIGC驱动的跨境电商精准营销对消费者购买意愿的影响。通过开展问卷调查,使用SPSS 27.0和AMOS 28.0对调查回收数据开展统计分析,结果表明AIGC的4个维度均正向影响感知信任与消费者购买意愿;感知信任正向影响消费者购买意愿;感知信任在AIGC的4个维度与购买意愿之间起到显著的中介作用。研究结果揭示了AIGC赋能跨境电商精准营销对消费者购买意愿的作用机制,为跨境电商企业优化精准营销策略提供对策建议。
摘要:文章以2014—2023年我国61家物流企业数据为研究样本,实证检验人工智能技术创新对物流企业全要素生产率的非线性影响及作用机制,结果发现:第一,基准回归检验表明,人工智能技术创新对物流企业全要素生产率呈现下降后上升的U型曲线,即人工智能技术创新存在一段阵痛期。第二,中介效应检验表明,数字经济和产业结构高级化在U型关系间发挥部分中介作用。第三,异质性检验表明,相较于中西部地区和成熟阶段的物流企业,东部地区和成长阶段的人工智能技术创新对物流企业全要素生产率的影响更加显著。文章根据结论提出相关建议,为物流企业高质量发展提供经验证据。最后,拓展分析发现,适度的财政补贴可以降低阻碍物流企业全要素生产率提升的门槛,增强物流企业人工智能技术创新对其全要素生产率的提升作用。
摘要:电子商务蓬勃发展,线上销售OTC(非处方药)药品成了老百姓日常消费模式。文章用问卷调查法探讨电商平台上影响消费者购买OTC药品意愿的主要因素,经问卷星平台收集分析468份有效问卷后用结构方程模型实证分析,结果显示品牌信誉、感知价值和物流效率是主要正向驱动因素,消费者信任度和满意度在购买意愿中的中介作用明显,价格水平对购买意愿的影响只通过间接路径表现。研究结果为电商平台营销策略的优化和用户体验的提升提供了理论依据与实践建议。
摘要:近年来,我国汽车制造业正稳步推动数字化转型。随着大数据、人工智能等数字化技术与企业运营的深度交融,传统管理会计面临诸多难题。以长安汽车为例,在数字化转型浪潮中,它积极探索管理会计的创新路径。一方面利用数字化工具精准把控成本,减少不必要开支;另一方面通过智能系统优化生产流程,大幅提升生产效率,这些创新举措成效显著。基于长安汽车的成功实践,文章深入分析,针对性地为汽车制造业在管理会计工作模式创新上提出策略,旨在助力整个行业在数字化时代,借助管理会计创新,实现降本增效,提升综合竞争力,推动产业高质量发展。
摘要:文章基于我国30个省(自治区、直辖市)面板数据,采用非期望产出SBM模型与Malmquist-Luenberger指数方法,对我国物流业绿色全要素生产率进行了测算,并进一步对我国东、中、西部地区进行了具体分析。结果表明:我国物流业绿色全要素生产率增长速度高于传统全要素生产率增长速度;绿色技术进步呈上升趋势是促进物流业绿色全要素生产率增长的主要驱动力;物流业绿色全要素生产率在东、中、西部地区存在较大差异,且存在明显的绝对收敛;我国物流业绿色全要素生产率具有一定程度的空间聚集特征,存在空间溢出。最后提出了通过大力发展低碳物流、提升物流技术应用、改进物流管理水平、加大西部和东北部地区物流基础设施建设力度等,提高我国物流业绿色全要素生产率的对策建议。
摘要:在数字经济纵深发展与智慧城市建设的双重驱动下,现代物流业的智慧化转型已成为推动行业高质量发展的关键动力,常州作为长三角重要中心城市,其智慧物流发展水平对区域协同发展意义深远。文章基于2014—2023年的统计数据,通过模糊综合评价选取并优化评价指标体系,并运用熵权法与灰色关联分析法对常州市智慧物流发展水平及影响因素进行评价分析。结果表明:信息化基础设施与数字服务能力是常州市智慧物流发展的主要驱动因素,港口吞吐量与交通运输产值对物流智慧化转型起重要支撑作用。最后结合常州地方发展现状和定位为其智慧物流可持续发展提出针对性策略建议。
摘要:基于2010—2023年我国黄河流域69个地级市的相关数据,运用基准回归模型和中介效应模型,实证研究了数字经济对黄河流域地级市物流业环境污染的影响。研究发现:数字经济对黄河流域物流业环境污染的影响呈现倒“U”型关系;环境治理和环境规制在数字经济与黄河流域物流业环境污染之间发挥部分中介的作用;异质性研究发现,相较于黄河流域上游和经济欠发达的地级市,黄河流域中下游和经济发达地级市的数字经济对环境污染的影响更加显著。文章的研究丰富了数字经济对物流业环境影响的相关文献,为我国可持续发展提供证据支持。
摘要:融媒时代,农产品直播已成为推动地区经济、保障民生的重要推手。在“数商兴农”工程的引领下,徐州农产品直播领域展现出团队结构多元化、商品类型多样化、场景打造真实化等特点。然而农产品直播推广亦面临诸多挑战,包括传统渠道成熟带来的路径依赖、其他城市的激烈竞争、专业人才的匮乏,以及直播运营中的内容单一、差异化营销不足、直播周期不稳定,还有产业管理中的政策宣传不到位、扶持效果有限等问题。针对这些问题,政府部门需通过优化行业环境、加强人才培育与引进、推动“电商直播+”等多维度策略,为直播业态的可持续发展注入外力。同时,提升主播专业素养、打造个性化主播IP、塑造农产品品牌等内生动力,构建吸引消费者的直播间。此外,通过区域整合及多维合作等方式,打破直播孤岛,实现能量的聚变。
摘要:经济发展的新时代,数字交通已经成为旅游业发展的重要组成部分。在测度我国数字交通综合指数的基础上,选取2012—2022年省级面板数据,运用PVAR模型实证分析数字交通与旅游经济增长的互动关系。实证结果表明:全国数字交通和旅游经济增长整体呈增长态势,数字交通呈现出“东部 > 中部 > 西部”的空间格局,旅游经济增长在西部地区较为强劲;旅游经济增长对数字交通具有显著的负向影响,数字交通对旅游经济增长具有显著的促进作用,且在不同的地区存在差异性特征;数字交通与旅游经济增长之间存在显著的双向因果关系。最后,在此基础上提出相关政策建议。
摘要:铁路货运在国家综合交通运输体系中占据骨干地位,尤其在大宗物资运输方面发挥着关键作用。随着“双碳”目标推进与现代物流体系建设,传统铁路货运管理面临效率、成本、绿色转型等挑战。朔黄铁路作为“西煤东运”战略通道,积极构建“数智朔黄”数据赋能平台,通过“两横一纵”架构实现数智化转型。在智能调度中,智能排图算法与路港一体化协同显著提升运输效率;设备全生命周期智能运维借助物联网感知网络与智能检修机器人,保障设备稳定运行;绿色低碳运输模式创新通过能耗优化与清洁能源替代,推动可持续发展。转型成效显著,运输效率提升、安全风险防控加强、运营成本降低,为行业提供了可借鉴的“朔黄方案”。
摘要:随着数字经济时代的到来,物流行业正经历从传统劳动密集型模式向智能化、数据驱动型模式的深刻变革。文章以F公司为例,分析其数字化转型的动因、路径及其对财务绩效的影响。研究发现,F公司通过数字化转型显著提升了其盈利能力、营运能力和成长能力。尽管转型初期面临成本压力和财务指标波动,但随着大数据、人工智能、云计算和物联网等技术的深入应用,F公司的净资产收益率、总资产收益率和毛利率逐步回升,资产利用效率和资金回笼速度显著提升,这说明数字化转型对其财务绩效有很深的积极影响。
摘要:近年来,生鲜电商市场规模迅速增长,已逐渐成为人们生活不可或缺的组成部分。然而由于网络虚拟性和信息不对称等因素,消费者在购买生鲜产品前难以实际了解商品,导致消费者退货比重不断增长,生鲜产品的售后已经成为困扰生鲜电商供应链的重要难题。国内外学者对供应链售后管理进行了大量研究,文章采用文献综述的方法,首先介绍电商供应链的基本概念和售后管理,然后从线上与线下两个方面对供应链售后管理相关文献进行梳理,探究供应链售后管理机理,提出进一步研究的展望。
摘要:作为推动经济高质量发展、构建新发展格局的重要战略选择,枢纽经济通过交通、物流、信息等枢纽节点的要素集聚与扩散效应,优化了生产要素的时空配置。针对中部地区发展不平衡问题,文章从交通网络、物流体系、产业创新、经济人口基础4个维度构建评价体系,基于2014—2022年中部六省面板数据,运用熵值法测度其发展水平,并结合核密度估计分析区域差异。结果显示,中部地区枢纽经济发展水平呈上升趋势,但省际间仍存在显著分化现象,区域内部增长动能呈现不均衡特征。河南、湖北两省凭借“双引擎”带动效应推动整体提升,山西省因过于依赖传统的资源导致经济抗风险能力差,并且各省之间的资源流动障碍仍然影响整体发展。研究表明,通过对各省分类施策可提升物流枢纽经济的发展,进而加速“中部凹陷”向“中部崛起”的空间重构。
摘要:近年来,在环境保护意识提高以及优化能源结构需求的背景下,新能源汽车行业迅速崛起,成为了推动汽车产业转型升级的重要力量。新能源汽车以其环保、节能的特点,受到越来越多消费者的青睐,市场规模持续扩大[。在这样的背景下,国内外新能源汽车企业纷纷加大投入,加快技术研发和市场布局。其中,B企业作为国内新能源汽车领域的领军企业,凭借其卓越的技术实力和市场竞争力,取得了显著的发展成果。然而,随着新能源汽车市场的不断扩大和竞争的加剧,B企业也面临着诸多财务风险。因此,文章旨在深入剖析B企业所面临的财务风险,探讨其成因、影响因素及应对策略。以上分析不仅有助于该企业更好地防范和应对财务风险,也为整个新能源汽车行业提供了有益的参考和借鉴,以促进新能源汽车行业的稳健可持续发展。
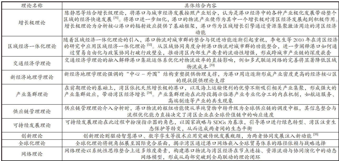
摘要:当前我国正加速推进海洋强国战略,积极鼓励沿海城市依托海洋资源发展向海经济。在此背景下,港口物流因是海洋经济的重要组成部分,因此港口物流及其所在的湾区经济状况,自然成为学术研究与实践发展的焦点。文章系统回顾并总结了相关领域文献,主要分为3个维度:港口物流、湾区经济,以及港口物流与湾区经济的互动关系。研究发现,港口物流的研究趋势正逐步向数字化与绿色化方向深入;而在湾区经济领域,我国的研究主要集中于粤港澳大湾区的发展,对于其他湾区港口的现状分析以及绿色湾区经济评价体系的构建尚显不足。此外,港口物流与湾区经济中的可持续发展研究占据主要地位,同时存在跨区域研究不足、指标简化等问题,对于港产城深度融合如何驱动湾区城市群经济发展的内在机制探讨也尚不充分。
摘要:全球经济下行、供应链波动使汽车产业承压,数字化转型成企业破局关键。文章以CA汽车2018—2024年转型实践为样本,研究其对盈利能力的影响。研究发现,CA汽车实施“北斗天枢”智能化战略,在智能制造、研发数字化和供应链优化上成效显著,提升毛利率与资产周转率。但新能源品牌战略性亏损及持续研发投入,使短期净利率承压,呈现“长期增效、短期承压”态势,文章为传统制造企业平衡转型投入与盈利目标提供启示。
摘要:由单一绿色产品的生产制造商和单一零售商组成的绿色供应链中,考虑到制造商的供应中断风险和绿色投入努力,首先构建了零售商有无公平关切的分散决策和集中决策模型,并求出了不同模型的最优决策。其次分析了供应可靠性、公平关切和消费者绿色偏好等参数对决策的影响。再次,对比分析了3种模型下的最优绿色努力程度、采购数量、批发价格及各方收益和供应链收益。最后,通过成本共担与收益共享契约实现供应链协调。研究发现:首先,零售商公平关切行为,部分情况下能够给自身带来更多收益,甚至使得自身收益大于制造商的收益,但是会使得最优采购数量、最优绿色努力程度和批发价格以及整个供应链收益低于零售商无公平关切时的情形;其次,供应可靠性、市场容量及消费者绿色偏好正向影响绿色努力程度与各方收益,而生产成本与绿色技术成本系数则起抑制作用;最后,集中决策下的最优采购数量、绿色努力程度和整个供应链收益都是最优的。而通过成本共担和收益共享合约,能够实现分散决策中供应链成员收益的帕累托改进和供应链协调。
摘要:随着光伏产业链的不断成熟和完善,供应链金融作为一种创新融资工具,在解决光伏中小企业融资难题方面得到了广泛应用。供应链金融涉及多方主体之间的复杂信用关系,其信用风险传导机制更为隐蔽且破坏性强。文章从光伏行业特点切入研究其中小企业供应链金融信用风险,得到涵盖财务状况、政府支持状况、供应链稳定性的信用风险评价指标体系。文章基于60家光伏中小企业2019—2023年的相关数据,分别利用Logstc模型和SVM模型预测信用风险并比较预测准确性,最后给出光伏行业供应链金融信用风险控制的建议,以促进光伏行业供应链金融良性发展。
摘要:中欧班列作为连接中国与欧洲以及“一带一路”共建国家的重要国际运输通道,具有极其重要的战略和经济意义。文章利用2012—2023年企业层面微观数据,采用双重差分法检验了中欧班列开通对企业供应链韧性的影响。研究结果显示:中欧班列开通对供应链韧性具有显著的正向影响,这一结果在进行多重稳健性检验后依然成立。机制分析表明,中欧班列能够通过改善合作伙伴关系、降低协调成本,提升供应链韧性。异质性分析发现,非国有企业通过中欧班列显著扩大国际供应商与客户网络,借助中欧班列数字化服务(如统一报关、实时追踪)显著降低内部管理费用率,并通过效率提升路径增强韧性;国有企业受制于层级化管理模式,协调成本降低幅度较小,且因采购集中度高且合作对象多为国内大型企业,政策对伙伴关系多元化的促进作用有限。因此简化跨境物流决策流程,推动国有与非国有企业在跨境物流领域的合资合作,通过资源互补实现政策红利共享。
摘要:传统军事供应链已不能满足未来高科技战争的需要,数智化转型已成必然。文章聚焦军事供应链数智化转型,提出“抗毁性架构重构与OODA循环协同优化”的理论框架。研究阐明了抗毁性架构与OODA循环的协同机理,设计了一个六层抗毁性分层架构模型,涵盖抗毁性技术基座、动态业务执行、多域协同网络、主动风险治理、战场效能输出及战场环境适配层等,并通过“数据—算法—行动”闭环、跨域联邦学习与静默保障机制等实现高效协同。文章还构建了一个使用抗毁性通信技术、智能算法以及安全防御技术的基座,支撑供应链在复杂环境下稳定运行。文章旨在通过对技术赋能与流程创新,为军事供应链数智化转型提供了理论支撑与实践路径。
摘要:种业作为农业的“芯片”,种子供应链向数字化、智能化发展是大势所趋。文章基于新质生产力理论,深入剖析了新质生产力赋能种子供应链数智化转型的内在逻辑,在价值契合性上,新质生产力与种子供应链数智化转型在目标特质、驱动动力和着力方向上高度契合;在逻辑解构上,通过“新素质”劳动者的数智素养、“新介质”劳动资料的数智技术、“新料质”劳动对象的数据驱动以及要素创新配置的“数实融合”实现赋能。研究发现,当前转型面临数据资源开发不足、核心技术存在瓶颈、人才结构失衡、全链协同机制缺失等现实挑战。针对这些问题,提出强化数据资源建设与利用、推动关键数智技术持续创新、加强数智化人才队伍建设、打造全链路数智协同平台的实践路径,为种子供应链数智化转型提供理论支撑与实施框架。
摘要:在乡村振兴战略背景下,电商赋能农产品供应链对乡村居民幸福感的影响成为重要议题。文章基于中国乡村振兴综合调查(CRRS)的样本数据,运用OLS模型和工具变量法,实证分析农产品电商供应链与乡村居民幸福感的关系。研究发现:农产品电商供应链的发展显著提升了乡村居民幸福感,且该结论通过内生性检验与稳健性检验;区域异质性分析显示,东部和西部地区农产品电商供应链显著提升居民幸福感,而中部地区存在负向影响。基于此,文章建议构建多维增收机制,强化数字技能培训与社会参与,并实施区域差异化政策,以优化电商赋能路径,推动乡村居民幸福感的持续提升,为农村电商发展与民生福祉改善提供实践参考。
摘要:针对果蔬冷链物流中心选址问题,提出了一种三阶段优化选址方法。第一阶段,采用AHP-熵权法,初步筛选出待选果蔬冷链物流中心。第二阶段,以运输成本最小为优化目标,采用遗传算法求得不同物流中心数对应的最优解。第三阶段,计算不同物流中心数下的物流总成本(物流总成本 Σ=Σ 运输成本 + 固定成本),选择物流总成本最小的方案为最优解。案例分析验证了文章提出的三阶段优化选址方法的有效性。
摘要:海南自由贸易试验区发展迅速,吸引了很多外来资本的投资,贸易量得到显著提高。与此同时物流作为贸易中重要的一环,它的发展也受到越来越多人的关注。五指山市作为以农业为经济发展主导产业的城市,农产品占比较大,在电商平台的带动下,依托“互联网 + ”的销售模式,农产品的销售具有一定便利性,但这对该市的生鲜农产品物流来说也是一个很大的考验。文章通过AHP 层次分析法研究发现,五指山市的冷链物流发展仍存在很多问题,并为五指山市冷链物流发展提供具有价值的参考依据以及切实可行的发展建议。
摘要:随着我国物流产业转型升级不断深入,对高素质物流人才的需求变得日益旺盛,地方本科院校身为培养物流人才的主要阵地,其专升本物流专业毕业生在就业之际,面临理论、能力、素养三方面的结构性矛盾,这些问题极大限制了物流人才培养质量的提高,迫切需要构建全新的培育途径。鉴于此,研究将以黔南民族师范学院专升本物流专业学生作为调研对象,基于问题导向与创新驱动,提炼规划、能力、素养三个关键概念当作分析框架,构建“目标—内涵—输出”的闭环系统,探寻问题背后形成的深层原因,研究提出的“135”人才培养模式,希望能够破解专升本物流毕业生就业难题,从而实现物流专业教育从规模增长到内涵发展的转型。