编 者 语 在日常生活中,我们总爱强调发挥自身主观能动性的重要性,还爱提倡“积极进取”“激流勇进”“只争朝夕”……其实,这只是生活的一面。我们想要过上内心真正富足丰盈的生活,还需要认识生活的另一面:“命里有时终须有,命里无时莫强求。”事物自有其发展规律,感情也是,年少往往伴随着热烈和轻狂,可幸福终究离不开理性与沉着。故事中,郭兴离开的三年,也是赵婧等待的三年,烈马驰骋天涯,草原永远是马儿温暖的家
写作《丢失的三年》,源于对生活中“空白期”的好奇。茶余饭后,偶然听身边的人讲述这样的故事,两个相爱着的人,曾因一方突然消失后又回归,生活轨迹由此改写,人生的道路发生重大改变。这让我意识到,“空白期”是个值得探寻的叙事角度一它就像一片被橡皮擦过的记忆区域,既藏着未知的故事,又能折射出人性与情感的复杂。于是,我以郭兴和赵婧的故事为载体,试图挖掘出时光缝隙里隐藏着的秘密,探寻那些被岁月掩埋或稀释
狩猎场设置在苏木塔什乡苏木塔什村的胡杨林,在距离猎场还有一公里的地方,围猎场组织办公地就设置在那里,六个乡镇猎户都要来。大喇叭里广播着赛事的规则和所参加的各队名单,每个乡镇一个参赛队,参赛的牧民都准备好了,看到苏木塔什乡的人也来了,库杜斯赶紧走过去说明放鹰才耽误了时间,大喇叭再次宣布比赛规则后才开始围猎,猎犬轰赶着猎物到中间,一声令下猎人们手臂上架着猎鹰步入围猎场,一场轰轰烈烈的狩猎活动就开始了。
我家居住的这个住宅小区叫“安康小区”。 安康小区坐落在我们这座城市的中心地带,在新老两个城区的连接处。与一些多水的南方城市一样,我们这座城市被一条河流分隔成了两个城区,河北岸那边是老城区,河南岸这边是新城区,安康小区就坐落在这条河流的南岸边。这个住宅小区的名称是延续下来的,以前这里叫“安康庄”,是一个古老的村庄,相传有上千年的历史。 安康小区有一南一北两个大门,南大门是主门,建得堂皇些,迎门立
在南窑村,有个叫二饼的人,因卖烧饼而得名。 二十年前,二饼的家在陕北。他是村里机灵精明的“大明白”,什么事都能看透。别人即使能看透也说不透,他是既能看透也能说透。他把村里的牌局分析得清清楚楚,明明白白。然而,麻将有时不按常理出牌,二饼输得倾家荡产。债主找上门,父母骂,孩子哭,二饼彻底崩溃了。就在他绝望要寻短见时,妻子抱住他说:“走,戒赌!咱们到外地重新讨生活。” 在迷茫与彷徨中,二饼来到西安,
小方老师离开的时候,学校还没开学,安静的校园让人感到心里空荡荡的。他回头望望校门口那条标语,去年的此时,标语刚贴上去,红得耀眼,黑得发亮。经过一年的风雨剥蚀,大红纸的底色已经褪尽,只剩下黑黑的字摆在苍白的纸上,标准的仿宋字,内容是:欢迎各级领导莅临指导。 去年,小方老师刚来报到时,还着实被这标语吓了一跳,脸竟“突”地红了。袁老师一说,他才知道,学校面临一个大检查,标语是写给那些大领导的。 一直只
一天,我散步到一处鱼塘边,忽然听到两条鱼正在激烈争论:“到底是鱼塘的塘主好,还是钓鱼的渔翁好?” 鱼甲甩了甩尾巴,语气坚定地说:“当然是塘主好!他每天给我们送来新鲜的食物,让我们衣食无忧。”鱼乙却不以为然,鳞片在阳光下泛着七彩光芒,反驳道:“渔翁才好呢!他送的点心味道独特,比塘主的食物美味多了。 鱼甲提高了声音:“塘主的食物都是本地特产,最适合我们的身体,吃了健康又安心。可渔翁的点心里藏着铁钩
“五峰如指翠相连,撑起炎荒半壁天。夜盥银河摘星斗,朝探碧落弄云烟。雨余玉笋空中现,月出明珠掌上悬。岂是巨灵伸一臂,遥从海外数中原”。海南四大才子之一明代大学士丘浚的这首《五指参天》,不仅描绘出五指山高峻挺拔、耸入云端的威武雄姿,也勾勒出五指山翠美秀丽、如诗如画的人间仙境,更抒发出海南人坚韧不拔、励志有为的铮铮傲骨。 五指山位于海南岛中部,以其独特的生态和深厚的文化底蕴闻名遐迩;因其峰峦起伏成锯齿
在悠远的往昔,祭祀是人们与天地神灵交流的庄重仪式,每一个步骤、每一个细节,都怀着无比的敬畏与虔诚。在这场神圣的仪式里,酒是不可或缺的重要存在,承载着人们最崇高的敬意与祈愿。从那时起,酒这坛岁月的琼浆,就与人类的独特情感、琐碎生活紧紧缠绕,化为一种特有的文化符号,装盛着生活的千般滋味,映射出人生的万种姿态。正所谓“酒中窥人生,杯里品百态”,深谙酒道之人,总能在那一杯杯琼浆玉液中,尝出生活的酸甜苦辣,
初读《秋园》,便觉得它像一株倔强生长的野草,以素朴之姿扎进我心里,又破开层叠屏障,将普通中国女性的一生托举至我眼前。八旬老人杨本芬在厨房的烟火气中执笔书写其母亲梁秋芳的故事,仿佛完成了一次对个体生命价值的庄严确认。我深感,它既是一曲献给母亲的挽歌,又是一部镌刻着那个时代千万中国女性命运密码的史诗。 秋园五岁那年,母亲因她赤脚戏水而决意为其裹足的场景,恰似一个刺眼的时代烙印。那双被布条强行扭曲的“
在他面前的是一座直入云霄的高山。 他向上凝视着山间缠绕的云雾,不知道这座山到底有多高,也从未见过如此高的山,仿佛这座山没有顶,像一条道路向远方无限延伸。他感受到了威压,腿不住地颤抖,但他还是支撑着自己站直起来,直挺挺地站在山前。据说挑战者古往今来已有数万人,但许多人行至山腰便折返。问起那些登山者为何不再往上攀登,或曰山间有大虫,恐害人性命,或曰食粮不足以上行,衣物不足以生暖。他有些疑惑,数万人竟
舟作为古诗词中的常见意象,其用字是十分考究的。古人作诗字字珠玑。那么,为何杜甫不言“门泊东吴万里舟”,而王维弃谈“莲动下渔船”? 这便需要对二者的外形进行剖析。若为“舟”字造词,字典里给出的例子有“小舟”“扁舟”“轻舟”,可见它的轮廓是小巧而轻便的。“船”则反之,官方给出的解释是:水上的主要运输工具,常称为“船舶”。听上去好似更加沉重、大型,总有一些卸不下去的负担,缺少如同“舟”般的轻盈、自在。
从《论语》的“逝者如斯”到苏轼的“大江东去”,诗人总是试图在湍急的时间长河中打捞永恒。那些被月光浸透的瞬间、被西风卷走的黄叶,最终都成为超越时间的见证。 “君不见黄河之水天上来,奔流到海不复回”,李白以浩瀚江河喻指时间之不可逆,却又以“人生得意须尽欢”的豪情,将个体的短暂生命注入永恒的狂欢。这是海德格尔存在主义式的“向死而生”:生命的意义不在于对抗时间的流逝,而在于以本真的姿态直面存在的有限性。
读罢《立在地球边上放号》,太平洋的惊涛骇浪仍在耳畔轰鸣。这些青年战士,爱国者、将脊梁抵住时代重压的觉醒者,其吹哨的声音穿越百年时空,叩击着当代青年的精神世界。 究其概念,“吹哨人”一词最早来自警察案发时吹响哨子警示众人。而“五四”时期,新青年便是这吹哨人。诗中的“地球”,象征着既定的、庞大的、不可撼动的封建主义、帝国主义。可当时的青年仍吹响了清亮的哨音,召唤同伴,昭告天下:“无限的太平洋提起他全
七律·华山行 遥望华峰入碧霄,崎岖险路客心摇。 松依绝壁风声厉,云绕危岩月影飘。 仙掌崖前思旧事,老君犁下叹今朝。 登高欲揽千秋景,逸兴遄飞胆气豪。 七律·登黄鹤楼 闲步登楼意自悠,楚天极目韵难收。 烟笼翠树连芳草,浪涌清波接古丘。 黄鹤仙踪何处觅,白云逸影此间留。 凭栏久伫思无尽,心向苍穹梦未休。 七律·游厦门鼓浪屿 心驰鼓浪赏风光,渡海登洲逸兴长。 曲巷繁花依古厝,幽岩
飞绪 车子在飞驰着 思绪在随着路无限延伸 那些有些恍惚 悠长的回忆 一点点呈现出来 尽管已然有些模糊 不羁 那些曾经你爱的 或爱你的人 在记忆深处的 某个地方悄然出现 曾经你熟悉的面孔 音容笑貌 栩栩地来了 曾经带给你的快乐与忧伤 不经意中 一点点出来 最终都被时间冲淡 90%以上的都默然不见 许久不见 因岁月太长 似
余华所著《活着》,借由主人公福贵的一生历程,深入探究了生命的坚韧特质以及存在的意义。福贵由昔日的阔少爷沦落为佃农,历经亲人相继离世这般苦难,却依旧顽强地存活了下去。该作品借助冷静且疏离的叙述形式,着重凸显了生命的意义并非由外界的评价所左右,而是体现在个体直面苦难时所展现出的那份坚持与韧性之中。福贵的这种坚持,不单单是对生命的一种回应,更是对苦难的接纳以及与之共存。余华凭借简洁的叙述以及平凡的细节
笔者试图从边缘书写的角度对小说《一个兼职印第安少年的超真实日记》进行分析,结合身份认同理论和胡克斯的“第三空间”理论,对作为“边缘人”的主人公朱尼尔和P先生的身份进行剖析,进而对于“边缘”位置的“边缘人”朱尼尔如何获得印白两方的认同做出解释,他的“主动融入”不仅获得了白人社区的认可,同时也获得了印第安人的尊重。阿莱克西作为“边缘人”既身负印第安文化,又或多或少地受到白人文化的影响,最终采用“种族融
《金刚川》电影介绍 自1950年6月份开始在朝鲜半岛上发生了“朝鲜战役”。美国的第七艘船只抵达中国的台南港及广州湾等重要基地,并进行了侦察活动;9月中旬,他们又登陆到韩国南部地区并在那里建立了军事据点。来自西方国家的空中力量也加入了战场之中,并对我国实施了一系列攻击行动。这种对国际法则的不尊重行为无疑是对我国国民安全的一种直接挑战,我们必须做出必要的反击!因此,当听到邻邦发出的求救信号后,经过深
当今的流行音乐文化中,音乐综艺是不可或缺的组成部分。音乐综艺扮演着音乐大众化传播的角色,同时也是歌手提升知名度和商业价值的主要途径。它还为各类音乐作品提供了进入公众视野的平台,成为小众艺术家和非职业音乐人进入主流视野的跳板。《歌手》作为一档备受欢迎的音乐综艺节目,在推广音乐作品、引领审美趋势方面发挥着显著的影响。然而,在观众盲目追捧商业流行音乐、创作者一味追求社会销量与网络关注度的当下,节目的审美
外婆的针脚
作者简介: 伍星星,艺术学院音乐教研室教师,博士,主讲各类声乐课程 , 作者单位:湖南幼儿师范高等专科学校。
基于核心素养视域下高中书法教学的必要性 有利于提高学生的书写能力。核心素养视域下的教学目标侧重于培养学生的综合素质,在此背景下开展高中书法教学的必要性体现在能够显著提高学生的书写能力,帮助学生学习语文学科知识。在信息时代背景下,现代教育技术已经广泛应用于教育行业,电子教学设备的使用日益普及,但书写仍然是教师和学生都不可或缺的基本技能。在高中阶段,除了必要的学科知识学习,教师开展书法教学对于学生书
迄今为止,集中考察“连结”一词的文章并不多见。本文查阅中日之间的词典,通过用例分析,调查“连结”这个汉语词汇是如何传播的,中日之间的释义有怎样的异同,新的表达形式又是怎样出现的,最后得出结论,即“连结”一词源于中国的《史记》,在日本,19世纪以前“连结”一词也已经存在,1888年作为翻译词被使用,进入20世纪后在理工领域被广泛使用。而且“连结 + 空间”等用法在现代日语中也被使用。 “连结”的由
书法作为中华民族的传统艺术,承载着丰富的文化内涵和历史积淀。将书法文化融入小学语文课程,不仅能够丰富课程内容,还能提升学生的文化素养和审美能力。本文旨在探讨书法文化与小学语文课程的整合教学策略,通过分析书法文化的内涵与价值,结合小学语文课程的教学特点,提出将书法文化融入小学语文课程的策略,以期提高学生的文化素养和审美能力。 学生可以通过学习书法,了解不同历史时期的文字特点和文化背景,从而更好地理
伪中国语是一种通过去除日语文段中的假名,仅保留汉字,使其看起来像中文的表记方式。它最早于2009年在日本互联网兴起,并因跨越中日两国语言的特性而逐渐获得关注。然而,虽然通过伪中国语,中日两国人民可以在一定程度上达成相互理解,但其依旧存在诸多局限性。尽管伪中国语在促进中日民间交流上具有可观潜力,但由于两国在汉字使用、词汇意义和语法结构上的差异,它在实际应用中仍面临较大的挑战。 2019年,时任外务
思政课程是落实“立德树人”的战略性举措,想要促进学生全面发展,就应将思政课程深度融合在高中课程的日常教学中。高中语文课程的日常教学中蕴含大量的思政元素,如“家国情怀”“理想信念”“人文素养”“社会责任”等,为高中时期学生的思维塑造提供便利。想要在高中语文教育中全方位渗透思政教育,就应该深入挖掘语文课程中丰富的思政资源,以春风化雨的方式将其落实在高中语文课堂上,从而充分发挥语文学科在思政教育方面的
随着教育改革不断深人,高中英语教学面临着新机会和新挑战。作为新高考改革的重要部分,读后续写既考查学生阅读理解和创新写作能力,又全面考查学生语言综合运用能力。基于此,本文研究高中英语读后续写教学中的多种策略,以提升教学效果和学生综合能力。通过情境沉浸阅读、思维导图、多媒体资源、小组合作和范文对比等策略,培养学生语言能力,促进学生阅读理解和综合应用能力提升,提高学生英语素养。 新高考改革背景下,高中
语文是初中阶段的重要学科,是文化传承的重要载体。语文学科中人物形象的塑造直接影响学生的价值观形成。女性形象作为教材内容的重要组成部分,既反映社会文化对女性角色的期待,也体现教育领域的性别观念。初中语文教材中的女性形象十分多样化,通过系统分析部编版初中语文教材中的女性人物形象,旨在揭示其承载的文化密码与教育价值,为教材编写和教学实施提供参考。 女性人物形象的变革承载着中华传统文化精髓,又折射出现代
历史剧本设计的创新实践 随着课程改革的深入,跨学科学习越来越得到重视,跨学科视域下教师的教学方式和学生的学习方式都发生了重要的变化,但在实际教学中,跨学科教学较多地流于形式和表面,学科融合的深度和有效性不够。如何有效融合跨学科视域下的初中历史教学,在历史剧本设计方面是一个不错的选择。本文试以部编初中历史教材八年级下册《从九一八事变到西安事变》为例,对跨学科视域下的初中历史教材在历史剧本设计上的实
留学生来到中国某地学习生活,该地是他们最真实直观的汉语学习环境,必然与该地的文化产生各种复杂联系,因此,在对外汉语教学中融入地域文化是十分必要的。德宏作为边境少数民族地区,多彩的地域文化、丰富的地域文化资源储备、与邻国联系紧密、文化地域性与共性相统一,保证了融入教学内容的丰富性、融入教学方式的多样性、融入教学过程的适切性、融入教学方向的规范性。 随着我国综合国力的不断加强,我国的国际影响力逐步扩
以马致远《天净沙·秋思》为例,探讨初中语文教学中古诗词意境赏析的有效教学方法。通过情境导入、意象解析、意境构建三个维度,引导学生深入理解诗词意境。有效的教学方法应从激发学生兴趣入手,通过多感官体验式教学,培养学生古诗词的审美能力和鉴赏能力。同时,教师应注重引导学生建立意象与意境的联系,培养其独立思考能力,提升古诗词教学的实效性。实践证明,这种教学方法能够帮助学生更好地理解和感受古诗词的艺术魅力。
入学教育是帮助新生适应大学环境、形成自我与社会认知、充分融入大学生活的重要桥梁,是新同学尽快了解大学,树立新的奋斗目标的重要一环。为了帮助新生尽快适应大学的学习和生活,顺利、平稳有效地实现从中学到大学的转变,通过一系列的教育措施,培养新生对学校的认同感与归属感,奠定学生对专业的认知基础,让新生带着科学和发展的意识规划好大学四年的学习与生活,找到自身发展途径,实现自身发展目标。本文通过选取开学季新
九子夺嫡中胤祀以高调的姿态参与竞争,但终究败于懂得隐忍和包装自己的雍正,胤祀失败的原因就在于自己过于高调,而且明知道没有希望依然坚持参与争夺皇位,这一点恰恰凸显了他的人格艺术美。他最后悲惨的命运结局是专制时代的必然产物,与他在雍正继位以后的政治表现没有关系。 九子夺嫡是清康熙末年的权力争斗事件,胤祀和胤稹(雍正)两人在九子夺嫡中的表现和最后的结局天壤之别。胤祀在夺嫡过程中高调出场,而雍正始终隐忍
基于豫南X村的田野调研 农村出阁宴作为传统婚俗的重要环节,承载着地域文化、家族伦理与性别关系的复杂内涵,其嬗变过程也折射出农村社会性别观念的深层变革,然而,相较于媒体对农村高额彩礼等的大肆宣传,出阁宴鲜有被媒体关注,其快速发展下女性角色的变迁也被忽视。 出阁宴是女方家为女儿出嫁举办的宴席,又称为“出门酒”“添箱”,是准新娘在离开娘家前举行的一种宴席。这一习俗可以追溯到古代,敦煌出土《荣亲客目》
通过强化党员干部示范效应、聚焦社会主义核心价值观日常践行、加强家校社协同联动等实践路径,推动新时代家风建设纵深发展。家风,是一个家庭道德精神风貌的反映,也是社会价值观的折射。党的十八大以来,习近平总书记高度重视家风建设,在继承中华民族注重家庭、注重家风家教的优良传统的基础上,发扬中国传统家庭美德,积极倡导全国人民加强家风建设,促进家庭和睦、社会和谐、国家稳定。 新时代家风建设的科学内涵 新时代家
毛泽东思想活的灵魂的内容十分凝练,其中所蕴含的马克思主义思想始终是我党坚持的重要理念。毛泽东思想的思想底色就是独立自主,要遵循群众路线,以实事求是为工作原则,所以围绕毛泽东思想活的灵魂主要内容、重大意义、实践运用三方面,进行一个全方位阐述和解析,由此证实毛泽东思想是被充分证明了的党的正确理论原则和经验总结,从过去到现在一直为党和人民事业发展提供科学指引。 1981年6月,我党召开了第十一届六中会
近年来,随着社会的快速发展,家庭教育和学校教育都面临着新的挑战,如何开展富有特色的幼儿德育教育成为摆在广大教育工作者面前的重要课题。在经过长期摸索之后,教育者发现中国传统民间游戏不仅是优秀民俗文化的代表之一,更是发展幼儿德育的宝贵资源,是展现本土化教育的珍贵财富。《幼儿园教育指导纲要(试行)》(以下简称《纲要》)中也指出:“幼儿园教育应以游戏为基本活动。”同时《3一6岁儿童学习与发展指南》(以下简
教育是一个系统工程,需要家庭、学校和社会的共同努力。江西省南昌市在教育发展过程中积极探索家校社协同育人模式,取得了一定的成效,但也面临着一些挑战。本文以江西省南昌市为例,深人探讨家校社协同育人模式的应用。通过分析南昌市家校社协同育人的现状,包括取得的成效、存在的问题等,阐述构建家校社协同育人模式的重要性和必要性。并进一步探讨如何从加强学校主导作用、提升家庭育人能力、推动社区积极参与以及完善协同机制
本文探讨红色文化如何有效融入小学普通话口语社团的课程建设过程,旨在通过具体路径研究,促进红色文化的传承与发扬,同时提升学生的语言应用能力和文化素养。本文从资源整合、模式建构、课程评价开展。红色文化的内涵并不局限于某一时代或某一发展过程中的特定形态,其中历史人文精神、实践情感、文化风俗中均囊括红色文化的形式范畴。而随着民族自信不断提升,把红色文化融入普通话口语教学中,对提高受教育群体文化自觉以及民族
本文深入分析周文化在宝鸡地区的独特地位与影响,探讨其在文旅商体融合中的创新路径。宝鸡作为周文化发源地,其文旅资源丰富,拥有深厚的历史文化底蕴,希望通过周文化元素与现代产业融合的手段,实现提升文化旅游产品的特色化,打造体验式文旅商体融合发展的新形态周文化转化创新路径。由此推动经济结构升级和城市品牌形象提升。希望通过实施文化旅游重点项目、丰富旅游节庆活动、发展多元商业业态等措施,促进宝鸡市在文旅商体融
中华民族现代文明是中华文明的崭新形态和当代呈现,是现代化进程中创造人类文明新形态的中国特色表达。将中华民族现代文明融入高校思政课,是传承优秀传统文化的必然选择,是增强学生文化自信的有效方式,是巩固文化主体性的现实需要。高校要从加强顶层设计方面根据学生的认知规律和教学需要融入教学内容,善于创新融入载体、多维度融入教法改革,强化师资建设、促进思政课教师素养提升三个方面拓展中华民族现代文明融入高校思政
在数字化时代背景下,各种新兴科技正以前所未有的速度改变着世界,如互联网、大数据、人工智能等技术的推广应用,极大提升了社会生产力,同时也深刻影响着广大青年的成长环境、学习方式和职业发展路径。青年作为最具活力和创造力的群体,他们的奋斗精神在数字化时代的背景下呈现出新的面貌,如更加开放包容、勇于创新、追求多元化发展等。但应当认识到数字化时代也带来了诸多挑战,这些都对青年的奋斗精神提出了新的考验,本文重点
心理健康教育工作是高校育人工作中的重点之一,《2022年中国大学生心理健康状况调查报告》显示,仅 54.72% 的大学生无焦虑风险。家庭因素、社会环境因素以及学生自身因素共同构成了大学生心理问题的主要诱因。本文构建“四位一体”协同干预机制,首先引入积极心理学理念,转变传统“问题导向”为“潜能开发”模式;其次建立教师心理健康支持体系,阻断负面情绪传递链;再者就是打造浸润式文化活动载体,通过团体互动
随着信息技术的迅猛发展和教育数字化转型的深入推进,高校校园文化建设正面临前所未有的机遇与挑战。本文旨在探讨如何将中华优秀传统文化融入高校校园文化在线学习管理平台建设,为高校文化育人提供数字化支撑,同时为中华优秀传统文化的创造性转化和创新性发展开辟新路径。 研究背景与意义 在全球化与数字化双重浪潮的冲击下,高校作为文化传承与创新的重要阵地,正面临着如何有效弘扬中华优秀传统文化的时代课题。当前,在线
民族性是中华文化的内在属性,它是中华民族的宝贵文化根脉,是抵御外来文化冲击的重要屏障,是树立文化自信的重要源泉。我们党对发挥文化民族性力量进行了长期探索与实践,对文化民族性力量的认知与运用不断发展与成熟。要传承与发扬好中华文化的民族性力量,必须挖掘其当代价值以助力中国式现代化发展,包括夯实民族文化认同、活化民族文化遗产与开发民族文化资源等。 从文化民族性的角度看,中国文化战略的推进过程,是一个以
2035年远景目标中提出,国家要基本实现社会主义现代化,文化强国作为基本实现社会主义现代化目标的重要组成部分,是党和国家在未来发展规划中强调的重点。红色文化是“两个结合”下的优秀文化代表,是文化强国建设的精神根基。伴随数智化时代的到来,将运用数智化媒介对红色文化转型提升,成为构建文化强国建设的重中之重,具有重要的理论价值、实践价值与时代价值。 党的十八大以来,党和人民在不断推进社会主义现代化建设
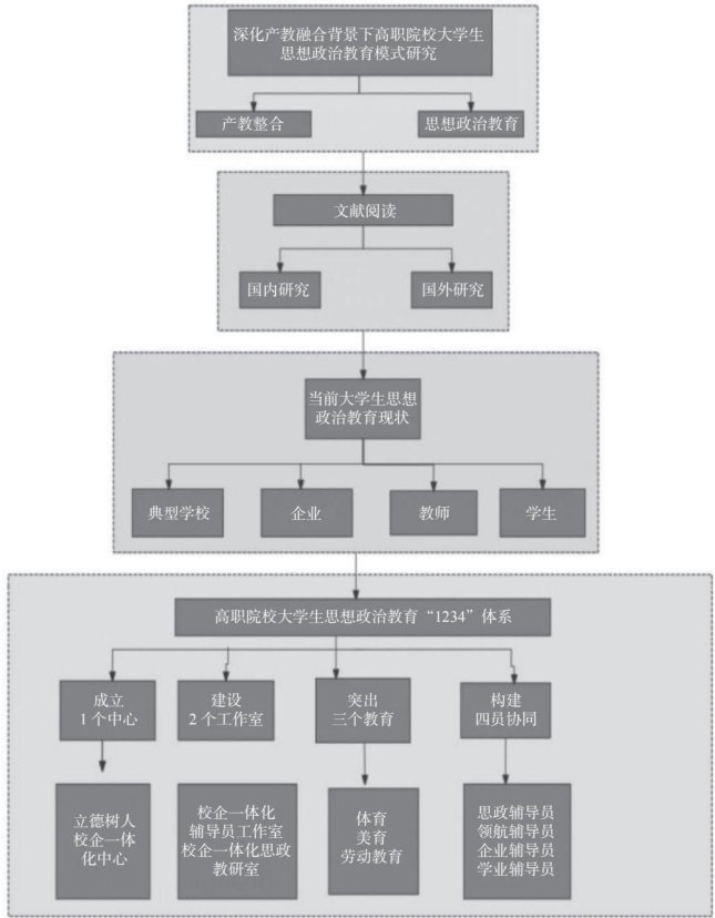
在产教融合持续深化的背景下,高职院校思想政治教育模式的创新成为提升人才培养质量的关键,本文立足当下高职院校思政教育实际状况,围绕构建科学高效的思政教育模式目标,致力于打造校企一体思政格局,落实立德树人根本任务,促进学生德智体美劳全面发展。 高职院校思政教育研究 调查设计与实施。本次调查采用分层抽样法,选取不同地区、不同类型的典型高职院校,以问卷调查收集数据,问卷内容围绕学生对思政课程的认知、学
我们要建成的教育强国,是中国特色社会主义教育强国,应当具有强大的思政引领力。这一重要论断,将思政教育提升至教育强国建设的关键地位。新时代背景下,如何精准把握小学思政教育的特点与需求,探索切实有效的教育策略,是我们必须深入思考、积极实践的重要课题。 新时代小学思政教育的关键价值 担当时代使命,筑牢国家教育政策落地根基。“落实立德树人根本任务,培养德智体美劳全面发展的社会主义建设者和接班人。”这一
中国式现代化有着丰富的科学内涵,深刻理解中国式现代化中国特色的科学内涵是推进中国式现代化目标实现的前提基础。从人口规模巨大的现代化、全体人民共同富裕的现代化、物质文明与精神文明相协调的现代化、人与自然和谐共生的现代化、走和平发展道路的现代化五个维度,系统阐释中国式现代化的科学内涵,为进一步从历史维度、实践维度、世界维度领悟中国式现代化奠定了基础。深入理解中国式现代化的科学内涵是全面建成社会主义现
武功山坐落于中国江西省,是声名远扬的旅游胜地,该地自然风光旖旎多姿,文化底蕴源远流长。但在旅游业蓬勃发展的当下,武功山景区也不可避免地遭遇了一系列挑战与难题。文旅融合是当前旅游业发展的重要趋势,也是实现旅游业高质量发展的关键路径。文化与旅游相互赋能、协同发展,既创造更可观效益,亦带来更丰盈体验。推动文化产业与旅游产业融合发展,对坚定文化自信、满足人民精神文化需求、建设社会主义文化强国,以及推进中
本着与时俱进、创新进取的原则,通过阐述我国农业与地形、气候、生态、经济、政治等领域的交互关系,深入分析我国农耕文化的历史与特点、社会影响,以及中国式现代化进程中农耕文化价值传承的意义、农耕工作存在的问题与解决方法,旨在为实现我国农耕文化的有效传承、推动中国式现代化建设提供理论依据和实践参考。 农业诞生于一万多年前的新石器时代,我国农业早在八九千年之前就开始在黄河流域和长江流域发展。得益于独特的地
社会主义核心价值观构成了一个完整的价值体系,展现了高度的系统性和凝聚力,它深刻反映了全体人民共同的价值追求。在这一价值观的培育与实践中,当代青年群体扮演着至关重要的角色。为了更有效地引导这些青年,我们需要首先确保他们对社会主义核心价值观有清晰而正确的认知。在此基础上,我们应深人研究如何有效推动当代青年践行社会主义核心价值观,使他们能够积极承担起时代赋予的重任。 强化实践导向,充分发挥实践体验的教
文化润疆是一项事关新疆长治久安的根本性、基础性、战略性工程。正因如此,新时代必须“深入开展文化润疆”。所以,必须掌握深入开展文化润疆的实践进路:坚持把落实党的全面领导作为根本保证,把巩固马克思主义在意识形态领域指导地位作为根本任务,把满足人民日益增长的精神文化需要作为根本职责,把推动人类文明发展进步作为根本旨趣,从而在突出文化润疆政治性、思想性、服务性、世界性的过程中推动文化润疆各项工作走深走实。
积极心理学强调通过培养积极情绪、人格特质及优质的社会环境来促进个体的幸福。对高职学生而言,这一过程不仅有助于他们应对学业压力,还能在人际交往和未来职业发展中发挥积极作用。分析积极心理品质如自信、乐观和韧性等如何增进学生的幸福感,提出了具体的培养策略,积极心理品质的培养对于提升高职学生的主观幸福感具有深远的意义。这不仅有助于学生在学业上取得成功,更重要的是促进了学生的全面发展。 随着社会对心理健康
高校心理健康教育作为缓解大学生心理压力,帮助大学生更好适应社会的主要科目,现今随着五育并举理念的提出,对高校大学生综合能力的培养已经成了教学中重要的目标之一。 当代高等教育中,五育并举理念的提出和实践,为高校心理健康教育的发展提供了新的视角和策略。心理健康教育不再局限于传统的心理咨询和治疗,而是融入德育、智育、体育、美育和劳育的各个方面,形成一个全方位、多层次的教育体系。这种整合不仅有助于提高心
从国家发展角度看,中国特色社会主义进入新时代,为我国发展提供新的历史方位。从学生发展角度看,高职阶段的学生正处于人生成长的“拔节孕穗期”和“关键定向期”,这个年龄段的学生正是树立世界观、人生观、价值观的关键阶段,他们的三观正确与否决定学生的一生拥有怎样的人生航向和格局视野,也将决定学生的一生“在何处用情”“往何处发力”。目前,高职学校的各个年级都已经是“00后”学生,他们这个群体在新时代背景下,呈
思想政治教育就是以人为工作对象,做人的思想转化工作。心理学也是研究人类心理活动和行为的规律,为理解和解决人的心理问题提供科学依据,旨在深入探讨人们心理活动的基本机制。心理学是开展思想政治教育的理论基础,开展思想政治教育工作也体现着心理学的实用效果,二者紧密联系、相互促进。互联网大数据的精准识别为思想政治教育提供了重要途径和技术支撑,契合学生思维、行为和认知发展规律,有助于构建思想政治教育的格局,
学校中最基本的人际关系便是师生关系,它是教育过程中不可或缺的一部分。积极的师生关系对于教育质量的提升具有重要意义,传统的教育理念和方法在一定程度上制约了师生关系的和谐发展。本文对某市某高中学生进行中学师生关系抽样问卷调查,从结果分析现存的师生关系问题,建议通过加强沟通互动、调整教育理念、关注学生心理等方式改善师生关系,缓解中学师生关系问题,提升教育质量。 中学师生关系问题调查的现实意义。随着信息
马克思主义是我们立党立国、兴党兴国的根本指导思想。对待马克思主义,必须坚持真学、真懂、真信、真用,力求入脑、入心、入魂、入行。“真学入脑”是逻辑起点,“真懂入心”是逻辑支点,“真信入魂”是逻辑主线,“真用入行”是逻辑旨归。“四真”原则循序渐进,环环相扣,构成了学习、理解、信仰和践行马克思主义的基本逻辑链条。 马克思主义自诞生以来,以其真理的光芒照耀着人类探索历史规律和实现自身解放的道路,不仅深刻
文旅融合背景下,城市IP建设成为城市发展新热点,红色文化融入其中意义重大。但目前红色文化在城市IP建设中存在符号转译浅层化、符义生产断裂、符效周期短效化等问题。从符号学视角提出构建差异化文化基因图谱、利用互动科技拉近代际距离、建立长期体验场景等建设路径,推动红色文化创造性转化与创新性发展,提升传播效能与传承质量,为城市发展注入动力,增强城市文化软实力。 文化和旅游部《2023革命文物保护利用监测
本文针对中国共产党人精神谱系助力大学生爱国主义思想养成展开了研究,结合实际教育情况以及大学生爱国主义思想的现状,从中国共产党人精神谱系与大学生爱国主义思想养成的关系入手,进一步分析大学生爱国主义思想养成的重要意义,重点论述了基于精神谱系教育的方法及其实际应用策略,包括营造社会环境、丰富培育内容、开发特色课程、创新教育载体等,并通过实例验证,证明本文提出的教育策略的有效性以及可行性。此次研究结果不
山东红色文化具备丰富育人资源、多样文化形态,涵盖着无私奉献精神、爱国主义情怀和艰苦奋斗精神等内涵,是高职院校育人的有效载体。在“三全育人”视域下,高职院校需坚持全过程、全方位、全员育人的理念,将山东红色文化巧妙渗透教学活动、育人工作,熏陶学生的文化素养,引领学生坚定自身的理想信念,深刻领悟红色文化的内涵,成为时代所需的高素质、高水平人才。本文立足“三全育人”视域,阐述了山东红色文化融入高职院校育人
本文基于百年党史视域,系统梳理中国共产党“党团队一体化”建设百年的发展脉络,将百年历程划分为起步、探索、加速、定型四个阶段,分析各时期党、团、队组织形态的协同演进与制度创新,总结“党团队一体化”建设中取得成效与面临的挑战。通过构建“价值引领一组织重构一阵地升级一评价驱动”的闭环治理体系,从深化价值认同体系、调整组织协同架构、升级阵地育人功能、完善考核评价体系四个方面展开详细论述,旨在为新时代青少
随着信息技术的迅猛发展,智慧教育平台已成为提升教学质量的关键因素。同时,随着智慧教育理念的持续演进,信息技术在教学中的深度融合正重塑着各个教育阶段学习者培养的互动模式。本文旨在探讨基于智慧教育平台的双师课堂在中职计算机教学中的应用及其对教学交互性的影响。通过文献综述、案例分析和问卷调查等研究方法,本文分析了信息技术工具在教学中的使用现状,探讨了其对教学交互性的积极与消极影响,并提出了提升教学交互
随着信息技术的快速发展,以计算机为核心的现代教育技术在音乐教育中的应用越来越广泛,其产生的巨大影响也对音乐教育的各个领域产生了较大的冲击。在这样的大背景下,本文基于洛天依现象,分析将电子音乐技术融入高职院校音乐人才培养的实践路径。结合当前高职院校音乐人才培养的现实困境,如人才培养目标与当下岗位缺乏衔接度,培养方式过于陈旧,专业教育资源匮乏等。提出教师要在人才培养实践中坚持以数字技术为基础,搭建生动
本土化实践与创新路径 《义务教育艺术课程标准(2022年版)》(以下简称“新课标”)突出音乐课程的育人作用,强调课程综合性,重视艺术体验。在新课标指引下,将达尔克罗兹体态律动的教学理念融入小学音乐课堂,能让学生通过身体动作直观感受音乐的魅力,促进身心和谐发展,增强对音乐情感的理解与把握。这一教学方法的应用,为小学音乐教育带来了新的活力,更加注重学生的全面发展。 小学音乐教材在新课标改革背景下呈
在当前教育改革大背景下,“三教改革”政策的实施为中职音乐教学带来了全新的发展机遇。然而,当前中职音乐教学仍面临诸多挑战,如课程设置单一、教学方法陈旧、师资水平参差不齐等问题,这些都制约了学生音乐素养的提升。本文旨在探讨在“三教改革”背景下,如何通过优化课程设置、创新教学方法、强化师资培训以及构建音乐素养评价体系等实践策略,有效提升中职学生的音乐素养。这不仅有助于推动中职音乐教学的改革与发展,更能
本文围绕“讲好聂耳和国歌的故事”大思政课育人品牌实践展开思考,分析现有工作在实践举措、育人效果、创新特色等方面的成果、不足与改进:先是介绍相关背景作为引言,接着阐述在此方面的育人品牌实践现状,随后从课程思政视角进行深层剖析,最后得出关于持续完善该育人品牌、推动思政教育高质量发展等相关结论,旨在为进一步深化和利用好这一特色思政资源育人品牌的理论研究与实践探索提供参考与借鉴,助力提升其思政教育影响力
基于视觉艺术与音乐统感的美感训练研究通过音乐和视觉美术(绘画、空间)的协同研究,探索一条适用于非音乐专业高校学生、普通民众和儿童的音乐美育通识教育的途径,主要内容涉及美学理论、美育方法、音乐理论、视唱练耳、绘画、模型制作、色彩、光学和建筑。本文旨在培养以人为本的美学教育价值导向,培养学生良好的学习习惯,最终使个体形成完善的人格。 我国的教育方针,是使受教育者在德智体美劳各方面都得到全面发展。美育
中国革命历史的发展进程中,生发出了许多文化载体,红色歌剧便是其中重要的组成部分。对于高校思政教育而言,将红色歌剧巧妙融入,可以发挥多方面的育人功能,比如传授专业知识、传承文化精神以及提升审美能力等。在此基础上,本文从世界观和方法论的视角出发,以“六个坚持”为着手点,探讨红色歌剧与高校思政课程的结合路径。由此,在弘扬中华传统音乐文化的同时,助力新时代高校思政课教学改革,促进高校思政育人质量的进一步提
为落实立德树人根本任务、培养时代新人,应把立德树人融入教育各环节。在新时代“大思政”背景下,中职美术欣赏教学改革具有重要的现实意义。美术欣赏课程作为中职教育的重要组成部分,对于培养学生的审美能力和创造力具有重要意义。同时,对于引导学生树立正确的世界观、人生观和价值观具有重要作用,以提高学生的综合素质和文化修养。本文旨在探讨中职美术欣赏教学改革在新时代背景下的实践与探索,在融合过程中存在一定的挑战
随着社会经济的不断发展和民众生活水平的提高,文化艺术的市场消费需求愈发旺盛。这些年来墙绘作为流行艺术备受市场的青睐,并受到年轻学生们的关注。美术教育需要发展,就应跟随时代的脚步,以学生为本,顺应学生的需求,将墙绘融人美育活动中来。墙绘活动能激发学生的兴趣,提升各方面能力和素养,拓宽学生的知识面、了解民俗文化。在职业教育双创活动中,将墙绘作为项目还能提升学生的创新精神和创业意识。将墙绘融入校园活动以
非遗文化是国家历史文化成就的重要标志,师范生作为未来的教师,对其进行非遗文化教育,是提升师范生职业能力的迫切需求,也是非遗文化活态传承的必然要求。以苏北大鼓为例,宿迁非遗文化融入师范生职业能力培养,当前课程设置缺乏多样性,教学方法、模式有待进一步提高;学生切身了解、接触但认知尚浅,缺乏深层次认同;社会整体重视程度有所提高但共享机制尚未完善、研究不够充分。应坚持优化课程设置,加强师资队伍建设;营造良
在深人探索教育领域全面深化课程改革的背景下,教育部于2014年发布的《关于全面深化课程改革落实立德树人根本任务的意见》中,首次引入了“核心素养”这一关键概念,它被定义为学生为适应个人终身发展及社会整体进步所必须掌握的品格特质与核心能力。在2020年,教育部发布的《中等职业学校思想政治课程标准(2020版)》则针对中等职业学校的特殊性和学生群体的特点,提出了包括政治认同、职业精神、法治意识、健全人
随着高等教育改革的不断深人,校企合作已成为提升应用型人才培养质量的重要途径。特别是在录音艺术专业,行业特性对实践技能的高要求使得校企合作模式的创新尤为关键。本文基于互惠理论,旨在解决校企合作领域不广泛和形式单一等问题。通过理论分析,本研究建议高校与企业深化互惠意识,建立公平、可持续的合作机制,并提出项目合作、联合研发、实践基地与工作坊结合等创新合作培养模式,为录音艺术专业的教学改革提供实践指导,同
长三角地区作为我国经济最发达、人口最密集的区域之一,其公共卫生安全直接关系到国家的稳定与发展。针对于此,本文首先分析公共卫生突发事件定义与长三角地区现状分析,随后阐述提升公共卫生突发事件处理机制的重要性,并针对长三角地区处理机制提升中遇到的阻碍,如公共卫生信息系统整合难题与社区参与与公共意识不足等问题,提出对应的优化策略。通过制定跨区域应急预案、建立统一的应急资源储备和调配系统、推动各地区公共卫
本文以“新文科”建设为背景,探讨国贸专业双创型实践教学体系的改革与构建。首先,文章阐述了新文科的内涵,强调其跨学科融合、技术赋能和服务地方的核心特征;其次,以国贸专业为例,分析了实践教学体系现状与存在的问题;再次,提出了构建“产教赛创思证”六位一体实践教学体系的解决方案等举措;最后,介绍了该体系的建设成效。 研究背景与意义 新文科建设是推进文科专业人才培养供给侧结构性改革的重要抓手,是顺应数字
新媒体时代背景下讲好新疆公安故事,是推进文化润疆的重要手段之一,也是确保新时代党的治疆方略落地生根的重要路径。警察形象的塑造事关国家和社会的警察文化建设总貌,合理开发和利用新疆文化资源,有形有感有效、用心用情用力讲好新疆公安故事,是讲好中国故事,传播好中国声音的应有之义,也是优秀警察文化的重要标志。 讲好新疆公安故事的时代背景及文化价值 文化润疆是新时代党治疆方略的重要内容,为实现新疆社会稳定
本文研究了ChatGPT对高校思想政治工作的影响。ChatGPT作为强大的人工智能模型,创新思政教学模式,提升课程吸引力,丰富学习资源,满足学生个性化需求,并辅助思政工作者提升工作效率。然而,它也带来了信息内容风险、削弱学生思维能力及对思政工作者权威冲击等挑战。本文通过案例分析与理论探讨,提出了加强技术监管、提升师生媒介素养与思维能力、推动思政工作者角色转型等应对策略。展望未来,ChatGPT将
宁夏回族自治区地处中国西北、黄河上游,兼具独特地理优势与文化资源。作为多民族聚居区,宁夏以回族为主体,汇聚汉、蒙古等民族,形成鲜明文化包容性,西夏王陵、开斋节、春节等均具其独特的文化底蕴。 理论和国家形象建设。约瑟夫·奈提出的文化软实力理论,指国家以文化、价值观等非强制手段影响他国的能力,是全球化下国家竞争力的重要体现,含文化吸引力、价值观与政策、国家形象三要素,如中国借孔子学院推广文化增强吸引
2007年中国共产党第十七次全国代表大会中提出,要实现让全体人民“老有所养”的目标,要建设一套覆盖城乡居民的养老保障体系。2009年国务院印发了《国务院关于开展新型农村社会养老保险试点的指导意见》,标志着我国农村社会养老保险制度建设进入了一个崭新的时期。2012年中国共产党第十八次全国代表大会以来,党和政府将增进民生福祉和促进社会公平作为发展社会保障事业的根本出发点和落脚点,将健全和完善养老保障
信息化时代,计算机处理数据信息的范围越来越广,很多事物之间都要进行比较,这就涉及排序问题,如各类考试成绩的排名、各种指标的综合分析评价等。也就是说,在数据处理领域,排序是一项最基本的事件。据统计,在计算机处理问题时,排序所用的时间将近一半,可见提高计算机工作效率的有效办法就是排序方法的分析研究及算法优化。笔者从排序方法、基本思想、算法实现及工作效率等方面进行比较分析,并得出相关结论,为在实际数据处
本文以台州某高校为研究样本,聚焦区域高校全周期就业指导存在的周期断层、供需错位等困境,提出大模型技术的靶向赋能需求。从理论契合性、技术适配性、数据可行性论证大模型与就业指导的适配性,并通过重构大一至大四闭环指导流程、推行校政企三方协同策略、搭建制度—数据—评估三维保障框架来构建核心实践体系,破解高校就业指导被动服务难题,助力就业指导提质与台州产业人才精准对接,为区域高校同类工作提供路径参考。 区
在基础力学课程开展课程案例设计与应用过程中,通过对经典案例的讨论与设计,引导学生在建模思维训练中从方法论的角度,探索认识力学模型的历史演变过程。从系统整体思维进行建模训练,揭示力学模型的建立是基于多种因素影响的假设理论,其演变过程符合螺旋上升的发展规律,为学生创造一个开放的、发展的思维空间,以便更好地培养学生的科学思维能力。 力学作为一门基础性科学,在工程、机械、材料科学等众多领域都有着广泛的应
“作为”,是个体在社会生活、自我发展等方面所展现出的行为、付出的努力及取得的成果。 有人一心追求“大为”,只着眼于宏大目标,而忽视了实际行动和过程中的积累,陷入空想的泥沼。如《大鱼海棠》的导演仅因做了一个怪梦,就从清华大学退学,自学导演专业,不可避免地遭受资金短缺、团队解散等一系列挫折。 更有人选择“无为”“不为”,消极地无所作为,这是面对责任时的退缩逃避,是面对困难时的怯懦畏惧,是面对机遇时的
在这片星光与岁月交织的土地上,每个人都在怀抱着自己的理想与目标,或匆忙,或从容。每个人似乎都在追问:什么是有用的,什么又是无用的?这问题如影随形,时刻萦绕在我们心头。 《人民日报》曾提道:“人生的付出,有的是‘有用之用’,比如学会字词,掌握公式;有的却是‘无用之用’,比如蹲在路边看蜗牛,躺在草地上看云。”这段话无疑挑起了我们对于“有用”与“无用”之间界限的思索。为何在“有用”与“无用”之间打上了
世间万物变幻莫测,浩瀚如宇宙,微渺如尘埃,它们都会在不断的发展变化中走向最终的归宿。但江水东流人依旧,只有在“变”与“不变”间寻找最恰当的抉择,方可到达心灵所向的彼岸,这正如“致中和,天地位焉,万物育焉”。 苏轼在《赤壁赋》中提出了自己对于“变”与“不变”之间辩证的看法。世界生生不息,但总有些东西经得住时间的考验,诸如理想信念、热情意志、初心使命等。作为新时代的新青年,我们应当在百变的世界格局中
人应当观往进而知来。 古人云:“观往知来。”其寓意深刻,宛如在岁月的长河中,夕拾朝花,从而得以窥见未来的光影;又似在历史的书卷里考察过去,进而推知未来的走向。观往,是对已然之事的深刻反思,从中提炼出宝贵的经验;知来,则是巧妙运用这些经验,实现从已知到未知的推演。能做到于人知未然而事成半,其重要性不言而喻。 学也,观往知来,温故知新。学习,需时常复习,将新的感悟用于学习新知。孔子临川而叹“逝者如斯
梁卓如曾说:“乳虎啸谷,百兽震惶。”李大钊亦言:“以青春之我,创造青春之国家,青春之社会。”挫折如影随形,生命因其而愈加厚重,青春因其而淬炼成钢。倘能以从容之姿直面风雨,以坚定之心指引方向,以奋斗之力开拓人生,方能不负韶华,不负青春,不负家国。 以从容之态迎风破浪,方能行稳致远。真正的强者,不是未曾跌倒,而是跌倒后仍能从容起身,步履坚定地向前。中国女科学家屠呦呦在研究青蒿素的过程中,经历无数次失
互联网在很大程度上重新界定了人的存在,使人变得更加自由方便。我们既有现实的、真实的生存,又有网络的、虚拟的存在。 由此,在数字时代,碎片化社交无处不在。早上眼睛还没睁开,手已经摸到了手机,去刷朋友圈、点赞、发个表情包我们用表情包代替笑脸,用“哈哈哈”代替真实笑声新时代的人们依靠“虚拟自我”与“虚拟他者”进行沟通,构造出无数“虚拟社群”。 诚然,麦克卢汉在《理解媒介》中提出“媒介是人的感觉能力的延
“于我而言,书籍确是半生命体。”作家韩江曾如是感慨。诚哉斯言,读书绝不仅仅是客观地获取知识,更是以书为载体观社会万象之缩影的过程,是对话有趣灵魂的过程,是邂逅真我、向内心构筑空间的过程。 余以为,经由读书,我们逐步向内心深耕,逐步完成生命境界的升华。这无疑大有裨益。 经由读书,我们寻得慰藉,化挫折为力量。“书犹药也,善读之可以医身。”也许生活荆棘重重,遍布坎坷,使我们的心灵伤痕累累。而读书使我
品山河之壮阔,感千古英雄豪迈;品人间之烟火,知岁月流转悠悠;品世态之风云,察人事冷暖百态;品宇宙之真知,悟哲思理性光辉。“品”贯穿万象,纵横古今,它既映射思维格局,亦折射情感温度。 品者,辨也,察其本质,识其真伪。品是洞察力的延展,是对道德标准的实践。当认知丰盈,阅历增长,品便成了我们剖析事物、洞悉本质的利器。韩愈不畏权势,直陈《谏佛骨表》,力劝唐宪宗勿信长生之道,清醒看破虚妄迷信;他数次上疏,
依稀记得第一次接触“梦想”是在小学的语文课上,老师用简短的文字告诉了我们梦想二字的含义—“对未来的美好期望”,随后便让我们在纸条上写下并分享自己的梦想。听着同学们说出一个个愿望,我的笔却始终未动一字。面前的这个世界过于斑斓,我还没有想好要为其涂上怎样的颜色。 时间如白驹过隙,转眼我已经长大,心中也有了向往的地方。然而梦想的甜美和生活的苦涩,两者的落差常常让我不知所措。 “我应当怎样做?”由此而
“弄潮儿”纵横于波涛翻卷,海浪拥天而来,犹如置身时代风云变幻的浪尖。时代如同涵涌澎湃的海潮,呼啸而过,吞噬一切,唯有敢于迎风破浪者,方能屹立潮头,立足于时代之巅。作为年轻一代,吾辈当驭时代之势,择其明器,炼己之品,方能在汹涌的浪潮中不迷失方向,挥旗定图,承载起复兴中华的伟大使命。 时代如波,瞬息万变,席卷所有追求梦想之人。然能驾驭其势者,必能立于不败之地。如《农政全书》所言:“顺天时,量地利,则