【摘要】在深度学习视域下,语文教学需通过结构化支架设计促进学生认知图式的重构与进阶。教师可以借助经验型支架,促进新旧知识联结,实现认知迁移;借助活动型支架,构建主题情境任务,打造深度学习场域;借助范例型支架,依托典型文本,解构知识迁移路径;借助思辨型支架,启迪深度思维,触碰学科本质。通过构建融合经验联结、活动实践、范例引导和思辨提升的四维支架体系,教师可有效实现深度学习的核心要义,推动语文核心素养的深度发展。
【摘要】《义务教育语文课程标准(2022年版)》明确指出,语文课程应引导学生热爱国家通用语言文字,感受语言文字及作品的独特价值,提高语言文字运用能力。诵读作为语言实践的重要形式,是学生感知语言韵律、体悟文本情感、积累语言材料的核心路径。在当前的小学语文诵读教学中,零散化、机械化、浅层化的问题仍较为突出。针对这一现状,“主题诵读群”教学模式以主题为线索,以群文为载体,以诵读为核心,通过有机整合多元文本,构建“主题统摄—群文联动—深度诵读—素养生长”的实践路径,既突破传统诵读的碎片化局限,又强化语言感知与情感共鸣的双向互动,为小学语文诵读教学提供了可操作的实践范式。
【摘要】幼儿园应聚焦幼儿的健康快乐成长,创生充满爱、信心、幸运与希望的课程。“四叶草”课程的协同创生能够实现跨区域优质课程资源共享,为区域内其他幼儿园的改革发展提供范例,有利于提升教师的专业水平,促进幼儿全面发展,为推进区域学前教育一体化改革、提升学前教育质量提供新的思路和实践样本。
【摘要】在“立德树人”根本任务的指引下,中职学校资助工作面临从“保障型”向“发展型”的转变。文章以玉林市中职学校的资助育人实践为研究对象,针对传统资助中的核心问题,从理念、机制、平台、模式等维度开展创新与实践,以期为全国中职学校的资助育人工作提供可复制的“玉林样本”。
【摘要】具身理论突出身体在认知中的关键作用。游戏化教学可以有效地提高学生参与课堂活动的热情。游戏化学习场景的构建,可以改变中职英语语法教学的现状,提升教学质量以及学生的学习效果。基于此,阐述具身理论与游戏化教学的内涵,对中职英语语法教学存在的问题进行分析,探讨如何基于具身理论进行游戏化教学设计,提出“沉浸式”学习场景的具体创设路径,并评价场景应用效果,以供参考。
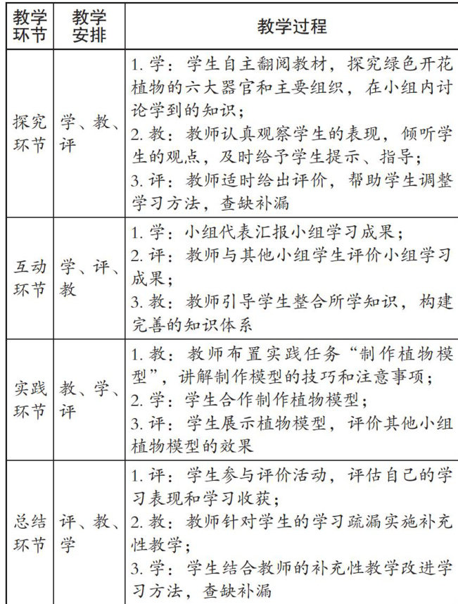
【摘要】“双减”背景下,初中生物教师需要在确保学生学会、学好的同时,减轻学生的课业压力。“教—学—评”一体化的教学模式有利于教师应对教学挑战,解决教学问题。“教—学—评”一体化强调教学过程中教师、学生与评价体系三者之间的紧密互动,能为教师落实“双减”目标、优化教学结构提供有利条件。文章简要分析“双减”背景下的“教—学—评”一体化内涵,探究“双减”背景下实现初中生物“教—学—评”一体化的要求与具体策略,旨在帮助一线教师优化初中生物课程建设,提高教学质量。
【摘要】自主学习是指学习者主动参与学习活动,并基于学习结果调节学习行为的一种学习模式。在高中数学教学中引导学生自主学习,对于学生的数学学科核心素养发展具有积极意义。文章简单论述在高中数学教学中引导学生自主学习的必要性,同时结合教学案例,从培养自主学习意识、提高自主学习能力、培养艮好自学习惯三个层面提出具体教学建议。
【摘要】议题式教学和初中道德与法治课堂的融合,能够为构建以学生为主体的新型教学模式开辟新思路。文章阐述在初中道德与法治教学中应用议题式教学对学生学习兴趣、迁移运用能力、思维能力的积极影响,探索在道德与法治教学的课堂导入、概念理解、难点突破、随堂练习中应用议题式教学法引出教学内容、剖析关键概念、培养质疑精神和反馈真实学情的策略,以期提升初中道德与法治课堂的教学质量。
【摘要】在城乡合并融合学校背景下,初中阶段的学生存在词汇量不足、词性混淆、多义认知局限等典型问题,英语综合能力有待提升。对此,教师应分析学生词汇学习的现状,探索“单词记忆规则强化—多义拓展场景化训练—高频易错词分层运用巩固”三阶词汇教学策略,促使学生正确理解运用词语表达意义,提升学生的语言能力、文化意识、思维品质和学习能力,助力学生有效掌握新课标词汇。
【摘要】文章立足新课程、新教材、新高考改革的时代背景,聚焦部编高中语文教材“人文主题”与“学习任务群”双线组元的鲜明特色,深入剖析其与近年高考作文命题在价值导向与能力要求上的内在契合性。通过对应性分析,提炼出高考作文备考的核心教学启示:以教材单元教学为基石,实现人文主题的价值浸润与任务群写作的能力锻造“双线融合”,旨在为教师提供实践范式,促使作文教学回归教材、回归素养、回归思想深度。
【摘要】“双减”政策要求减少作业总量,提高作业设计质量,多设计一些有弹性的个性化作业。用项目化学习活动代替机械性作业,可以实现“轻负担,高质量”的目标,提升学生的学习效果。在初中道德与法治教学中,教师要围绕心理健康、法治意识、社会责任等内容设计项目化学习的主题,安排学生参加角色扮演、圆桌讨论、实地调查等多样化的项目活动,采用数字赋能、学科融合、综合实践等方法,优化项目化学习策略。这样能优化项目设计,使之更符合“双减”政策的要求。
【摘要】在当今教育改革背景下,高中地理教学目标不再局限于掌握课本知识,更注重学生实践能力的培养。实践性作业作为一种教学辅助工具,是连接课内与课外、理论与实践的桥梁,有助于高中地理教学质量的提升。文章以实践性作业的设计要求为出发点,探索优化实践性作业的有效策略。
【摘要】历史教学是传承文化与培养学生素养的重要途径,初中历史教学则是奠定基础的关键阶段。随着教育理念的更新,“情境模拟”教学法逐渐受到关注。在初中历史教学实践中,“情境模拟”教学法的流程设计直接关系到教学效果,从前期规划筹备到课堂中的新课导入、角色安排、模拟互动以及总结升华,每个环节都对学生核心素养的培养起着不可替代的作用。文章深入研究“情境模拟”教学法在初中历史教学中的实践,旨在为初中历史教学创新提供有益借鉴与参考范例。
【摘要】“教—学—评”一致性理念的实施旨在强化教学方式、学习方式和评价活动之间的联系,提高教学质量;同时,让学生通过多种方式了解自己的真实学习情况,正确看待自身的优缺点,在学与思中成长。文章基于“教—学—评”一致性理念,提出围绕教学目标、融合分层教学理念设计教、学、评活动的策略。
【摘要】议论文是语文作文类型之一,议论文写作要求学生具备逻辑思维与辩证思维。教师若想提高学生的议论文写作水平,就应在高中语文写作教学中,着重培养其思辨能力,提升其思维深度与广度。基于此,阐述高中语文思辨性写作教学现状,提出设置阶梯问题、组织辩论活动、多维分析素材、创设生活情境等多项合理可行的措施,旨在发挥高中语文思辨性写作教学的实际效用。
【摘要】初中生具备运算能力,对数学学习和综合素质发展有着重要意义。基于此,分析培养学生运算能力的意义,并围绕开展分层教学、总结多样题型、规范解题过程、注重数感培养、记录运算过程、设计综合练习六个方面,探究如何基于核心素养视角培养学生的运算能力,旨在促进学生发展,提升初中数学教学效率。
【摘要】数学文化是中小学生数学素养的重要组成部分,是小学数学教学的重点内容。教师在课堂中渗透数学文化,有助于拓宽学生的知识视野,提高其应用能力与培养他们的探究精神。文章结合具体的教学案例,从资源挖掘、生活联系、实践操作和主题活动等途径出发,探索小学数学教学中渗透数学文化的策略,以此激发学生数学学习的兴趣,促进其数学核心素养的发展。
【摘要】小学阶段是塑造学生世界观、人生观、价值观的关键时期。这一阶段的思想政治教育,不仅是知识的传授,更是为学生终身道德行为养成奠定基础。文章聚焦小学思想政治教育的现状及其存在的问题,并提出有针对性的改进对策,旨在提升思想政治教育实施成效,为小学生健康成长筑牢思想根基,为提高小学思想政治教育质量提供有益参考。
【摘要】转化思想不仅能提升小学生数学解题的效率与质量,还能为学生初高中阶段的数学学习奠定坚实基础。在小学数学教学中,教师应引导学生有针对性地运用转化思想,将复杂问题简化、抽象问题直观化,以培养学生多角度掌握数学知识、养成良好数学思维的能力。文章探讨转化思想在小学数学解题中的应用策略,旨在提升小学生问题解决能力与数学学科核心素养。
【摘要】在小学语文教学中,教师依托学习任务群,从基础、发展、拓展三维度设计教学任务与多元教学活动,可优化教学模式、激发学生主观能动性,助力学生在探究学习中培养核心素养,进而充分彰显语文育人作用。文章旨在探讨学习任务群在小学语文教学中的应用价值,并提出探究任务导向、任务情境导向、生活任务导向、文本鉴赏导向和范例支架导向这五项教学策略,以期实现核心素养培养目标,促进学生全面发展。
【摘要】作为小学英语教学的重要组成部分,写作教学是实现英语学科核心素养培养目标的核心路径。文章从提升学生语言能力、培养学生思维品质和增强学生跨文化意识这三个层面入手,旨在探讨核心素养视角下小学英语写作教学的必要性,并从丰富知识储备、突破思维定式、聚焦文化内涵和组织探究活动这四个方面分析其教学策略,以期为相关教学实践提供参考。
【摘要】花样跳绳作为常见体育项目之一,有着器材易获得、趣味性强等特点。小学体育教师应积极探索设计花样跳绳项目的策略,借此有效培养学生参与体育运动的兴趣以及创新意识,增强学生对新鲜事物的接受能力。文章简述在小学体育课堂上引导学生参与花样跳绳项目的意义,并从注重教师队伍建设、设计校本体育教材、合理设置分层任务、细化跳绳教学内容、构建完善评价体系等角度,探析有效开展花样跳绳教学的策略。
【摘要】随着教育数字化转型深入推进,小学信息科技课堂中动态生成的资源成为影响教学效度的关键要素。为了有效捕捉生成性教学资源,教师应立足双线目标设计弹性化问题支架,运用多元手段记录课堂互动中的生成性节点,依托数据分析工具对资源进行标签化归档与迭代应用。
【摘要】词汇是英语学习的重要内容,是学生听、说、读、写各项能力发展的基础。基于核心素养的小学英语词汇教学能够打开文化与认知的窗口,帮助学生搭建英语语法与表达之间的桥梁,并让学生在实践过程中提升写作能力和语言表达能力。教师应以培养学生英语核心素养为目标,利用多种方式对学生开展词汇教学,促进学生英语学习能力的全面发展。
【摘要】新课改背景下,情境教学法受到教育工作者的广泛关注,其独特的教学形式能帮助学生更好地理解教材内容,对学生核心素养形成具有积极作用。为发挥情境教学法在小学数学教学中的应用价值,文章运用经验总结以及案例分析等方法,提出教师可以借助技术手段、生活现象、思考问题、实践活动、数学游戏等创设情境,营造和谐、开放的学习环境,凸显情境的价值,提高小学数学教学活动的有效性。
【摘要】在小学英语绘本教学中融入教育戏剧,不仅可以利用戏剧生动有趣的表演形式,培养学生的阅读兴趣,帮助学生养成良好的阅读习惯,还可以借由戏剧创设鲜活的语言环境,让学生充分应用语言技能,提高英语教学的实效性。文章从构建故事情境、组织戏剧活动、开展戏剧表演等方面阐述在小学英语绘本教学中融入教育戏剧的策略,以期为广大英语教师提供参考。
【摘要】“教—学一评”一致性课堂能通过目标引领、过程调适、评价反馈的有机融合促进教学闭环,在激活学生学习内驱力的同时强化其语言技能、思维品质等素养的协同发展。在核心素养导向的语文教育改革背景下,教师探索“教—学一评”一致性课堂构建路径对促进学生语文素养发展具有关键意义。文章对多维架构赋能下的“教—学一评”一致性课堂实践进行研究,以期培养学生的语文素养。
【摘要】计算是小学数学的重要内容,是学生学习其他数学知识的基础。学生需要理解数学计算的原理和逻辑才能充分掌握计算方法。教师在开展计算教学时,可以指导学生借助操作更加直观地探知计算的规律,从而让学生掌握计算的原理和方法,提升学生的学科素养。
【摘要】在数字化背景下,农村小学语文教学迎来新的变革。通过引入信息技术,教师能够更加便捷地获取教学资源,充实课堂教学内容;学生能够学到更多的知识。单元整体教学有序整理多样的教学资源,便于学生构建整体性知识结构,提高学生的学习效率。文章探讨单元整体教学的概念及其在小学语文教学中的意义,剖析基于数字化的农村小学语文单元整体教学策略,以期为小学语文教学的高质量开展提供有益借鉴,促进学生的全面发展。
【摘要】立德树人是教育的根本任务。在学校美育体系中,美术学科的教学是主要的实践平台,承载着实现学科育人目标的重要职责。在美术学科的教学实践中,教师可以借助该学科独有的特性,将学科育人功能贯穿于各个教学阶段,充分彰显美术教育的育人潜力,实现以美育人、以美化人、以美培元,为小学美术教育教学改革提供理论与实践参考。
【摘要】“学、练、赛”一体化作为素质教育背景下一种新的体育教学理念,对提高学生运动能力、强健学生体魄等具有重要作用。针对现阶段小学体育课堂“学、练、赛”一体化教学模式存在的不足,文章对“学、练、赛”一体化教学内涵进行简要概述,并分析新课标背景下小学体育“学、练、赛”一体化教学优势,从“学技术”“练方法”“会比赛”等层面探究新课标背景下小学体育课堂“学、练、赛”一体化教学策略,旨在为广大小学体育教师提供一定教学参考。
【摘要】“学练赛评”一体化能有效解决足球教学中技术动作过度分解、教学环节缺乏结构性及整合性等问题,进而有效提升教学效果。在小学足球教学中,教师应基于“学练赛评”一体化理念设计教学活动,秉持趣味原则、系统原则、开放原则,采用器材融合式、小组竞赛式、情境模拟式等多种创新教学形式,提升学生的运动能力;聚焦足球技能传授,引导学生了解技术动作细节,在实践中运用配合战术,开展自主探究和合作活动,全面提升学生的核心素养。
【摘要】随着信息时代的发展,数字技术的运用成为促进教学改革的主要动力。文章聚焦数字赋能下的小学语文单元教学实践,旨在探索如何借助数字技术优化单元教学模式,促进教学质量与学生语文综合能力的提升。
【摘要】科学思维是学生理解科学概念、发展探究能力的关键。它有利于提高学生的科学知识水平,还有利于培养他们的批判性思维、创新精神和科学态度。小学科学课程实践性很强,科学思维的培养需依托实验教学的具象化载体。针对这种要求,教师应强化实践指导,注重引导学生一边动手一边动脑,在实验中有效培养科学思维。
【摘要】STEAM教育旨在通过融合科学、技术、工程、艺术、数学等学科的理论、技能等,丰富课程教学内容,开阔学生的思路,使其能够多维度探究学科知识,提高跨学科学习质量,进而促进其全面发展。基于此,研究STEAM教育理念的内涵,分析开展语文跨学科融合教学的要点,提出明确教学目标,开展问答探知、情境感悟、实践操作、读写结合活动,优化教学评价的策略,以供参考。
【摘要】随着学前教育课程改革的深化,幼儿园课程资源的育人价值日益凸显,园内拥有丰富的可开发、可利用的课程资源。合理开发与运用园内课程资源,可有效促进幼儿动手操作、空间感知、语言表达、艺术审美及创造性思维等核心能力的协同提升。文章聚焦幼儿园班本活动,以活动主题从生成到实施的全流程为研究脉络,采用探究式分析视角,系统梳理课程资源在班本活动中的利用路径,旨在为提升班本活动质量与促进幼儿全面发展提供参考。
【摘要】作为幼儿园艺术教育的主要形式之一,美术活动在培养幼儿审美能力、能力创造与动手能力方面具有重要作用。自然资源种类丰富、获取便捷,为幼儿园美术活动提供了广阔的应用空间。文章探讨自然资源在幼儿园美术教学中的应用价值并提出实践策略,以期促进幼儿艺术素养和实践能力的全面发展,为幼儿园美术教育提供参考。
【摘要】在幼儿教育领域,项目化学习模式展现出独特的价值。与此同时,合作学习活动对幼儿的发展至关重要,能够帮助幼儿发展人际交往能力,奠定良好的学习基础。文章以项目化学习活动“遇见福清光饼”为例,分析教师如何科学设计项目化学习活动,以引导幼儿合作学习,推动幼儿多个领域的能力发展。
【摘要】在新时代,教师更应该树立全面的儿童发展观,依据儿童的多方面需求,打造真正推动儿童健康成长的生成课程。文章简要分析基于儿童发展观设计生成课程的重要意义,着重探究以儿童发展观为指导,科学设计生成课程的实践方法。
【摘要】在幼儿园融合教育实践中采用“普通班级与融合资源教室相结合”的“双场域”模式时,一些实际问题逐渐凸显。其一是普通班级的教师缺乏融合教育相关专业知识;其二是两种场域缺乏有效交互;其三是普通班级活动、材料、环境未能满足特殊需要儿童的个性需求。文章聚焦现实问题,探究“双场域”模式下融合教育实践解困路径,以期有效助推融合教育的不断发展。
【摘要】儿歌以其独特的韵律、简洁的语言、丰富的想象和深厚的文化底蕴,不仅成为幼儿学习语言的启蒙素材,还成为幼儿情感、认知、社会性等多方面发展的重要媒介。文章阐述儿歌在幼儿教育中的价值,探索在幼儿教育中应用儿歌的实践路径,以期推动幼儿的全面发展。
【摘要】绘本具有形式多样、题材众多的特点,无论是绘本内的故事还是图画都深受幼儿的喜爱。将绘本元素融入区域游戏,不仅能培养幼儿自主思考的阅读习惯,发挥绘本的教育价值,使幼儿立德明理,还有助于区域游戏的开展,丰富区域游戏内容,营造趣味的游戏环境。文章首先分析绘本元素融入区域游戏的价值,其次从结合绘本元素布置环境、针对绘本设计游戏、结合绘本投放材料、观察幼儿游戏需求等角度,阐述绘本元素融入区域游戏的策略,旨在更好地促进幼儿综合能力发展。
【摘要】大班幼儿户外体育游戏,既能适应幼儿园教育活动的常规要求,又能满足幼小衔接的现实需要。特别是在大班下学期,应积极开展户外体育游戏,促成大班幼儿的身心全面和谐发展。基于此,列举大班幼儿户外体育游戏的可行性,从空间、材料、内容、过程四个角度,提出开展大班幼儿户外体育游戏的有效策略,旨在基于儿童立场,切实提高大班幼儿户外体育游戏质量。
【摘要】文章以“绿水青山就是金山银山”生态文明思想为指导,以人教版初中化学“水的净化”一课为例,结合广西壮族自治区南宁市本地水环境特点开展本土化教学实践,通过重构教学目标、整合本土化教学内容、创新教学活动和优化评价方式,构建以生态意识为导向的化学教学模式,探讨如何在化学教学中系统融入生态环保意识。教学实践表明,结合南宁市水环境治理成效和邕江水生态保护案例的本土化教学,能够有效提升学生的科学素养、生态认知与社会责任感,为在化学学科中践行生态文明教育提供可借鉴的路径。
【摘要】批注是促进深度阅读的有效策略,能帮助学生主动构建文本意义,实现创造性阅读。教师立足任务驱动理念,围绕统编版小学语文四年级上册批注单元解读教材,明确目标,搭建支架,开展有效评价,能够为批注单元教学提供可操作的思路,助力学生在“做中学”中提升语文素养。
【摘要】培养学生的数据意识,对于提升其运算能力、抽象能力、分析能力与应用能力等具有积极意义。文章以苏教版数学二年级下册“数据的收集和整理(一)”的教学为例,从萌发数据意识、强化数据意识两个层面出发,提出可通过创设情境、组织游戏等方式培养学生的探究兴趣,通过翻转教学、布置任务、组织讨论等活动强化学生的数据意识,期望为数据意识培养教学提供参考。
【摘要】在新课标背景下,跨学科主题活动在小学教学中的重要性日益显著。教师要积极探究小学信息科技跨学科主题活动设计与实施。文章以闽教版信息技术教材为例,明确跨学科主题活动的内涵,探讨小学信息科技跨学科主题活动的重要意义,提出小学信息科技跨学科主题活动的设计原则,分析小学信息科技跨学科主题活动的实施策略,以期提升小学信息科技跨学科主题活动的实施效果。
【摘要】劳动实践活动在培养学生综合能力方面,发挥着无法替代的作用。小学阶段的劳动课程应包含丰富多样的劳动实践活动以及合理的学习任务,教师可以借助劳动实践活动有计划、有目的、有组织地让学生参与日常生活劳动、生产劳动和服务性劳动,培养学生的劳动观念、劳动能力、劳动习惯和品质、劳动精神。文章从有关劳动教育的国家政策、地方政策入手,结合南京市的实际情况,分析小学教师如何科学利用学习任务群引导学生参与劳动实践,从而有效提高劳动教育质量。
【摘要】对于人格尚未形成、身心不断发展的小学生而言,有针对性的思想道德教育尤为重要。因此,肩负思想道德教育职责的班主任,要时刻关注学生的思想、心理、学习、生活等状况,并根据学生的特点及出现的问题,选择适合的教育态度和方法,时刻做到“柔有纲、威有法、育有方”,进而实现有效德育管理。