一个国家的货币本位是用来作为货币单位的商品。如果货币单位是用一定数量的黄金来表示,就是金本位制。黄金由于其稀缺性、稳定性、易分割性等特性,一直是世界各国最具货币属性的商品。但黄金要成为一个国家法定货币的造价物,国家必须要有强大经济实力,特别是要有足够的黄金储备。18世纪时,英国逐渐建立了世界殖民霸权,经济发展迅速,财政状况不断改善,积累了巨额的金银财富,为金币的铸造和推广创造了条件。随着金币使用的
世界上最早的纸币诞生在中国,北宋时期四川益州出现纸币“交子”。世界上最早应用纯纸币流通的国家也是中国,元朝时期将纸币作为单一货币流通。宋朝时期出现的交子以及后来发行的其他纸币都是作为辅币与铜钱兼行,元朝则将纸币作为单一流通货币来发行,称为“钞”或“宝钞”,并且规定禁止黄金、白银和铜作为货币流通。右图就是元朝发行的纸币——至元通行宝钞。从图中可以看出,宝钞票面横额自右至左书有汉字“至元通行宝钞”,字
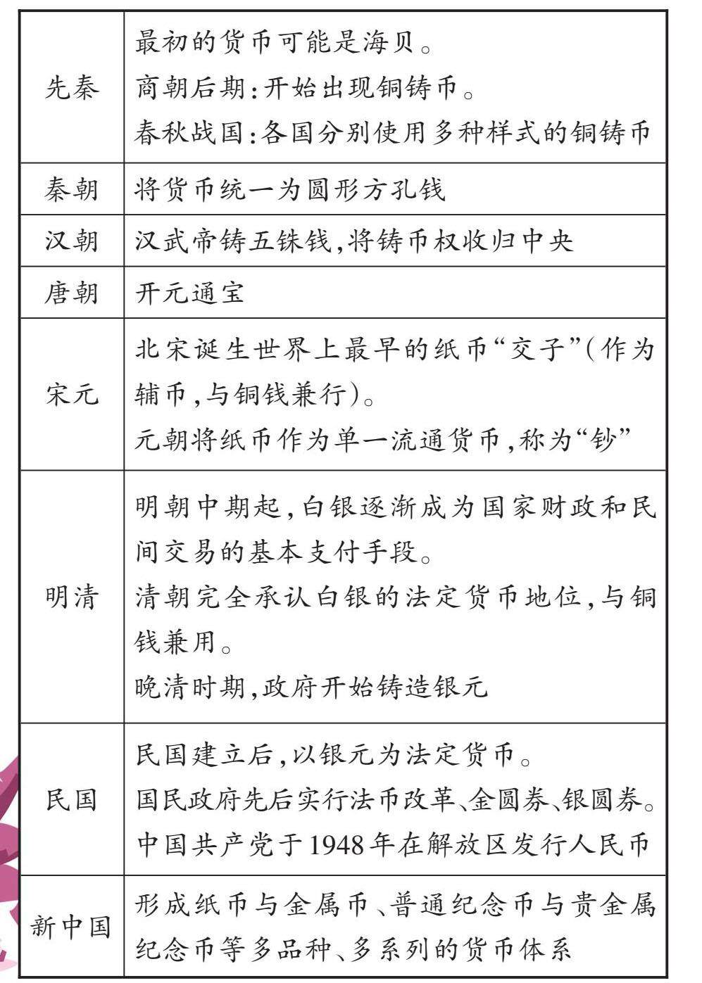
◀ 素养夺标 ▶ 了解中外历史上货币发行和使用情况,以及现代世界货币体系的形成。 ◀ 本课必备 ▶ 一、中国货币的演进历程 1. 中国古代货币 (1)货币的出现 ①早期:二里头遗址出土的海贝,骨、石仿制贝等;大约在商朝后期,开始出现铜铸币。 ②春秋战国:各国分别使用布币、刀币、圜钱、蚁鼻钱等多种样式的铜铸币。 (2)货币统一:秦朝将货币统一为圆形方孔钱,这种样式在此后被长期沿用。历
一、单项选择题 基础训练 1. 先秦时期的生产工具——钱、刀,在失去实用工具功能之时,通过铭铸“匕”“化”“釿”“刀”等价值单位,标明所代表的交换价值——面值,完成了第一次标准化,成为了最早的金属铸币。据此可知,当时货币( ) A. 部分源于生产工具 B. 逐渐实现统一 C. 质地已经发生改变 D. 形成途径多样 2. 唐朝的信贷业务,由存贷款发展到汇兑,出现了类似现代汇票的“飞钱
选择性必修的教材较为全面地记录了历史发展历程,具有很强的探究价值。因此,在学习过程中,我们应该通过回溯过去,梳理史实,对事物与特定时间及空间的联系进行观察、分析,从而形成对历史的全面理解,培养我们的时空观念。选择性必修1第15课《货币的使用与世界货币体系的形成》,不仅时间跨度大,还涉及到中外历史,内容繁多。在学习过程中我们可以通过梳理时空线索,来了解中外历史上货币发行和使用情况,以及现代世界货币体
新高考命题呈现出“无价值,不入题;无思维,不命题;无情境,不成题”的典型特征,许多试题创设的材料情境不仅十分新颖,而且相对复杂,学生往往容易深陷其中,无所适从。面对新颖、复杂的材料情境,学生在解题过程中,如果具备宏观思维或者大局观,能够从当时的阶段特征出发,去思考解决问题,就会较容易地排除干扰,突出重围。 典型例题 1946年6月25日,世界银行正式营业。截至1949年6月底,银行资产约为20