“一条鞭法”又称“一条编法”,有时称作“条编”或“条编法”,是在明代中期至清代前期实行的一种赋税制度。它的主要内容如下: 一是赋役合并征收。将各类徭役,如甲役、徭役、杂役、力差、银差等并入田赋,秋夏二税一并征收,并将部分丁役负担摊入田亩。 二是计亩征银。把过去按照户、丁派役的办法改为按照田或田、丁负担,由对人课税转变为对物课税。 三是田赋征银。田赋中除政府需要征收的米麦以外,其余所有实物都改
2005年12月第十届全国人大常委会第十九次会议决定:自2006年1月1日起,废止《中华人民共和国农业税条例》。也就是说,在中国存在近2600年的农业税终于画上句号。为纪念这一重大事件,2006年2月22日,国家邮政总局发行了《全面取消农业税》纪念邮票。从右图可以看出,该邮票票面上部为一个大大的“税”字,其中第一笔为麦穗,象征农业税。“税”字好像是写在一页掀开的纸上,纸的背面写有“2006年1月1
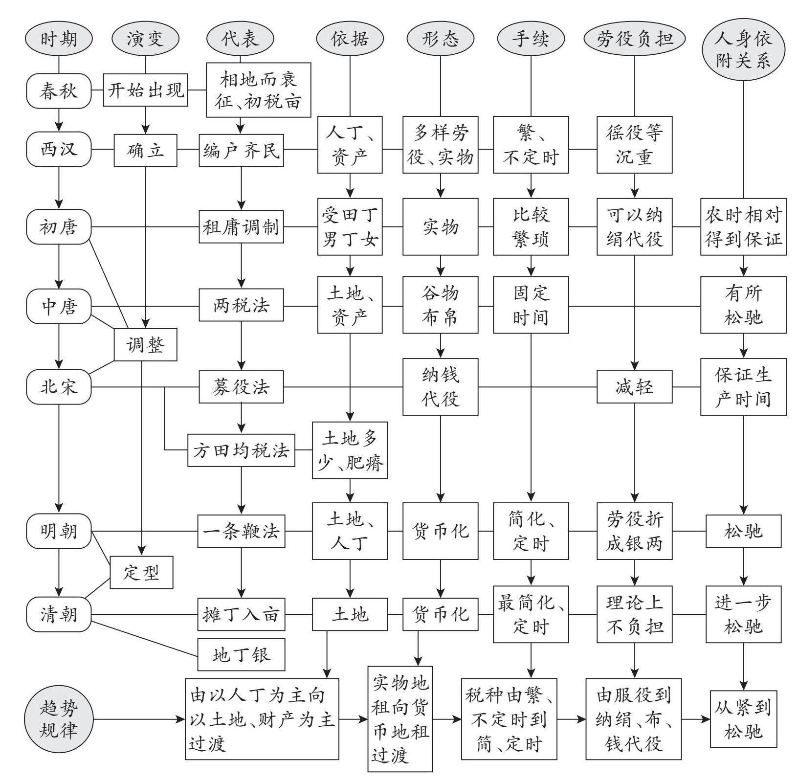
◀ 素养夺标 ▶ 了解中国古代赋役制度的演变;了解关税、个人所得税制度的产生及其在中国的实行。 ◀ 本课必备 ▶ 一、中国古代的赋役制度 1. 秦汉时期 (1)田赋 秦朝田赋税率极高,史称“收泰半之赋”,也就是要缴纳田地产量的三分之二作为田赋。汉初统治者采取“与民休息”的政策,田赋税率大大降低。汉朝税率从十五税一到三十税一。 (2)人头税:秦朝征极重的人头税。汉朝人头税分口赋、算赋,
一、单项选择题 基础训练 1. 战国时商鞅变法规定,“戮力本业,耕织致粟帛多者复其身”。汉武帝时,“为博士官置弟子五十人,复其身”。明朝时规定,“其累试不第、年逾五十、愿告退闲者,给与冠带,仍复其身”。这里三段材料聚焦的古代制度是( ) A. 选官制度 B. 赋役制度 C. 教育制度 D. 军事制度 2. 秦汉时期,官府以加倍征收户赋作为对不“分异”家庭的惩罚;政府还在百姓“分异”后,
习近平总书记曾强调“从历史长河、时代大潮、全球风云中分析演变机理、探究历史规律”。可见历史是一门有规律的学科。在学习过程中,如果把握了历史发展的内在规律,学习便能够事半功倍。那如何探寻历史规律呢?这需要我们对基础知识深度理解。从深度学习的思维进阶理论来看,学习的过程就是一步一步从低阶思维走向高阶思维,透过现象发现本质,从而发现历史发展的内在规律。在学习《中国赋税制度的演变》这一课中,我们就可以通过
典型例题 晚清时期,常关、海关、厘金局三者业务范围变化示意图如下: 注:常关负责管理水路沿岸与主要内陆贸易,收入归中央;厘金局负责管理地方贸易,收入主要归地方。 这一变化过程表明( ) A. 清政府财政自主权逐步削弱 B. 列强资本输出缓慢增加 C. 税收机构重叠影响行政效率 D. 地方财政收入日益减少 解题提示 历史事物的比较要放在特定的历史条件下进行,要用历史的眼光看待历史