哥伦布大交换是指1492年后东半球与西半球之间的一系列交流,包括生物、农作物、人种、文化、传染性疾病和思想观念的广泛交流。这一事件极大地改变了新旧大陆的生活方式、经济结构和文化景观。 哥伦布之后,亿万年来相互分离的生态系统开始相遇融合,形成了“哥伦布大交换”,掀起了动植物以及人种的迁移融合狂潮。这一交换将玉米带到了非洲,将番薯带到了东亚,将马和苹果带到了美洲,将大黄和桉树带到了欧洲,同时也交换了
2011年新版电视剧《水浒传》中,宋江和公孙胜在一片玉米地里打斗,双方不分高下,打得难解难分。看到此情此景,一些同学就疑惑了:玉米在何时引入中国,北宋时期宋江与公孙胜能在玉米地里“斗法”吗? 玉米作为美洲特产的物种,是在新航路开辟后才传入中国的。玉米传入中国反映出伴随着人口迁徙出现的食物物种交流现象。实际上,食物物种交流有着悠久的历史。在新航路开辟以前,食物物种交流主要是在彼此邻近的地区或各大洲
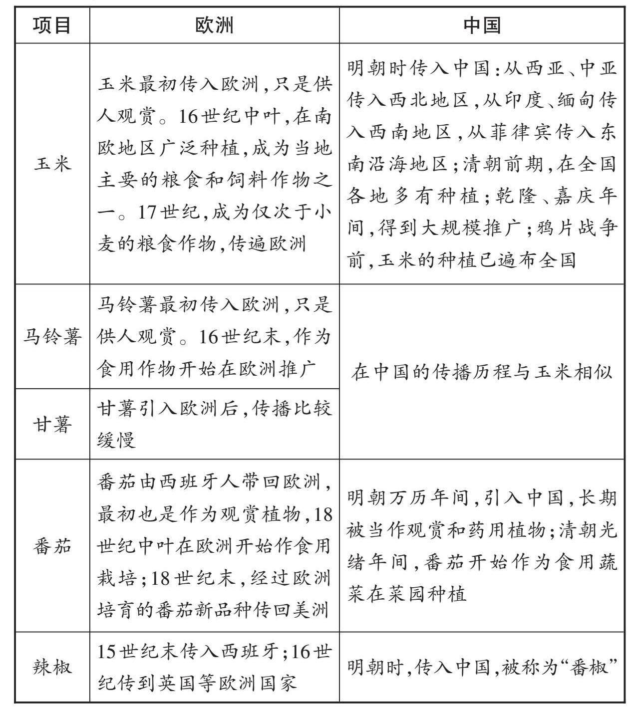
◀ 素养夺标 ▶ 了解新航路开辟后食物物种交流及其历史影响。 ◀ 本课必备 ▶ 一、美洲物种的外传 1. 背景 (1)15世纪末至16世纪初新航路的开辟。 (2)欧洲早期殖民扩张。 (3)世界市场的出现及逐渐扩展。 (4)美洲作物(玉米、甘薯)自身的优势。 2. 物种外传:原产于美洲的玉米、马铃薯、甘薯、番茄、辣椒和南瓜等,由西班牙人和葡萄牙人带到欧洲,后来传播到亚洲、非洲等其他
一、单项选择题 基础训练 1. 从1750年算起,欧洲人口在100年时间里从1.42亿增长到2.65亿。此前每次人口增长都会带来食物涨价,但1800年后,至少在英国,人口增长却伴随着食物价格的下降。下列选项中,造成这一变化的主要因素是( ) A. 流行性传染病的肆虐 B. 机器大工厂开始出现 C. 土豆等种植愈发普及 D. 化学肥料的广泛应用 2. 从以下玉米图的变化可推知( )
人类历史的纵向发展与横向发展之间具有密切且不可分割的联系。新航路的开辟使“世界历史”得以成为世界史,改变了许多国家、民族和地区的命运。在学习本课时,应当用联系的、发展的而非片面的、静止的观点看待历史。我们需要明确的是,物种交流是世界文明交流的重要方式,促进了人类文明的发展。文明的多样性和差异性不是冲突的根源,而是互补的基础,是创新发展的前提。因而,我们需要深入分析食物物种交流之于人类、社会生活、国
历史概念是对历史事实的概括与总结,是构成历史学习网络的基础要素,所以高考历史试题善于借助概念形式来考查考生的学科关键能力及核心素养。由于历史概念的抽象性和特殊性,部分考生会因为概念不清、概念混淆等缘故丢分。因此在解答这类试题的过程中,不仅需要真正理解历史概念的内涵和外延,还要对相近或相似的历史概念予以精准辨析。 [真题示例] (2024·安徽卷)18世纪末,东方的茶叶和西印度群岛种植园里的糖,