AI 阿里团队发布全新终端智能体iFlowCLI 阿里巴巴心流研究团队正式发布全新终端智能体iFlowCLI,面向个人用户永久免费开放。用户可通过自然语言命令在终端上直接执行任务,从而实现从文件整理到复杂工作流程的全面自动化。 可灵2.5Turbo模型上线,较上代模型便宜近 30% 可灵基座模型再升级,视频生成推出可灵2.5Turbo模型。该模型的文本理解与响应显著提升,能更深入理解具有因
摘要:本项目设计了一套全自动化光纤熔融拉锥机,专用于光纤耦合器的生产制造。该装置采用自动控制、数据采集、通信技术以及传感器技术等工业控制技术,实现了送纤、切纤、剥纤、清洁、拉锥、点胶封装等多工位全自动化操作。结合光倏逝场理论模型和数据库,进行拉锥参数自主调节,能够极大地提高良品率,降低耦合器的插入损耗,并具有高精度。
摘要:针对目前车辆进行多目标跟踪任务中因遮挡和小目标漏检导致目标身份信息丢失的不足,文章以BoT-SORT为基础算法展开研究。首先引入车辆重识别模型,以ResNet50为主干网络进行训练,使模型更关注目标关键信息,提取更有效的特征,然后采用YOLOv8作为检测算法,加入改进的风车卷积扩展模型感受野,引入特征转换层,配合改进的特征提取模块,加强对细节特征的关注度。在颈部网络加入卷积注意力融合模块和多尺度前馈网络,进一步提升模型小目标检测精度。在UA-DETRAC数据集上的实验结果表明,检测算法精确率(Precision)和平均精度均值(mAP)分别提升了13.9个百分点和7.1个百分点,多目标跟踪算法准确率提升了约5个百分点,满足了实时跟踪的要求。
摘要:文章针对传统电力负荷监测技术的不足,开展了非侵入式负荷监测与识别技术研究,提出了一种基于云服务器的广域开放式系统架构,采用“主题发布 + 用户订阅”的方式实现数据共享。设计了非侵入式电力负荷监测系统,主控制器和智能电表之间基于DL/T645协议通信,依次完成数据采集、负荷监测和分类识别等核心任务,通过无线通信模块将数据上传至OneNET云服务器,为用户提供实时可靠的智慧用电数据服务。研制了系统原理样机并完成功能验证,测试结果表明,该系统性能稳定,具备较好的工程应用前景。
摘要:针对大模型在移动设备上部署困难的问题,文章以YOLOv5s算法为基础,主要从主干网络、颈部网络及损失函数三个方面进行改进,提出一种轻量化的目标检测网络模型,在降低模型参数量的同时保证精度。由于YOLOv5s主干部分的参数量较大,所以主干部分引入Ghost卷积技术减少模型参数量,引入Ghost卷积后的网络模型虽有效减小了参数量,但在检测精度方面有所损失,为了弥补精度的损失,在颈部部分引入BiFPN增强特征融合,从而提升检测精度,同时颈部还引入了GSConV卷积模块,并将损失函数更换为 a -IoU,GSConv的引入不仅降低了模型参数还提升了检测的精度。改进后的模型相比YOLOv5s,参数量下降了 30% ,计算量下降了 42% ,在精度方面 mAP@0.5 提升了 2.2% , mAP(?0.5;0.95 提升了 4.9% 。文中提出的改进模型有效实现了轻量化与精度的平衡,显著提升了大模型在移动设备上的部署可行性。
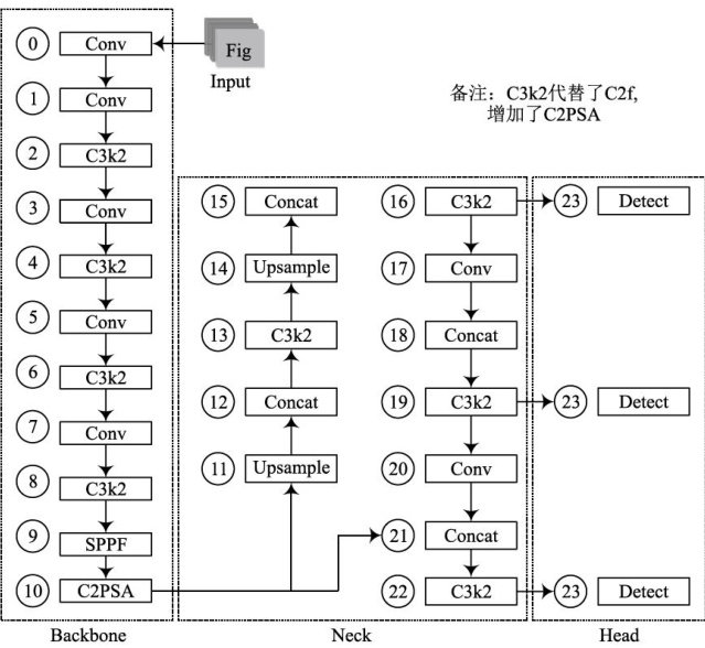
摘要:西北地区太阳能板容易被灰尘覆盖导致发电效率下降,针对太阳能板表面灰尘的高效检测需求问题,文章提出一种基于YOLOvl1的太阳能板表面灰尘覆盖程度检测方法。在YOLOvl1主干网络中采用C3k2模块代替了C2f模块,以提高计算效率;在SPPF模块之后增加了C2PSA模块,强化特征提取能力,提高识别精度。通过对3000张自定义的图片集进行验证,实验结果表明:基于YOLOvl1的检测系统在准确率(Precision)、召回率(Recall)、 F1 分数( ?F1 -score)和平均精度均值(mAP)的指标上分别达到了 96.0% 一 94% 、0.81、 93.1% ,可以满足太阳能板灰尘检测需求。通过在安卓设备上部署该系统可实现远程在线检测,为太阳能板表面灰尘检测提供了有效方案。
摘要:在物联网工程专业嵌入式系统的教学过程中,讲授多传感器数据融合的难点在于模型设计和融合算法的选择。为了提高学生对多传感器数据融合概念的理解,在嵌入式系统实验教学过程中设计了基于S5P6818开发板的多类传感器数据同步采集模型,并采用联邦卡尔曼滤波算法进行数据融合的实验方法。在实验模型的基础上,首先利用PID算法去除5类传感器采集到的不稳定数据,确保数据源的稳定性和可靠性,随后利用联邦卡尔曼滤波算法对多路数据进行状态估计,再通过主滤波器进行全局状态反馈式分布融合,然后在Web界面依次实时展示采集数据与通过卡尔曼滤波算法、联邦卡尔曼滤波算法后的融合预测对比值;最后,对实验结果利用MATLAB箱线图与方差分析法进行直观展示,进一步验证联邦卡尔曼滤波优化算法在处理数据融合时的优越性能,强化学生解决多传感器数据融合的处理能力。
摘要:针对特殊工作场所存在的环境气体监测需求,文章设计了一种小型化、可移动的气体检测系统,以保障作业人员安全及工作流程顺利进行。采用STM32F103RCT6作为主控芯片,集成高精度温湿度、 O2 、 H2S 、Co及 CO2 等传感器模块,通过模块化设计实现多气体同步检测;系统配备本地TFT显示屏实时显示数据,支持蓝牙无线与RS485有线双通道数据传输,并采用W25Q64FLASH芯片实现CSV格式的数据存储。实测表明,系统可准确检测温度、湿度及 O2 一 H2S 、CO、 CO2 的体积分数,且整体尺寸仅为 100mm×50mm×55mm ,在 5V 条件下工作电流为 600~900mA 。该系统具有检测灵敏、体积小巧、扩展性强等特点,既可固定安装也可搭载移动平台使用,为特殊环境气体检测提供了有效的解决方案。
摘要:作为高危工业设施的尾矿库存在溃坝风险,传统的监测方式自动化程度低、数据时效性差,难以适应现代化矿山安全监测需求。本研究以河南省智能化尾矿库建设政策为导向,针对中州铝业新庄沟与台马沟深峡谷尾矿库的特殊地质构造与堆存工艺风险特征,通过部署矿山无人自动巡检系统和地基雷达监测系统,构建“空-地”协同的智能化监测体系,全面增强了深峡谷尾矿库的复杂风险管控能力。
摘要:电气自动化设备运行状态多变,其产生的信号及特征复杂难以准确提取,导致设备运行状态监控结果不够精准。为此,文章提出了一种基于物联网的电气自动化设备运行状态远程监控方法。该方法以高性能物联网嵌入式单片机作为核心采集部件,依托其内置芯片全方位采集电气自动化设备信号,确保数据完整。通过设计预处理、存储及清理队列,有效管理信号数据。采用傅里叶变换揭示信号频域特性。根据特征数据监控设备状态,设定三类状态与三级报警。不断优化监控算法与阈值,实现远程实时监控。实验结果显示,应用所提方法后,电气自动化设备运行参数偏差较小,拟合度高达 98% 以上,能够精准地捕捉到设备运行状态的变化,漏报次数均为0,表现出极高的监控稳定性和准确性。
摘要:文章设计了一套基于LoRa中继组网的深基坑环境监测系统。该系统通过创新的多级网络架构、超低功耗硬件设计和定制化通信协议,在深基坑环境中实现了振动、温度等关键参数的实时稳定采集与传输。该监测系统显著降低了部署成本并提升了管理效率,为复杂地下工程的安全施工提供了实用的技术解决方案。未来工作可聚焦于多参数传感集成和中继调度算法的进一步优化。
摘要:在无线传感器网络中,节点的合理部署对于提高网络覆盖质量和延长网络寿命至关重要。传统优化方法在解决此类问题时,普遍存在易陷入局部最优解、计算复杂度较高的缺陷。河马优化算法作为一种新兴的元启发式算法,具有出色的全局搜索能力和较快的收敛速度。文章将河马优化算法应用于WSN节点部署优化,通过模拟河马的领地行为和群体协作机制,动态调整节点位置,以实现网络覆盖范围最大化的目的。
摘要:文章旨在研究基于电磁超表面的多波束透镜天线的设计方法,且对其在通信及雷达系统内的应用潜力加以探讨,以克服传统天线在多波束、高增益及宽带宽性能方面的瓶颈。通过对电磁超表面基础理论进行深度分析,提出了一种整合单元结构设计、透镜结构优化与多波束形成及控制策略的综合设计方式。凭借数值仿真与实验验证相组合的策略,对设计方案开展性能评估。研究结果表明,借助电磁超表面,多波束透镜天线可实现对电磁波的灵活调控;在通信系统中,可大幅提升信号覆盖范围及传输效率;在雷达系统达中,可实现高分辨率成像与快速目标跟踪。文中提出的设计方法为多波束透镜天线的开发提供了新的技术路径,充分展现了电磁超表面在通信以及雷达系统中的广阔应用前景,随着材料科学与加工技术的逐步进步,该技术有望在更多领域实现突破性应用。
摘要:5G网络切片技术能在共享的物理基础设施上构建出多个相互隔离的逻辑网络,从而达成对异构业务的资源定制与服务保障,特别适用于物联网等多业务融合的异构场景。文章首先介绍了5G网络切片的关键技术基础,结合5G的三大应用场景分析网络切片的实际应用模式,最后从智能化、跨域化、产业化三个维度,探讨网络切片技术的未来发展趋势。研究显示,网络切片在满足差异化服务需求、提升资源利用效率等方面已展现出显著优势,未来将在更多垂直行业中发挥核心支撑作用,具备广阔的发展前景。
摘要:针对钢管混凝土柱滞回性能实验数据稀缺、样本分布不均的问题,文中融合101条实测滞回实验与WGAN-GP增强数据,构建601条高质量数据库。将空心率、内/外钢管尺寸、钢管壁厚、长细比、屈服强度、混凝土强度、轴压比等11项参数作为输入,数据增强前后特征分布高度一致,参数相关性差距控制在0.15以内。经WGAN-GP扩充后,极限梯度提升(XGBoost)算法的决定系数 R2 由0.95提升至0.97,RMSE下降 37.7% ,MAE降至13.64。研究结果证明了WGAN-GP数据增强技术能够有效提升小样本条件下机器学习模型的泛化性能,可为钢管混凝土滞回性能快速评估提供一种新的数据扩充方法,具有艮好的工程实际应用价值。
摘要:为解决移动机器人在复杂环境中采用传统 A* 算法进行路径规划时扩展节点数多,从而使得运行效率降低和转折点增多,导致路径不平滑的问题,文中提出一种自适应方向 A* 算法。首先,在 A* 算法的启发函数中引入自适应函数,减少算法的搜索时间和扩展节点数;然后,针对搜索方向,提出一种自适应方向的搜索策略,以减少扩展节点数;最后,对生成的路径进行转折优化,并使用三次B样条曲线进行路径的平滑处理。通过 30×30 、50×50 的栅格地图仿真实验结果表明,自适应方向 A* 算法较传统 A* 算法运行时间分别缩短了 58.62% 1 84.33% ,扩展节点分别减少了 50.48% 、 69.59% ,路径总转折角度分别降低了 76.29% 、 80.79% ,说明该算法适用于复杂环境。
摘要:利用微多普勒雷达采集的人体运动微多普勒图像在智慧养老和智慧安防等领域具有重要意义。然而,对人体运动微多普勒图像数据增强技术的研究仍相对匮乏。基于此问题,文章针对现有自建的人体运动微多普勒图像质量评价数据集HMMDIQA + ,开展了数据增强相关研究。同时,针对噪声含量较高的微多普勒图像,设计了逐点空间注意力模块(PSA),该模块可更高效地提取人体运动特征。实现表明,文中提出的方法在人体运动微多普勒图像的数据增强任务中的性能优于对比方法,能显著提升微多普勒图像生成效果。
摘要:随着自动驾驶技术的快速发展,高精度的仿真平台已成为研究自动驾驶系统的关键工具。基于此,文中提出一种基于MATLAB、CarSim和PreScan的联合仿真框架,用于自动驾驶车辆的开发与测试。通过MATLAB的算法开发能力、CarSim的车辆动力学模型以及PreScan的交通场景仿真,实现了从车辆底层动力学到复杂交通环境的全方位仿真。此外,还详细介绍了联合仿真的架构设计、接口通信、仿真流程,验证结果说明了所提出的框架在自动驾驶系统开发中具有可行性和有效性。
摘要:针对物联网环境下短期交通流量预测的需求,提出一种计算高效、预测精准的混合储备池计算模型,以提升智能交通系统的实时决策能力。首先,设计一种相邻反馈交叉跳跃储备池(ACRCJ)模型,优化经典模型计算复杂的问题;其次,结合受限玻尔兹曼机(RBM)的特征提取能力,构建RBM-ACRCJ混合模型,增强时序数据的非线性建模能力。选取美国明尼苏达州交通流量数据进行预测,实验结果表明,RBM-ACRCJ混合模型的预测精度优于经典模型,归一化均方根误差降低 35.4% ,且具有良好的短期记忆能力和数据重构能力,可为物联网智慧交通提供一种高效的预测方法。
摘要:针对残障儿童康复机构管理系统存在数据孤岛、因缺乏智能决策导致儿童康复服务发展受限,以及部分患儿无法获得科学规范的康复治疗等问题,设计了以微服务和大模型智能体为核心技术的残障儿童康复管理系统。在系统开发过程中,根据业务独立、分布式设计等原则划分微服务,同时利用大模型挂载康复医疗知识库,开发残障儿童康复评估、治疗智能体,最终构建了一种浏览器/服务器(B/S)结构的管理系统。该系统实现了残障儿童康复业务的全流程管理与智能决策,有效提升了康复管理系统的智能化水平和康复业务的工作效率。
摘要:针对水泥立磨系统耦合性强、工艺复杂及水泥熟料细度小样本的问题,提出一种基于改进条件表格生成对抗网络(ICTGAN)和河马算法(HO)优化双向长短期记忆(BiLSTM)网络的水泥熟料细度预测模型。首先,对水泥立磨研磨工艺进行分析,确定水泥熟料细度相关特征变量;其次,提出了改进条件表格生成对抗网络来实现数据增强,通过在生成器中融入时空注意力机制(STAM)提升特征提取能力,解决生成数据细节增强不明显的问题和小样本数据的局限性;然后,通过双向长短期记忆网络提取数据时序特征,并利用河马算法优化BiLSTM网络参数,提升模型在多种工况下的普适性;最后,利用水泥熟料立磨系统的运行数据进行验证。结果表明,所提方法预测精度较高,对于实际水泥熟料生产具有指导意义。
摘要:为提升3D打印混凝土结构抗压性能的预测精度,构建一个融合实验与有限元模拟的混合数据库。该数据库共包含597组数据,其中实验数据为50组,有限元仿真数据为547组。以纤维含量、抗拉强度、水泥基强度和加载方向为输入变量,分别采用K近邻回归(KNN)、决策树(DT)、随机森林(RF)与极限梯度提升算法(XGBoost)四种回归模型进行强度预测。采用基于各向异性的三维有限元建模方法进行仿真分析,验证结果用于训练集扩展。模型评估结果表明:XGBoost拟合精度最优,测试集 R2 为0.990,RMSE、MAE和MSE分别为2.34、1.74和5.49,预测误差均值低于 15% ;相比于其他模型,XGBoost在精度与稳定性方面的提升幅度达到 3% 以上。研究结果表明,所提出的模型适用于3D打印混凝土结构现场强度快速评估与质量控制,具有良好的工程推广价值。
摘要:目前市面上智能加热水杯很多,但是存在功能简单或者不能与手机APP联网的问题,而且部分水杯还没有可分饮品加热的功能。为此,文中设计了一种智能加热水杯,系统包括单片机、压力传感器、温度传感器、加热继电器、水质传感器、LED显示模块、时钟提醒模块等部分。单片机将水温、水质和水量等信息通过OLED显示屏呈现。所设计的智能加热水杯功能相对齐全,加热方便,可以按时提醒用户喝水;且可针对不同的饮品选择不同的加热温度,极大地保留了饮品口感。
摘要:智能化家居领域的快速发展,使得智能扫地机器人逐渐进入千家万户。针对当前家用扫地机器人存在的路径规划效率低、避障精度不足等问题,文章设计一款基于STC89C52单片机的简易智能扫地机器人。该系统选用HC-SR04超声波模块进行避障,采用LCD1602显示器动态显示超声波与障碍物之间的距离,并利用L298N芯片驱动两个直流减速电机以控制小车的运动。最后通过模拟实物验证了该设计的有效性。该研究为智能家居设备的小型化与低成本化提供了可行的硬件架构和算法优化方案。
摘要:物联网技术凭借其全面感知、可靠传输和智能处理的特性,为垃圾发电厂石灰石浆液制备系统的优化升级提供了新路径。文章基于物联网技术、石灰石供浆泵工作原理,在分析传统垃圾发电厂石灰石浆液制备系统的相关工艺不足、参数匹配不合理等问题的基础上,提出了基于物联网的石灰石浆液制备系统改进技术,并从技术性能、经济效益、环境效益等角度对改进技术进行了评价。结果表明,该系统显著提升了垃圾发电厂石灰石浆液制备的自动化水平,运行效能与环保效益。
摘要:为了提高舰艇战术模拟训练的效果,设计了简约便捷式舰艇作战行动演练平台,实现了想定加载、兵力部署、信息获取和武器装备使用等集成度高的作战指挥训练模式;同时根据舰艇战术模拟训练考核评定需求,构建了基于OODA循环的作战训练成绩评估体系,规范了战术指挥训练成绩评估内容。该平台采用脚本方法,按照武器装备使用和训练条令规则进行灵活便捷的评估参数设置,形成了以舰艇武器装备运用为基础的战术指挥训练成绩评估方法。该方法通过与舰艇作战行动演练平台集成,可自动采集受训人员指挥和操作舰艇武器装备等的评定信息,通过量化评估计算模型和评分标准,自动给出客观公正的训练成绩,从而指导受训人员改进训练方法和提高训练水平,提升实践教学的效果。
摘要:随着现代农业对智能化需求的提升,传统温室大棚依赖人工控制的方式存在监测精度低、响应滞后等问题。故设计一种基于PLC(可编程逻辑控制器)的温室大棚测控系统,通过集成温度、湿度和光照强度传感器实时采集环境数据,结合西门子S7-200PLC进行逻辑控制,实现了温室环境的自动化调控。系统采用组态王软件构建人机交互界面,支持手动与自动双模式操作,并通过梯形图编程实现阈值报警与执行设备的联动控制。实验结果表明,系统能够将温度、湿度和光照强度分别稳定在 20-30°C 、 50%RH~70%RH 和 10000~30000lx 范围内,有效降低了人工干预需求,提升了作物生长环境的控制精度。
中图分类号:TP311.5;TP39 文献标识码:A 文章编号:2095-1302(2025)20-0117-04 摘,要:文章设计并开发了一款基于物联网的智能香薰机,结合图像识别与语音交互技术,实现气味管理与情绪调节的闭环控制。系统通过树莓派4B主控平台集成摄像头、麦克风及扬声器,利用DepFace模型实时分析用户面部表情,并通过语音交互技术提供个性化的情感陪伴服务;再利用情绪识别结果动态联动
摘要:高等教育自学考试的关键环节在于命题工作,其质量直接影响整体考试水平。基于大语言模型(LLM)构建的命题智能辅助系统,显著改善了命题文件标准化程度不足及编制效率低下的现状。文中详细阐述了该系统在管理层面与应用层面的功能组成,构建了由基础设施层、数据存储层、算法模型层、技术支撑层和业务服务层组成的体系框架。在管理模块方面,重点探讨了试题数据处理、大规模模型训练及模型应用调度等核心组件的架构设计、性能参数与实现方案;在应用模块方面,系统阐述了从试题创建、质量校验、组卷设计、试卷评审到最终文档生成及考试发布的完整业务流程。实践表明,该系统在提升命题效率与标准化水平方面成效显著,为保障考试的科学性与公平性提供了可行路径,对推动教育考试现代化具有积极意义。
摘要:针对固定式光伏系统动态环境适应性差、发电能效低的问题,文中提出一种融合智能追光、自动除尘与动态降温功能的自适应太阳能光伏系统。将STM32单片机作为控制系统核心,设计光-尘-温多维参数协同自适应的控制模型,并结合物联网技术实现太阳能光伏系统的远程监控;然后,通过实验分析系统的有效性。结果表明:所设计的系统发电能力优于固定式光伏系统,可为野外生存、沙漠、近海等极端环境的光伏应用提供可靠的参考方案。
摘要:针对内燃机发电机组人工加注防冻液过程中存在的高空坠落、高温烫伤和易燃气体暴露等安全隐患,设计了一套基于PLC远程控制的防冻液自动加注系统。系统充分利用现有瓦斯发电厂设备,通过智能化改造构建了完整的自动化加注架构,包含储存模块、输送模块及控制模块。系统通过安装于防冻液密封罐和发电机组防冻液箱中的高精度液位计实时监测液位,结合PLC实现加注过程的精准控制。当防冻液箱液位低于设定阈值时,PLC自动启动防爆电控阀与加注泵进行补液;当液位达到上限后,立即停泵关阀。应用结果表明,该系统显著提升了防冻液加注的精度、效率与安全性,规避了人工操作的高风险,降低了防冻液损耗与运维成本,单台设备加注效率得到提升,且支持16条管线并行管理。该系统为发电机组运维提供了可靠的自动化解决方案,推动设备向数字化、无人化转型。
摘要:为解决传统粮仓因信息孤島和经验依赖导致的库存效率低、粮食损耗高等问题,构建了一种数据驱动的智能化管理体系,提出基于物联网的“感知层-网络层-平台层-应用层”四层架构:感知层部署多源传感器,实现粮堆深层数据采集;网络层采用LoRaWAN与NB-IoT融合组网,确保高粉尘环境通信稳定;平台层集成时序数据库与AI模型,构建数字孪生体;应用层通过规则引擎驱动智能决策。通过实际调研与观察,明确智慧粮仓系统四层架构关键技术与实现细节,为保障智慧粮仓的安全性,从数据覆盖、通信、设备、访问四个维度构建“纵深防御”安全体系。对比传统粮仓系统,智慧粮仓在效率提升、损耗控制、可靠性、经济效益方面具有明显优势,实现了粮仓管理从经验驱动到数据驱动的转型,在农业农村现代化建设中具有大规模推广的应用价值。
摘要:针对当前传统鱼缸管理方式难以满足现代用户需求,以及普遍存在功能较少、入门难度较大等问题,成功开发了一款新型智能鱼缸控制系统。系统以STM32为核心控制芯片,通过云服务器中转数据,结合微信小程序完成用户交互,搭配各类模块实现自动控制。该系统能够实时感知鱼缸内的温度、浊度等关键参数,自动调节加热棒、气泵等设备的运行状态,使用AI进行数据处理与分析,确保鱼缸环境始终适宜鱼类生存,满足市场需求。此系统适用于家庭、办公室等各类养鱼场景,为用户打造省心省力的养鱼新体验。
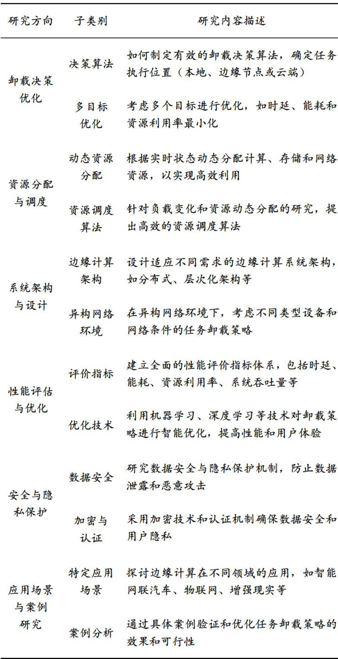
摘要:随着工业4.0的深入推进,边缘计算任务卸载技术已成为实现工业物联网(IIoT)低延迟、高可靠与智能化决策的关键支撑。文章系统梳理了资源协同优化、智能决策算法、安全可信机制及数字孪生融合等核心方向的研究进展,并指出动态异构环境管理、轻量化实时优化算法以及隐私保护架构是当前面临的核心挑战。未来,基于深度强化学习的自适应决策、区块链赋能的分布式信任模型以及数字孪生驱动的闭环优化将是重要的发展趋势。
摘要:文章研究了一种基于物联网技术的应急管理系统,以提升应急响应的效率和准确性。通过对当前应急管理方面存在的问题进行分析,在此基础上引入物联网技术,通过传感器网络和数据收集与分析方法,有效实现了对紧急事件的实时监测与迅速响应能力。所设计的智能紧急事件管理系统,它能够自动检测事件的发生,并即时收集相关数据。同时通过云平台对数据进行整合、分析和共享,为应急事件的快速决策和资源调度提供有力支撑,有助于降低应急事件造成的损失和风险,与传统的应急管理方法相比,智能应急管理系统能够显著提高应急响应的时效性和准确性。本研究为基于物联网技术的应急管理系统的建设和应用提供了可行的方案,具有一定的创新性和实际应用价值。
摘,要:针对传统教学中存在的知识体系碎片化、教学理念陈旧化以及考核方式单一化等问题,以电子信息科学与技术专业“嵌入式系统原理”课程为实践对象,依托“数字孪生”与“硬件在环”相结合的实验平台,创新性地将BOPPS教学模型引入课程建设。通过构建“OBE-BOPPS双循环协同”教学模式,对课程的教学目标设定、内容组织及实施过程进行了系统性改革与实践探索。研究结果表明,将OBE理念与BOPPPS教学模型有机融合,能够显著激发学生的学习动机,增强其自主学习能力,有效提升教学成效;促进课程的持续优化与健康发展,增强教学质量与效果;全面革新教学过程以及多元化的考核评价机制,对于学生的创新能力、素质能力与工程实践能力具有较高的提升价值。
摘要:随着移动互联网技术的快速发展,现代化教学模式改革逐步向网络化、信息化方向推进。“物联网技术及应用”课程积极融合AI技术,通过构建知识图谱、问题图谱开展智慧课程建设应用研究,并依托自主研发的线上课程资源教学平台,打破传统教学模式的局限。课程教学结合物联网工程专业学生的特点与能力,坚持“以学生为本”的教学理念,深度挖掘课程思政元素,并将现代化信息技术融入课程教学实践,通过统计与分析学生线上学情数据,优化线下教学内容、进度及知识图谱的学习深度与路径,并积极采用“启发式”“循序式”等教学策略,强化督学、促学、助学引导,不断提升课程教学效果与质量,提高学生专业综合素养。
摘要:在高等教育持续发展的背景下,教学空间的精细化管理与高效利用成为影响教学质量的关键要素。本研究聚焦于高校教学空间的管理现状,深入剖析现存问题,并结合物联网、大数据及人工智能等前沿技术,系统阐述教学空间交互与管理系统的构建原则和功能分析。通过精准的需求分析与性能优化,该系统实现了高校教学空间资源的智能化调配与互动管理,有效提升了资源利用率与管理效能,为高校教学空间的信息化管理提供了实践指导,同时为智慧校园建设提供了创新性的理论框架与应用案例,推动了教育信息化的深度发展。