在人工智能技术呈指数级发展的当下,世界各国正全力角逐这一战略高地。在此形势下,我国还面临着打破诸如芯片、算法框架等“卡脖子”技术瓶颈的挑战。要实现技术自主,就需要通过政策制定与执行来实现对资源的精准调配与高效利用,打通从技术研发到产业化应用的通道。同时,“人工智能+”赋能各行各业是实现产业升级的重要路径,催生了各种新模式新业态,并正在重构经济管理人才的能力图谱。因此,在技术自主与产业升级的双重驱动
高等教育教学质量文化是高校在长期办学过程中形成的以质量为核心的价值观念和行为规范。近年来,随着高等教育内涵式发展的推进,质量文化逐渐成为高校提升办学质量的内在动力。陕西科技大学以“至诚至博”校训为引领,将中华优秀传统文化与现代教育教学理念相结合,构建了独具特色的质量文化体系。 “至诚至博”校训的内涵 陕西科技大学“至诚至博”校训源于中华优秀传统文化丰富的精神内涵,既充分彰显了学校全面贯彻党的教
山谷吹来的风穿过外语楼的外廊时,总是带着高原的力度和黄土的气息。秋日的一天,站在大楼门口,我们忽然想起一枚铜质校徽,边缘磨损处露出灰白的底色,却依然能看清“延安大学”四个字的刻痕。1992年9月12日,当刘意青第一次将这枚校徽别在胸前时,她说:“从此,我就是延大的一员了。”如今,当年意气风发的北大教授刘意青,已经被延大师生亲切地唤作“老太太”,而这枚被她视为珍宝的校徽,却像一颗掩藏于时光深处的种子
西安交大科研团队在肿瘤靶向药物耐药领域取得重要进展 据西安交通大学网站消息,瑞戈非尼是晚期肝癌患者索拉非尼治疗无效后的关键二线治疗药物,为全球每年约30万患者的生存带来了新希望。然而,目前中晚期肝癌患者在瑞戈非尼二线治疗失败后尚无其他可选的靶向药物。因此,迫切需要明确介导瑞戈非尼耐药的潜在因素和靶点。 针对以上问题,西安交通大学药学院张彦民教授团队通过CRISPR/Cas9全基因组敲除文库筛选
[摘要]教育家精神是为思政课教师队伍建设指明方向,推动高校思想政治理论课改革深化的重要精神指引。为进一步强化教育家精神在思政课教师队伍建设过程中的引领作用,本文从意义、遵循以及着力方向等维度进行探讨,具体指出教育家精神在加快教育现代化、落实立德树人根本任务、推动教师队伍高质量发展等方面的作用。从增强政治性、道德性、继承性、创新性、仁爱性、格局性等方面入手,全面提升思政课教师队伍的素质和能力,为强国建设、民族复兴培养更多优秀人才。
[摘要]行业特色型高校作为我国高等教育体系的重要组成部分,具有鲜明的立校宗旨和育人特色。本文在阐释行业特色型高校思政课教学创新的价值意蕴的基础上,以具有兵工特色的西安工业大学思政课教学创新研究为例,介绍了行业特色型高校思政课教学创新的实践经验,分析了目前行业特色型高校思政课教学创新面临的实践困境,提出了行业特色型高校思政课教学创新的优化路径。
[摘要]"思想道德与法治”课程是培养大学生思想道德素质与法治思维的重要途径,也是其接触的第一门系统性思想政治理论课。本文围绕问题链教学法在“思想道德与法治”课程中的应用展开研究,首先界定了问题链教学法的概念,强调问题设计、逻辑关系和学生参与其中的核心作用;进而分析该教学法应用中存在的问题,并提出了相应的优化策略;最后通过教学案例验证教学法的实践成效,以期为课程教学改革提供新思路。
[摘要]大思政视域下,高校学生思政教育与学生管理工作协同开展已成为构建全员、全过程、全方位育人体系的关键。思政教育侧重于引导学生形成正确的政治认知与价值观,而学生管理通过规范行为和日常监督推动思想转化,二者在育人目标和功能上具有内在协同性。本文基于高校育人体系优化,分析了思政教育与学生管理在目标、内容和模式上的协调基础,探讨其协同开展的可行性,并提出了思政教育与生活管理融合、校内外实践基地拓展及辅导员与教师协同育人机制的具体路径,为提升高校思政教育与学生管理效能提供了实践参考。
[摘要]本文从核心素养的视角出发,探讨了课程思政与开放教育课程的融合策略,包括教学内容的整合与优化、教学方法与手段的创新、跨学科课程设计与跨领域合作以及个性化学习路径构建等方面。通过有效的策略实施,教育工作者能够实现思想政治教育与学科知识的有机结合,提升学生的社会责任感与人文素养,为社会发展培养更多创新型、复合型人才。
[摘要]近年来,大语言模型在翻译教育领域得到广泛应用,为翻译教育的创新发展带来了前所未有的机遇。本文基于大语言模型驱动下的翻译教育发展趋势,以翻译硕士课程“科技翻译”为例,深入分析该课程教学改革面临的困境,提出将大语言模型融入课程教学评价体系的方案,并从教学模式变革、教学主体关系重构、教学过程创新、人机优势互补四个层面,详细阐述了改革策略,以推动我国翻译教育事业的协同发展。
[摘要]人工智能的发展为本科课堂教学变革带来崭新机遇,能够深刻改变教育的发展形态,为解决我国本科教学发展中遇到的系列难题提供新的思路和方法。本文探讨了人工智能赋能本科课堂教学的积极作用和实践困境,提出必须坚持以学生为中心的个性化学习、创新课堂教学方法应用、优化课程设计的改革思路,并从加强教师技术培训、深化技术与教学内容融合、构建有效的评价体系等方面入手,旨在实现人工智能技术与教育教学的有效结合,以推动本科课堂教学的高质量发展。
[摘要]本文聚焦于知识共生视角下美术课程教学模式构建。根据当前教学中存在的不足,遵循知识共生所强调的交互性、协同性、创新性原则,构建包含共生主体、共生环境、知识交互活动等核心要素在内的教学实践体系,建立知识获取与共享、协同创造、评价与反馈的运行机制。材料语言与图像转化训练”等教学实践表明,该模式能够显著提升学生艺术表现力与跨媒介创作能力,促进师生、人机深度知识交互与协同创新,为新时代美术教学改革与创新提供理论参考与实践范例。
[摘要]元宇宙作为一个新兴的数字化概念,正在深刻影响各个领域的发展。本文旨在探讨元宇宙嵌入高职院校网络思政教学方法的改革路径。通过分析元宇宙的技术特征及其在教育领域的应用潜力,结合当前网络思政教学存在的问题,提出了一系列改革建议。研究发现,元宇宙技术可以通过增强现实、虚拟现实和区块链等技术手段,提升思政教学的互动性和沉浸感,有助于培养学生的自主学习能力和思辨能力。
[摘要]本文以陕西职业技术学院教学治理数字化转型为研究对象,通过分析其智慧教学管理系统建设、教学数据治理模式创新、数字化质量监控体系构建三个典型案例,揭示数字化技术重构教学管理流程、促进治理主体协同、提升决策科学性的作用机制。研究发现,基于业务场景的数字化改造、数据驱动的治理文化培育、技术与制度的协同创新,是推进治理现代化的有效路径。
[摘要]在数智化背景下,高职教育的数字化改革势在必行。紧跟行业发展趋势,以培养高素质汽车保险技术技能人才为目标的“汽车保险与理赔"课程也面临着课程的数字化改革升级。本文以陕西省精品在线课程“汽车保险与理赔”为例,介绍了该课程在数智化背景下的人才培养现状和课程“岗课赛证”内容重构,研究并提出了基于知识图谱和AI智能体的课程数字化改革升级策略,以期对高职汽车专业人才培养和专业课程数字化改革提供参考借鉴。
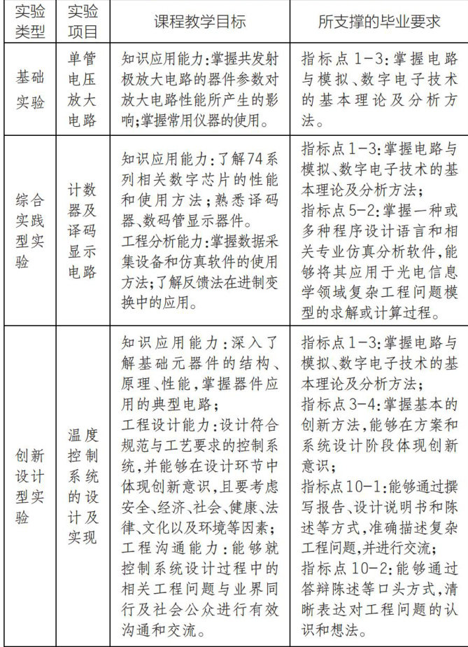
[摘要]工程教育专业认证是国际通行的工程教育质量保障制度。作为非电类专业工程教育专业认证的支撑课程,传统电子技术实验的课程教学目标及实施过程与认证标准不匹配。针对现行教学中存在的问题,文章以成果导向教育(OBE)理念重构实验教学内容,分层设计教学内容、以学生为中心设计教学方式并不断优化教学流程、面向产出设计课程教学评价体系,形成了教与学的持续改进机制,最终构建起保障教学质量的闭环模型。实践表明,这些改革措施有效提升了学生的工程创新实践能力,培养了其科学研究素养,实现了实验课程教学的预期目标,为各专业通过认证提供了良好支撑。
[摘要]文章阐述了“健康中国”的内涵和要求,详细介绍了健康校园的模型;在此基础上深入分析艺术类高校体育教学的现状,指出其存在体育健康课程标准贯彻不足、体育教学目标局限、教师队伍结构不合理、学生主动性欠缺及体育教学内容创新性不足等问题;进而提出整合健康课程、充实教材内容、建立健康服务平台、加强课外体育管理、推广受欢迎运动项目及遵循“改革创新”原则等一系列有效改革措施,以期全面提升学生的健康素养与体育教学质量。
[摘要]新能源汽车产业的高速发展与职业本科的建设,对新能源汽车专业人才培养质量提出了更高的要求。文章基于职业本科建设背景,就新能源汽车专业社会认同度不高、教学标准与职业标准融合度不够、学术性与职业性要求不统一、理论教学与实践教学结合度不深等问题,分析新能源汽车教学改革的需求、方向和挑战,从改善课程体系、搭建双元教学平台、开发新形态教材、优化教学方式、改进教学体系等方面探索新能源汽车专业教学改革路径,以期为培养更多适应产业行业的高层次技术技能型人才提供参考。
[摘要]历史上每个时期所使用的材料都蕴含着特定的文化与社会意义。在当代艺术背景下,新材料的融合与实践是多维度的,它们与社会发展紧密相连,且具有鲜明的时代特征。新材料作为艺术创作中的元素,不仅能激发公众的精神共鸣,而且与艺术教育的目标相吻合。在艺术教育中运用新材料,既能帮助学生深化作品主题、提升综合能力与创造力,又能激发他们的主动性和积极性。基于这些认识,本文探讨新材料在当代艺术教育中的机遇、挑战及其教学影响,帮助学生理解新材料对当代艺术发展的推动,从而提升艺术院校对新材料应用的整体认知,为推动我国当代艺术发展贡献力量。
[摘要]本文旨在探讨CLIL(Content and Language Integrated Learning,即内容与语言融合式教学)在高校英语课程中的思政教学策略。CLIL教学将学科知识与语言学习相结合,以提升学生的认知能力和语言技能为目标。本文首先介绍了CLIL教学模式的核心理念,强调了以学生为中心、以学科知识为背景的教学设计原则。随后,探讨了CLIL教学对学生语言和认知能力的协同发展作用,提出通过提供真实、有意义的语言输入,可促进学生语言运用能力提升。最后,总结了CLIL理念下的高校英语课程思政教学策略,强调教师在设计课程时应注重语言与内容的融合,以激发学生学习的兴趣和积极性。
[摘要]本研究立足教育数字化转型趋势,聚焦中国近代史课程混合式教学模式的创新构建。通过剖析当前教学痛点与数字技术特性,提出“资源整合—场景重构—过程交互—效果追踪"四位一体的OM0教学架构;依托虚拟仿真实验室与智能教学系统,形成“智能资源库—OM0课堂—仿真体验—动态评估"的教学闭环。实践表明,该模式通过数字孪生技术重现历史现场、智能匹配系统实施分层教学、多模态交互设计深化认知体验,能有效激活学生历史探究动力,培育学生史料实证素养,同时增强家国情怀的价值内化,为高校历史课程数字化改造提供可迁移的实施框架。
[摘要]"新媒体运营"课程不仅承载着传授专业技能的使命,更肩负着培育具有正确世界观、人生观、价值观的新时代青年之育人重任。守正、创新、破圈是“新媒体运营"课程思政建设的重要方向。创新教学内容、打通学科融合、强化案例分析、提升教学方法是建设课程思政的重要环节,拓展校企合作和社会实践是提升课程思政实效的创新路径。
[摘要]本文立足“大思政课"建设背景下经济应用数学课程学科特性,构建“知识—能力—价值”三维协同的教学设计模型,其中,知识维度建立数学模型与国家战略的映射关系,揭示边际分析、弹性理论等工具的政策阐释功能;能力维度形成“经济现象数学化—模型求解科学化一方案设计价值化”的进阶路径;价值维度则通过工具理性与价值理性的辩证统一,解构数学模型的社会伦理意蕴。同时,还基于“目标—内容—方法”三位一体设计原则,开发融合新发展理念的梯度化教学模块,实施“基础工具应用一综合案例分析一社会价值反思"的教学实践。实践证明,该框架通过显性知识传授与隐性价值引导的有机融合,可有效促进数学建模能力与思政素养的协同发展,为应用型数学课程思政建设提供可操作的实践参考。
[摘要]研究生科研创新能力在一定程度上体现了研究生教育的质量,也与国家的科技创新水平息息相关。本文通过问卷对经管类学术型硕士研究生的科研创新能力进行调研。结果显示:研究生科研创新能力整体水平较高,个人因素是影响科研创新能力的最直接因素,同时,课程与教学环境因素、学校因素和导师因素也会在一定程度上对科研创新能力造成影响。因此,要强化学生参与科研活动的主动性,给予学生科研引导与激励,优化课程体系,为学生营造良好的科研创新氛围。
[摘要]本文基于“立德树人”视角,从培养高层次人才、加强思想政治工作、提高党建工作质量三方面对研究生党建育人工作重要性进行分析,从加强党建“双创”、发挥红色资源、运用信息化手段、构建“党建 + ”体系四个方面对高校研究生党建育人模式进行实践和创新。
[摘要]本文基于系统论视角,深入探讨中高职贯通一体化人才培养模式的构建与实践。针对当前中高职教育衔接不畅的问题,研究从培养目标、课程体系、教学组织、资源保障、质量评价等维度,提出优化资源配置、提升人才培养质量的策略。通过引入系统论并融合跨学科理论,为中高职教育改革提供了新视角和实践路径。研究表明,构建一体化人才培养模式需明确培养目标、强化课程体系连贯性、促进资源共享、完善评价体系。实践案例证明,该模式可有效提升学生的实践能力和职业素养,满足社会对高素质技能型人才的需求。
[摘要]自2019年推行“1+X证书制度"试点工作以来,高等职业教育通过与1+X证书结合,为各个行业培养实用型、技能型、复合型的人才。作者所在学校于2022年成为第四批全国“产后恢复”等级证书试点院校和证书考核单位,亲历了该项证书的相关培训以及考核工作。本文从“1+X证书制度”推行的可行性到如何落实“产后恢复”中级证书工作,对证书考核的工作进行分析,思考在全国气候康养之都应如何进一步开展“产后恢复"等级证书试点的工作。
[摘要]实训教学是产教融合职业教育改革背景下培养高素质技术技能人才的重要手段。针对当前陕西高职院校普遍面临的实训教学重视不足、教学条件更新不及时、校企合作不深入、师资队伍不完善、评价体系不健全等困境,本文系统深入剖析了困境的成因,并在此基础上针对性地开展实训教学路径优化研究,提出实训教学改进策略,提升陕西高职院校实训教学质量与人才培养水平,以期为产教融合视域下新时代职业教育的改革提供理论支撑。
[摘要]随着乡村振兴战略的实施,食用菌产业因其经济效益和环保特点,逐渐成为农村产业发展的重要方向。职业教育在推动该产业发展中扮演着关键角色,能够为其提供技术人才、推广现代农业技术,并通过产教融合实现产业创新。陕西农林职业技术大学(原杨凌职业技术学院)作为农业职业教育的先行者,通过校企合作和创新教学模式,在服务食用菌产业方面取得了显著成果。本研究以陕西农林职业技术大学为例,探讨职业教育服务食用菌产业的路径,分析其在人才培养、技术培训、课程优化及产教融合中的优势与挑战,并提出进一步提升职业教育服务产业的策略。
[摘要]目前在高职院校课程教学过程中,存在与企业生产实际联系不紧密、缺乏对学生职业综合素质和创新思维培养等问题。为落实国家职业教育改革实施方案,保持课程较高的“技术跟随度”,强化对学生创新精神和自主学习能力的培养,本研究以土木工程试验检测员的实际工作过程和岗位职责为依据,结合陕西职业技术学院建筑工程学院“土木工程材料与检测"课程教学现状,构建模块化课程教学模式,以期为高职院校课程教学提供参考。
[摘要]在信息技术迅猛发展的当下,计算机教育在高职教育中的地位愈发凸显。产教融合这一新型教育模式,为高职计算机教学开辟了全新的思路与实践路径。本文以“Python数据分析"课程为案例,深入探究产教融合背景下项目化教学在高职计算机教学中的应用路径;通过对产教融合与项目化教学的理论内涵展开分析,并结合实际教学案例阐述了项目化教学在提升学生实践能力、培育创新精神及促进就业等方面的积极效用。同时,本文明确指出了实施项目化教学过程中需关注的问题,并提出了有针对性的解决策略,以期为高职计算机教学的高质量发展提供有价值的参考。
[摘要]本文研究基于国家对职业教育改革发展的要求以及“岗课赛证思”融通的大背景,以高职院校小学教育专业的儿童文学课程为研究对象,梳理了该课程教学中的痛点问题,从课程目标设置、课程体系重构、教学策略创新及教学评价完善等方面提出了问题解决思路,旨在全面提升儿童文学课程的教学质量,为职业院校的课程教学改革提供借鉴。
[摘要]近年来,我国康复医学快速发展,康复专业人才需求递增。但传统 2+1 ”教学模式存在人才培养与市场脱节、教学与岗位需求匹配度不足、理论与实践割裂等问题,导致学生实操及临床问题解决能力欠缺。为此,本文基于安康职业技术学院教学改革实践,创新性地提出“ 1+1(0.5+0.5)+1 ”分段教学模式。通过深入分析该模式实施的必要性与重要意义,详细阐述其培养内容、方法及具体要求,并对实际效果进行总结。研究表明,该模式能显著提升学生的实操能力和岗位适应性,对本校及其他院校康复治疗技术专业教学改革具有借鉴意义。