近日,国家数据局综合司印发了《数字中国建设2025年行动方案》(以下简称《行动方案》),要求各地区结合实际认真贯彻落实。 《行动方案》强调,要坚持以习近平新时代中国特色社会主义思想为指导,全面加强党对数字中国建设的领导,深入贯彻党的二十大和二十届二中、三中全会精神,深入实施《数字中国建设整体布局规划》,以数据要素市场化配置改革为主线,加快培育全国一体化数据市场,因地制宜发展以数据为关键要素的数字
近日,中共河南省委、河南省人民政府印发《关于进一步深化农村改革 扎实推进乡村全面振兴的实施意见》(以下简称《意见》),从7个方面部署33项具体举措,加快建设农业强省。 为确保粮食等重要农产品稳定供给,《意见》部署了稳定提升粮食产能、加快构建多元化食物供给体系、加强耕地保护和质量建设、扎实提高防灾减灾能力、落实粮食生产支持政策及全链条节约粮食和食物等任务。其中明确,全方位夯实粮食安全根基,坚决扛稳
近日,河南省人民政府印发《关于进一步深化供销合作社综合改革 推动农业强省建设的意见》(以下简称《意见》),以切实发挥供销合作社独特优势和重要作用。 《意见》提出,推动供销合作社充分发挥农资流通主渠道、农业社会化服务国家队、农产品销售大平台、再生资源回收利用生力军的重要作用,持续打造服务农民生产生活和促进现代农业发展的综合平台,当好党和政府密切联系农民群众的桥梁纽带,为推进乡村全面振兴、加快建设农
摘 要:农业农村现代化是实现中国式现代化的重要一环,而发展乡村旅居业则是实现农业农村现代化的重要抓手。探究乡村旅居生成机制及其对乡村的重构逻辑,有助于揭示乡村旅居从“流量热词”到“发展命题”的内在动因。其生成机制根植于生产力跃升驱动的多维变革,包含“情感共鸣—流量革命—差异化体验—政策加持”四重机制,并通过对乡村“生活—生产—文化—生态”四维空间的重构,实现乡村发展的全面革新。
摘 要:在全面建设社会主义现代化国家的新征程中,新质生产力成为推动乡村产业高质量发展的关键力量,其中数字技术的广泛应用加速了新质生产力的形成,使其成为驱动我国乡村产业发展的核心动力源。深入分析了我国在数字赋能乡村产业新质生产力形成过程中遇到的现实困境,阐述了数字赋能乡村产业新质生产力的迫切性和关键策略,并提出了数字赋能乡村产业新质生产力急需建立的保障机制,以期更好地发挥数字技术的优势,为乡村产业的可持续发展提供理论依据。
摘 要:新质生产力在本质上体现了马克思主义关于人与自然和谐共生的理念,其核心在于追求新技术、新能源、新业态的发展方式,以及高质量、高效能、绿色化的价值目标,这与乡村生态振兴的内在需求高度一致。但新质生产力在推动乡村生态振兴过程中仍面临诸多困境,如生态理念转变艰难、绿色技术推广遇阻、生态产品价值实现存在挑战及政策落实困难等。破解以上困难可从加强生态文化建设、推动绿色技术发展、促进产业融合及优化制度等层面推进,从而为新质生产力推动乡村生态振兴开辟高质量发展的通道。
摘 要:随着数字化技术的快速发展,乡村地区面临前所未有的转型机遇。在现有研究中,关于其实施效果的系统评价和优化路径的深入探讨较为匮乏。为此,该研究以重庆市的数字乡村试点为典型案例,采用深入剖析与实证研究相结合的方式,全面评估其建设成效。同时,利用熵权TOPSIS 方法构建科学的评价体系,进一步探索有效的优化路径。研究发现,改善数字基础设施并推进数字技能培训与教育深化工作,能够显著提升乡村地区的数字化水平,这不仅促进了农业和经济发展,也改善了居民的生活质量。研究成果对于指导未来政策制定和资源配置,以及优化乡村数字化战略具有重要的参考价值,能够为其他地区推进数字乡村建设提供可借鉴的经验与实践路径。
摘 要:以H 省高等教育自学考试为研究对象,分析了高等教育自学考试在乡村人力资本开发中的作用、挑战及发展路径。研究发现,高等教育自学考试对乡村教育、经济发展和社会进步具有积极影响,但也面临资源分配不均、认可度低、质量标准冲突和供需错位等挑战。针对这些问题,提出了高等教育自学考试城乡资源均衡化路径、高等教育自学考试价值认知客观化路径、高等教育自学考试质量城乡一致化路径、高等教育自学考试乡村供需协调化路径,以推进高等教育自学考试主动适应乡村人力资本开发的需求,助力乡村人才振兴。
摘 要:县级农科院作为农业科研体系的基层支柱,在促进农业科技成果转化、推动地方农业产业升级中肩负重任。河南省农业科学院长垣分院作为县级农科院的典型代表,其发展历程对探寻县级农科院可持续发展路径具有重要的示范意义。运用SWOT 分析法,全面剖析长垣分院的内部优势与劣势、外部机遇与威胁。研究结果显示,长垣分院在资源、政策、人才等方面存在优势,但也面临发展不均衡、管理不完善等问题;拥有国家和地方战略带来的机遇,也面临内部机制、外部合作方面的威胁。基于此,制定科学合理的发展规划,为长垣分院及其他县级农科院的发展提供可借鉴的策略,助力农业现代化建设。
摘 要:村庄规划是落实乡村振兴战略的重要政策工具,研究二者的适配性有助于提升国家战略实施的有效性和精准性。解构乡村振兴战略,剖析其与村庄规划联结的要素和内在机制,并构建适配性技术框架。以广西壮族自治区三江侗族自治县平岩村为例,系统梳理村庄规划的适配路径。研究发现:“问题—需求—战略—目标—任务—空间—要素—结构—功能—价值”的系统框架,揭示了乡村振兴战略的理论逻辑和推进路径;“状态—驱动—响应”关联模型,可系统化解析乡村振兴与村庄规划有机联动的内在机制;适配要素、村庄类型和创新机制,是确定乡村振兴战略下村庄规划适配路径的关键变量。
摘 要:数字赋能乡村文化振兴是陕西省南部地区高质量发展的重要内容和重要形式,是实现乡村建设现代化的重要环节,是建设社会主义现代化精神文明的内在要求。数字赋能陕西省南部地区乡村文化振兴有其内在的逻辑,是由目标逻辑、制度逻辑、行动逻辑聚合而成且紧密关联的有机整体。现阶段,陕西省南部地区基础设施建设滞后、数字乡村建设民众参与度低及政策供给与落地难题等因素制约了数字化对乡村文化振兴赋能作用的有效发挥。为此,需要通过统筹数字基础设施建设、增强民众数字素养与技能培训及构建多元共治的文化振兴格局等路径,找准数字化与乡村文化振兴的结合点,以推动乡村全面振兴、实现农业农村现代化。
摘 要:数字经济作为一种新型经济形态,已成为助力乡村全面振兴的重要引擎。目前,我国数字乡村建设还处于初级阶段。在新一轮科技革命和产业升级大变局中,以数字技术为抓手,实现乡村各方面多层次的高质量建设,推动乡村产业发展,为国民经济发展奠定坚实的农业基础。通过剖析数字经济对乡村全面振兴的价值意蕴,找出目前的现实挑战,探索一条优化路径,推进数字经济与乡村产业的深度融合。
摘 要:毗邻丽江古城的贵峰村被列入第一批中国传统村落名录。贵峰村村庄空间格局保存完好,文化景观资源丰富,体现当地人与自然和谐共生的传统观念,为乡村旅游规划、人居环境设计和弘扬民族文化精神提供重要素材。深入贵峰村进行调研,从乡村风貌特色、文化景观开发与保护角度出发进行记录,通过系统分析,将各种因素相互匹配,并加以分析,全面了解其在康养旅居产业开发中的优势、劣势、机会和威胁,探索乡村振兴背景下传统村落开发模式创新,为当地乡村文旅的可持续发展提供决策和参考。
摘 要:自乡村振兴战略提出以来,中医药特色产业因其独特价值成为推动乡村振兴的重要力量。对湖北省Q 县、宁夏回族自治区Y 县和陕西省H 县进行实地调研,运用程序化扎根理论分析中医药特色产业助力乡村振兴机制。研究发现,中医药特色产业通过健康驱动、经济赋能、文化赋能和科技创新来助力乡村振兴,形成相应的理论机制模型,并提出加强基层中医医疗服务、加大政策支持、挖掘传承文化、加大科技创新投入等建议,从而推动中医药特色产业在乡村振兴中发挥更大作用,实现乡村全面振兴。
摘 要:在我国全面推进素质教育的今天,研学旅游作为“旅游+”的一种重要新兴业态应运而生,引起社会各界的广泛关注,对其有效性研究成为迫切需要关注的研究热点。因此,该研究采用文献分析法对已有研究成果进行系统梳理,并基于有效学习理论,以新县研学旅游为调研实例,从教学方法、教学路线及学习环境的有效性这3 个方面出发,采用问卷调查法对新县研学旅游的发展现状进行深入探究,并提出促进研学旅游的精准发展对策。
摘 要:聚焦秦岭北麓农业数字化发展现状,剖析秦岭北麓农业数字化发展的现实需求与发展成效,提出数字化推进理论逻辑。研究发现,数字化是在实现生态保护与经济效益双赢目标下,助推秦岭北麓农业发展的关键举措。基于数字赋能理论,从数字技术驱动、产业链优化和政策支持这3 层逻辑来推动秦岭北麓农业数字化,并提出强化农业数字化基础设施建设、推动农业产业链协同、培育农业从业者主体能力等建议,最终实现秦岭北麓农业高质量发展,为其他山区农业数字化转型提供借鉴。
摘 要:荷兰“食谷”作为国际著名的农业科技产业集群,对广州市乃至我国农业科技创新发展具有重要的借鉴意义。该研究基于农业科技产业集群理论,重点从组织、人才、资金、信息、土地5 个方面来总结荷兰“食谷”的建设经验,并分析广州市农业科技发展现状,最终从规划引领、组织保障、要素倾斜这3 个方面出发,对广州农业新质生产力发展提出建议。
摘 要:“三农”问题是关系国计民生的根本性问题,大力发展现代农业是实现农业农村现代化的重要举措。数字农业是在互联网背景下发展起来的,通过将人工智能装备技术应用于农业领域,能有效保护耕地、确保产量、缓解农业劳动力紧缺。河北省地处华北平原,地理资源优势明显,是国家重要的产粮基地,虽然近年来其现代化农业发展迅速,但也暴露出一系列问题。因此,基于河北省数字农业发展现状,运用SWOT 分析方法来分析河北省数字农业发展优势、劣势及未来发展将面临的机遇和挑战,分析其发展过程中面临的问题,并针对基础设施薄弱、专业人才缺乏等问题,提出加强政府主导作用、加强基础设施建设和重点培养现代农业人才等对策建议,为河北省数字农业可持续发展提供理论指导,助力河北省数字农业可持续发展,并为其他类似地区的数字农业发展提供参考。
摘 要:随着数字经济快速发展,其在产业转型升级中的作用日益凸显。渔业互保作为我国渔业风险管理中的重要工具,其发展中面临风险管理能力不足、数据整合效率低下、技术应用滞后、专业人才短缺等挑战。该研究基于规模经济效应、范围经济效应和技术创新效应理论框架,深入剖析数字经济赋能渔业互保高质量发展的内在机理,系统分析当前渔业互保行业存在的问题,并提出针对性发展路径。研究表明,通过落实加强数字基础设施建设、构建统一的渔业数据平台、推动保险科技创新及建设复合型人才队伍等措施,数字经济能有效赋能渔业互保高质量发展,为渔业互保行业的转型升级提供理论参考和实践借鉴。
摘 要:县域乡村产业融合发展是实现乡村产业价值提升,推动县域经济高质量发展的重要途径,产业融合会丰富农业产业化内涵,拓展农业产业化外延。农业园区为农业产业融合发展提供载体和空间,为推动资源整合、优化功能布局、促进产学研融合、科技创新水平提升等提供高质量发展的先行样例,带动区域乡村产业进一步升级。该研究以山西运城·盐湖区现代农业高新技术示范园为例,探讨以园区为载体来推动县域产业融合发展的实现路径,通过完善园区功能业态,推动产业链协同发展,促进农村要素资源高效配置和价值提升,以重点项目为支撑,构建园区发展体系,为以园区为载体的县域乡村产业发展的项目选择提供思路。
摘 要:以湖北省为例,通过采集资料和现场考察,剖析湖北省数字普惠金融发展现状、促进乡村振兴过程中存在的问题,并提出促进乡村振兴的路径。研究发现,数字普惠金融在湖北省的覆盖范围和利用度都呈逐步上升的趋向,但存在基础设施建设迟缓、服务水平和效能受限、风险控制和安全管理面临挑战、法规建设滞后与执行困难等问题。湖北省应通过优化设施建造、改善服务品质、完善风险防控系统、改进政策法律环境等措施,推动数字化普惠金融为乡村振兴做出更的贡献。
摘 要:怀牛膝作为四大怀药之一,具有重要的药用价值。文章采用文献分析法,主要从生长发育、组织培养、连作、系统选育、栽培品质和病虫害防治等方面,对怀牛膝栽培育种与品质研究进行系统性综述。为提升怀牛膝品质和产量,建议研发小麦-玉米/牛膝轮作技术,重视种子种苗生产的标准化,加强栽培和品种选育研究,以促进怀牛膝产业的可持续发展。
摘 要:研究聚焦谷子纹枯病防治,旨在筛选高效生防菌株并优化田间应用技术。从安阳市不同乡镇谷子纹枯病病株根际土壤中分离筛选抑菌直径较大和抑制率较高的生防菌株,初筛显示,TB13 菌株抑菌带直径最大,较 TB9、TB11、TB151 和 TB112 分别提升 16.7%.31.0% 、146.2% 和 105.5% ;终筛确定TB13 对谷子纹枯病菌抑制率为 65.3% 。田间应用设6 个处理组,TB13 菌株高浓度叶面喷雾( (T3 )效果最佳,病害初发期病情指数与清水对照相比降低了50.2% ,盛发期降低了 53.6% ;防治效果初发期为 50.2% ,盛发期增至 53.6% ;每 667m2 产量较对照提升 28.0% 。叶面喷雾防治效果与菌液浓度呈正相关,灌根处理和种子包衣效果较差。后续可结合分子手段解析抑菌机理,探索与其他农业措施的协同效应,以推动TB13 菌株高浓度叶面喷雾的规模化应用。
摘 要:研究旨在探索大花型蝴蝶兰外植体组培过程中褐化的有效控制方法和提升原球茎诱导率的方法,提高大花型蝴蝶兰品种的繁育效率和成活率。利用不同质量浓度的抗氧化剂处理外植体,探究其对褐化的控制效果。同时,采用不同质量浓度的植物生长调节剂和培养条件进行原球茎诱导试验。结果表明,维生素C、聚乙烯吡咯烷酮和柠檬酸质量浓度分别为 100mg/L 、1 500mg/L 和 300mg/L 时,外植体褐化率显著降低,存活率显著提高。在原球茎诱导方面,萘乙酸和6-苄氨基嘌呤质量浓度分别为 0.20mg/L 和 2.0mg/L 时,原球茎诱导率最高。优化抗氧化剂、植物生长调节剂及培养条件,能够有效控制大花型蝴蝶兰外植体的褐化现象,并显著提高原球茎的诱导效率。此次研究为大花型蝴蝶兰的高效组培繁殖提供了理论依据和技术支持。
摘 要:树体支撑加固是古树名木保护复壮技术中的重要组成部分,通过支撑可减少古树名木枝杈劈裂或倒伏的隐患,清代内务府资料中多有提及故宫等皇家园林中古树名木的支撑及其维护工作。研究通过查阅史料文献并结合故宫内支撑加固的工作经验,对清代至今以故宫为代表的皇家园林所采取的古树支撑加固技术的演变进行分析,以期为相关设计实施工作及弘扬古树名木保护管理的历史文化提供参考。
摘 要:随着乡村振兴战略的深入实施,文旅融合成为助力乡村发展的重要举措之一。特色休闲农业的开发,为乡村旅游业的发展开辟了新路径。陕北地区独特的自然景观、深厚的文化底蕴,为休闲农业的发展奠定了良好基础。研究依托陕北地区的自然景观和人文景观,从文旅融合的视角出发,分析了陕北地区休闲农业发展目前面临的困境,总结了六大问题:文化主题不突出、景观叙事性弱,生态保护与旅游开发失衡,体验活动单一、景观同质化严重,基础设施不完善、游客体验感不佳,植物景观种类单一、美感度不足,公众参与性不强、专业技能缺失。针对以上问题,提出了挖掘地域文化、增强景观叙事性,坚持可持续发展、平衡生态保护与旅游开发,完善基础设施建设、增加特色项目,合理利用植物、打造特色乡土景观,挖掘地方文化、促进文创与非遗协同发展,鼓励公众参与、引进专业人才的优化策略,以期促进陕北地区休闲农业景观与当地文旅的协调发展。
摘 要:毛竹笋竹两用林作为一种高效益的林业经营模式,既能提供优质的竹笋以满足市场需求,又能产出竹材用于多种工业加工,对促进地方经济发展、改善生态环境具有重要意义。研究深入剖析了毛竹笋竹两用林的丰产培育对策,涵盖科学选址、林地复垦、丰产竹林结构优化、竹林抚育管理、地下竹鞭调控等多个关键环节,同时也提出了其他丰产技术措施,旨在为提高毛竹笋竹两用林的产量与品质、实现可持续经营提供科学依据与实践指导,进而提升林地综合效益。
摘 要:研究以北京莲花池公园荷花为例,重点探讨了盆栽荷花精细化养护管理和适合城市公园环境的荷花育种方法。通过分析盆栽荷花的生长特性,提出了包括环境控制、水分管理、施肥修剪、病虫害防治和越冬管理在内的精细化养护管理方法;通过分析盆栽荷花的育种目标,比较传统与现代育种技术,并提出了一套系统的盆栽荷花育种方案。结果表明,科学的养护管理方法可显著提高盆栽荷花的观赏价值和生长质量;结合传统杂交育种和现代物理技术,可有效提高育种效率,培育出适应性强、观赏价值高的盆栽荷花新品种。研究对提升城市公园盆栽荷花养护及育种水平具有重要指导意义,同时也可为其他地区盆栽荷花养护提供理论依据和实践指导。
摘 要:传统园林植物养护技术往往依赖事后治理,监测手段落后,不能及时发现病虫害的早期迹象,导致防治滞后。病虫害一旦暴发,就会对苗木造成严重损害。因此,研究分析了影响缓苗效果的关键因素,对移栽前、中、后的养护技术进行重点分析,提出了城市园林新移栽植物的缓苗养护技术优化方案。经实践验证,该技术显著降低了新移栽植物的死亡率,提高了缓苗效率,助力植物健康生长,为城市园林新移栽植物养护提供了创新思路与有效方法,可推动城市绿化事业高质量发展。
摘 要:生态用地演变规律是探索维持生态平衡方式和实现碳中和的重点研究方向。为此,运用GIS 空间分析法对安顺市2009 年、2015 年、2022 年等3 个阶段的生态用地时空演变情况及驱动因素进行研究。研究结果显示,安顺市2009—2022 年生态用地变化呈现以下特点:① 从时间维度看,生态用地总量逐年减少,共计减少 44976.20hm2 。其中,耕地面积下降最为明显,减少 86 397.72hm2 ;林地面积明显增加,增加 201 059.48hm2 。 ② 从空间维度看,生态用地以内部转化为主,转出面积远大于转入面积;转出土地类型主要为建设用地中的交通用地。③ 从驱动因素看,生态用地变化受人口、经济、政策和城镇化等因素驱动。这一研究结果有助于推动当地生态用地的动态观测、资源维护及科学开发,为制定相关决策提供理论基础和数据支撑。
摘 要:基于对宁夏回族自治区的实地调研,选取农民参与、农村厕所改造、生活垃圾治理、生活污水治理、村容村貌提升、基础设施完善及政府行为等7 个潜变量,通过建立结构方程模型,分析农村人居环境满意度的关键影响因素。结果显示:农村厕所改造、村容村貌提升、政府行为、基础设施完善、生活垃圾治理等因素对农村人居环境产生正向影响,农民参与对其影响不显著。基于上述结果,分析提出充分发挥农民主体作用、优化资源配置和注重乡村特色发展等建议。
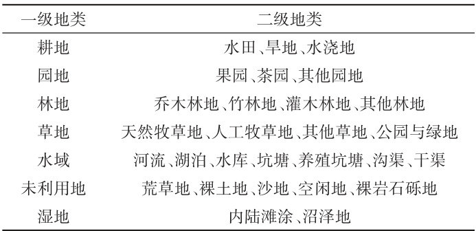
摘 要:土地资源是经济社会可持续发展的基础性要素,国土变更调查数据作为耕地保护责任考核的核心依据,其时效性与准确性直接影响国家粮食安全方案实施。该研究以安徽省为例,剖析传统年度耕地变更调查的弊端,系统阐述日常变更调查机制的实施路径、显著成效,针对问题提出改进方案,旨在为优化国土变更调查机制、强化耕地保护提供理论与实践参考。该机制通过增强影像采集能力、构建先进技术平台等举措,显著提升了数据的现势性与准确性,在缓解变更压力、助力问题整改等方面成效显著。
摘 要:推进广东省生态清洁小流域建设,是加强水土流失综合防治、强化河湖系统治理的有力举措。广东省光热资源丰富,但土壤抗蚀性差,且经济社会活动高度活跃,进而导致水土流失与农村面源污染、人居环境恶劣,以及产业发展受限等问题相互交织。因此,该研究通过结合区域发展格局中的定位与资源禀赋,明确了广东省生态清洁小流域的建设格局、防治分区及配套措施体系,并从规划引领、设计理念、技术突破、宣传教育及机制创新等维度,对广东省生态清洁小流域建设前景进行了展望。
摘 要:农业面源污染已成为制约我国农业绿色转型与乡村振兴的突出环境问题,其治理应兼顾技术可行性与政策协同性。以山东省鱼台县为典型案例,系统解析其种植业、畜禽养殖业及水产养殖业面源污染的特征与驱动机制,提出“源头减量—循环利用—过程管控—末端治理”四位一体的综合治理框架。整合国内外研究成果,结合智能化监测、生态工程修复及种养循环模式创新,构建多尺度协同治理路径,研究成果可为黄淮海平原农业面源污染防控提供科学依据,助力乡村振兴与生态文明协同发展。
摘 要:全球人口不断增长及气候变化给农业生产带来诸多挑战,农业企业对精准农业的需求呈现出日益增长的态势。研究设计出一款依靠物联网技术的移动式农业环境监测小车,融合了温湿度传感器、土壤湿度传感器、光照强度传感器等多种传感器,可对农田环境展开实时监测。系统运用LoRa 与Wi-Fi 双通道通信方案,以此来保障数据传输的稳定性,并且借助边缘计算及云端分析完成对环境趋势的预测,融合ARIMA 与LSTM 模型,分别处理数据中的线性与非线性成分。依托OpenCV 图像处理与SVM 分类算法,实现对虫害的自动识别。同时,借助智能化数据采集与分析系统,对农业生产决策给予优化,提升了资源利用效率,促使农业朝着数字化、绿色化方向发展。
摘 要:甘草是常用中药材,其根及根茎可入药,具有较高的药用价值与生态价值。近年来,随着国内外市场对甘草需求的持续增长,其种植面积不断扩大,但生产机械化程度低,多数产区仍依赖人工播种,导致育苗环节劳动强度大、效率低,制约了甘草种植产业经济效益的提升。针对这一问题,研究根据甘草育苗播种的农艺要求,设计了一种甘草窄行密植育苗一体化播种机。该一体机可大幅度提高播种效率、降低生产成本,同时促进甘草产业规模化和可持续发展。
摘 要:农村地区快递配送是实现城乡之间物质交换的重要途径,是发展农村电商的基础,如何提升农村地区快递配送质效事关民生福祉。基于对X 乡的实地调研,结合当地的交通、居住分布和主要农产品情况,对快递业务量进行分析,针对当前面临的痛点、难点,提出了优化配送路径、快递暂存、联合配送3 个应对策略,旨在打通农村地区快递配送“最后一公里”,缩短快递与客户之间的距离,进一步实现快递“进村、入户、上手”。